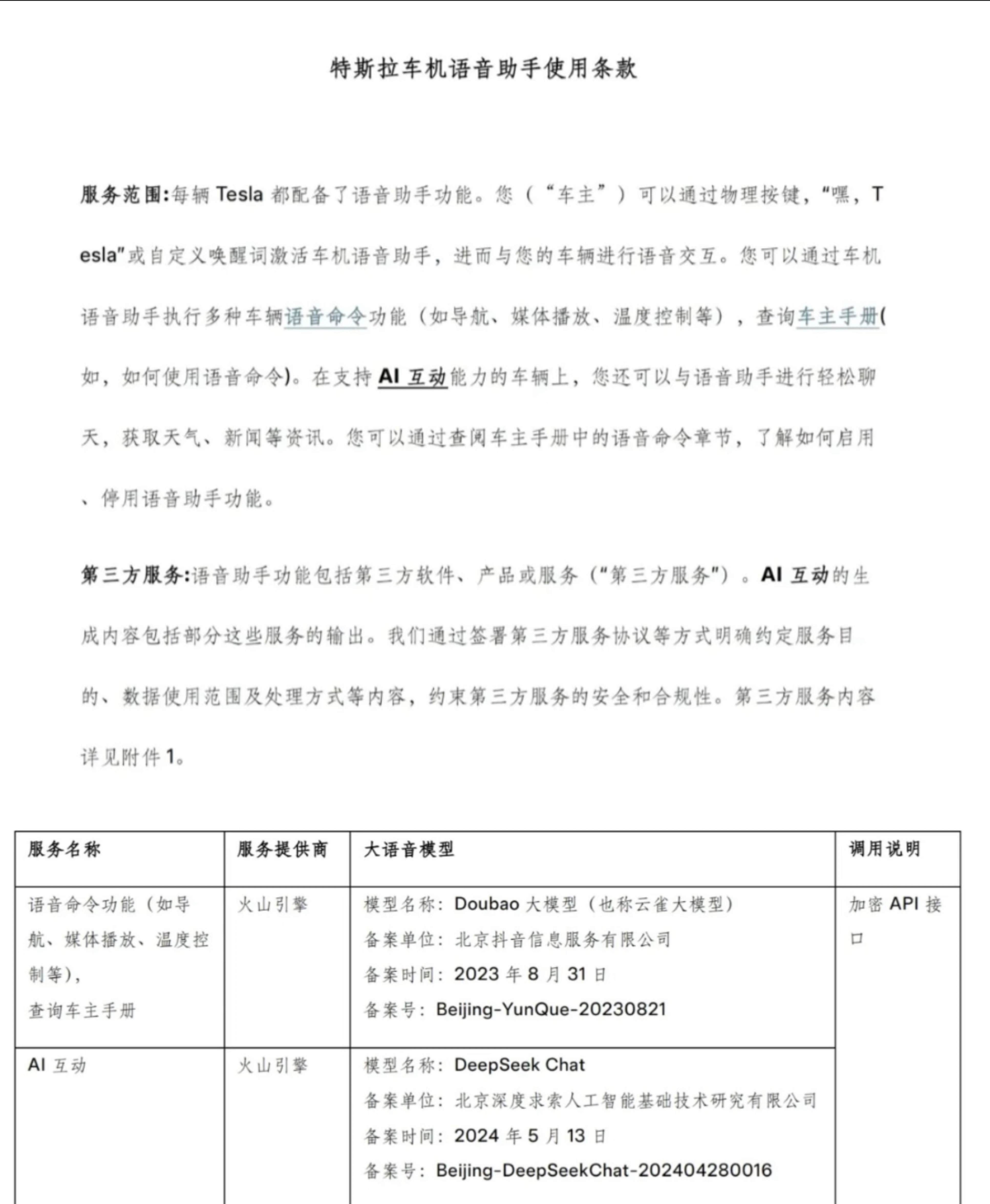
特斯拉开始向 Model YL 车型分批推送语音助手了终于可以使用「嘿,特斯拉」唤醒车机语音助手对,已经 2026 年了,特斯拉还没有全量支持语音唤醒其实去年特斯拉就已经发布了《特斯拉车机语音助手使用条款》,里面提到将使用豆包和 DeepSeek 大模型。不知道我的焕新 3 什么时候能支持语音助手


特斯拉开始向 Model YL 车型分批推送语音助手了终于可以使用「嘿,特斯拉」唤醒车机语音助手对,已经 2026 年了,特斯拉还没有全量支持语音唤醒其实去年特斯拉就已经发布了《特斯拉车机语音助手使用条款》,里面提到将使用豆包和 DeepSeek 大模型。不知道我的焕新 3 什么时候能支持语音助手

