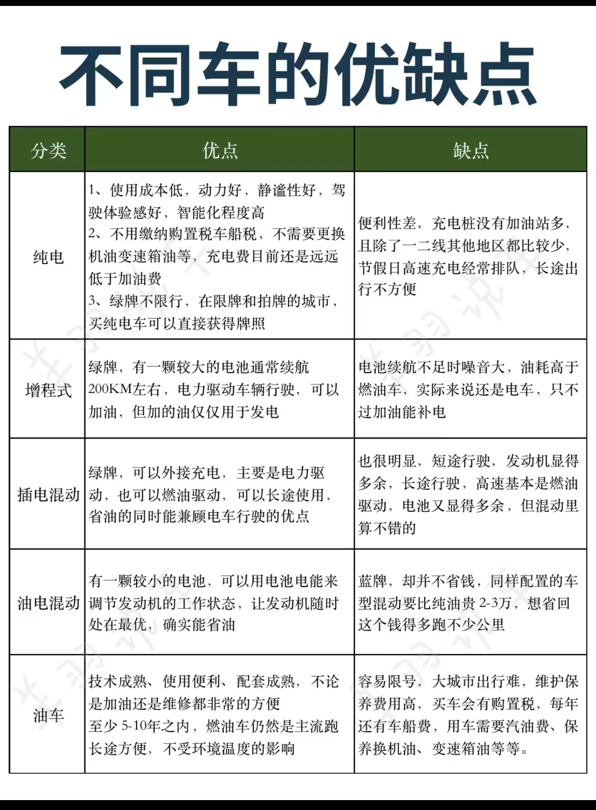
汽车类型这么多,可别挑花了眼追求纯电体验,偶尔跑长途:选增程,体验 接近纯电,有“充电宝”不怕没电。
市区用电省钱,高速用油保底:选插混,动 力更强,用车场景更灵活。无充电条件,想省点油钱:选油混,技术成 熟稳定,不用充电也能省心。我与汽车的日常大v聊车汽车黑科技


汽车类型这么多,可别挑花了眼追求纯电体验,偶尔跑长途:选增程,体验 接近纯电,有“充电宝”不怕没电。
市区用电省钱,高速用油保底:选插混,动 力更强,用车场景更灵活。无充电条件,想省点油钱:选油混,技术成 熟稳定,不用充电也能省心。我与汽车的日常大v聊车汽车黑科技

