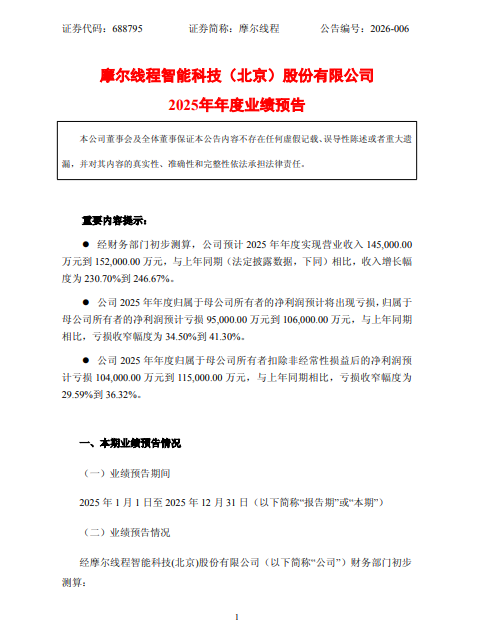
1月21日晚间,摩尔线程(688795)发布2025年度业绩预告,经财务部门初步测算,预计公司2025年实现营业收入14.5亿元至15.2亿元,同比增长230.70%到246.67%,预计公司2025年净利润亏损9.5亿元到10.6亿元,上年同期亏损16.18亿元,亏损收窄幅度为34.50%到41.30%。

摩尔线程表示,报告期内,公司始终专注于全功能GPU的研发与创新,持续推进产品架构快速迭代,成功推出旗舰级训推一体全功能GPU智算卡MTTS5000,其性能达到市场领先水平,并已实现规模量产。基于该产品构建的大规模集群已完成建设并上线服务,可高效支持万亿参数大模型训练,其计算效率达到同等规模国外同代系GPU集群的先进水平。但与部分国际巨头相比,公司在综合研发实力、核心技术积累、产品客户生态等方面仍存在一定的差距。
摩尔线程称,得益于人工智能产业蓬勃发展及市场对高性能GPU的强劲需求,公司产品竞争优势进一步扩大,市场关注度与认可度持续提升,推动收入与毛利增长,整体亏损幅度同比收窄。同时,公司依然保持高研发投入,目前仍处于持续研发投入期,尚未盈利且存在累计未弥补亏损。
公开资料显示,摩尔线程成立于2020年6月,以全功能GPU为核心,致力于向全球提供加速计算的基础设施和一站式解决方案,为各行各业的数智化转型提供强大的AI计算支持。
摩尔线程2025年三季度业绩报告显示,2025年前三季度,公司营业收入营收7.846亿元,同比大幅增长182%,净亏损7.235亿元。
截至1月22日10点05分,摩尔线程的股价630.59元/股,总市值2963亿元。(《理财周刊-财事汇》出品)