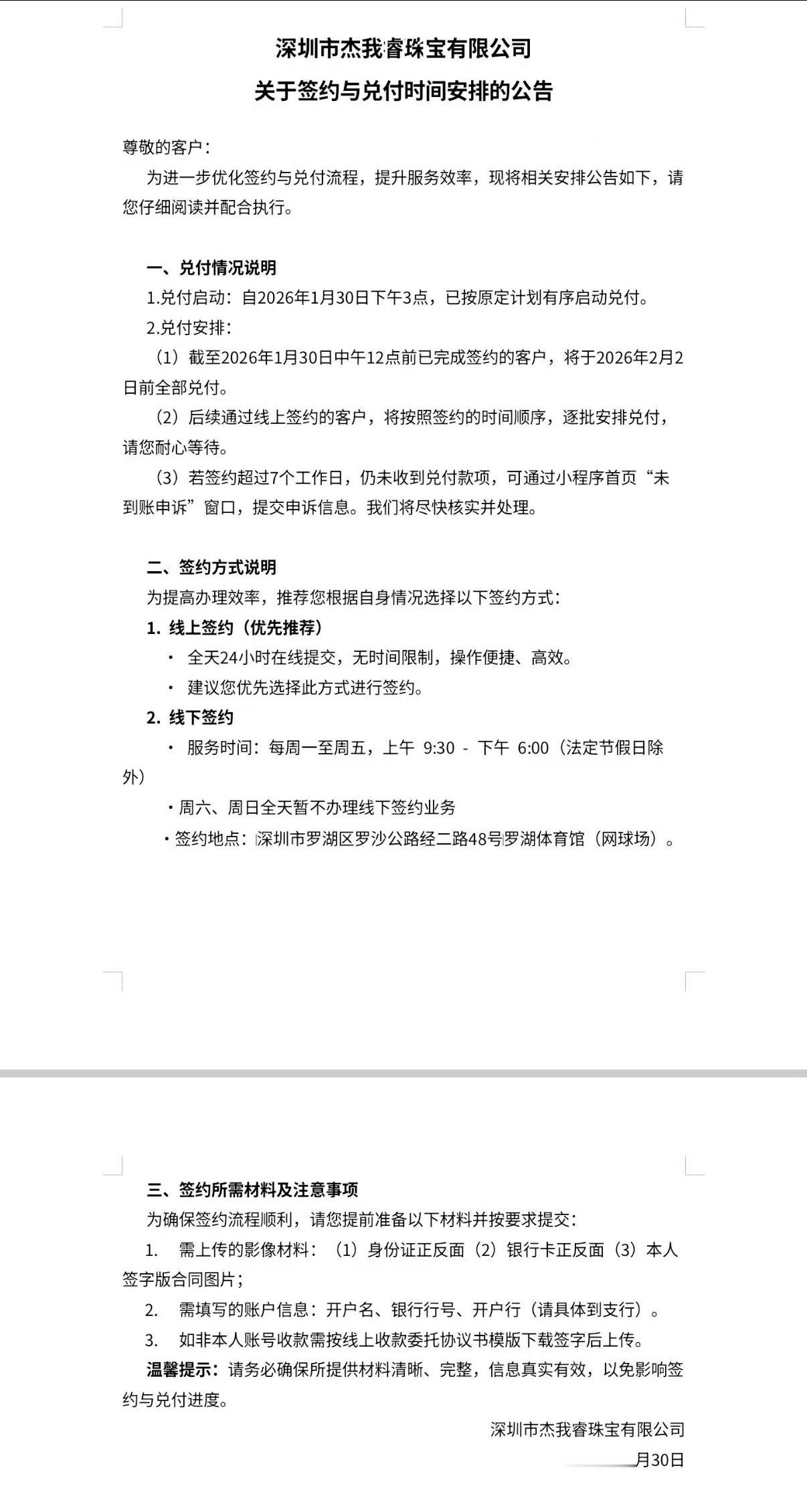
上证报中国证券网讯(记者杨子晏徐潇潇)1月30日,记者从杰我睿投资人处获悉,深圳市杰我睿珠宝有限公司(简称“杰我睿”)于当日发布《关于签约与兑付时间安排的公告》。其中提到,截至2026年1月30日中午12点前已完成签约的客户,将于2026年2月2日前全部兑付。后续通过线上签约的客户,将按照签约的时间或顺序,逐批安排兑付。若签约超过7个工作日,仍未收到兑付款项,可通过小程序首页“未到账申诉”窗口,提交申诉信息。

上证报中国证券网讯(记者杨子晏徐潇潇)1月30日,记者从杰我睿投资人处获悉,深圳市杰我睿珠宝有限公司(简称“杰我睿”)于当日发布《关于签约与兑付时间安排的公告》。其中提到,截至2026年1月30日中午12点前已完成签约的客户,将于2026年2月2日前全部兑付。后续通过线上签约的客户,将按照签约的时间或顺序,逐批安排兑付。若签约超过7个工作日,仍未收到兑付款项,可通过小程序首页“未到账申诉”窗口,提交申诉信息。
