群发资讯网
黄栋纠纷的文章
事后反悔的“强奸案”,如何自保?
2026-03-04 23:06
事后反悔的“强奸案”,如何自保?
如何区分主播与公司的法律关系
2026-03-11 10:20
如何区分主播与公司的法律关系
劳动争议纠纷案例裁判要旨汇总
2026-02-27 15:04
劳动争议纠纷案例裁判要旨汇总
岁末清卷,致信任
2026-02-12 18:13
岁末清卷,致信任
南博监守自盗二三言
2026-02-11 15:03
南博监守自盗二三言
微信转账,务必注意这个动作!
2026-02-07 23:04
微信转账,务必注意这个动作!
企业劳动用工手册——新就业形态用工篇
2026-02-07 23:04
企业劳动用工手册——新就业形态用工篇
年关愈近
2026-02-05 23:03
年关愈近
30年悬案告破,凶手终受审!
2026-01-30 18:50
30年悬案告破,凶手终受审!
你的公司有裁员迹象吗?
2026-01-28 18:43
你的公司有裁员迹象吗?
企业劳动用工手册——劳动规章制度篇
2026-01-24 00:04
企业劳动用工手册——劳动规章制度篇
老贾,为何至今还执迷不悟?
2026-01-16 18:39
老贾,为何至今还执迷不悟?
刘胄赟强奸两幼女案再审改判
2026-01-16 18:44
刘胄赟强奸两幼女案再审改判
企业劳动用工手册——休息休假制度篇
2026-01-11 15:00
企业劳动用工手册——休息休假制度篇
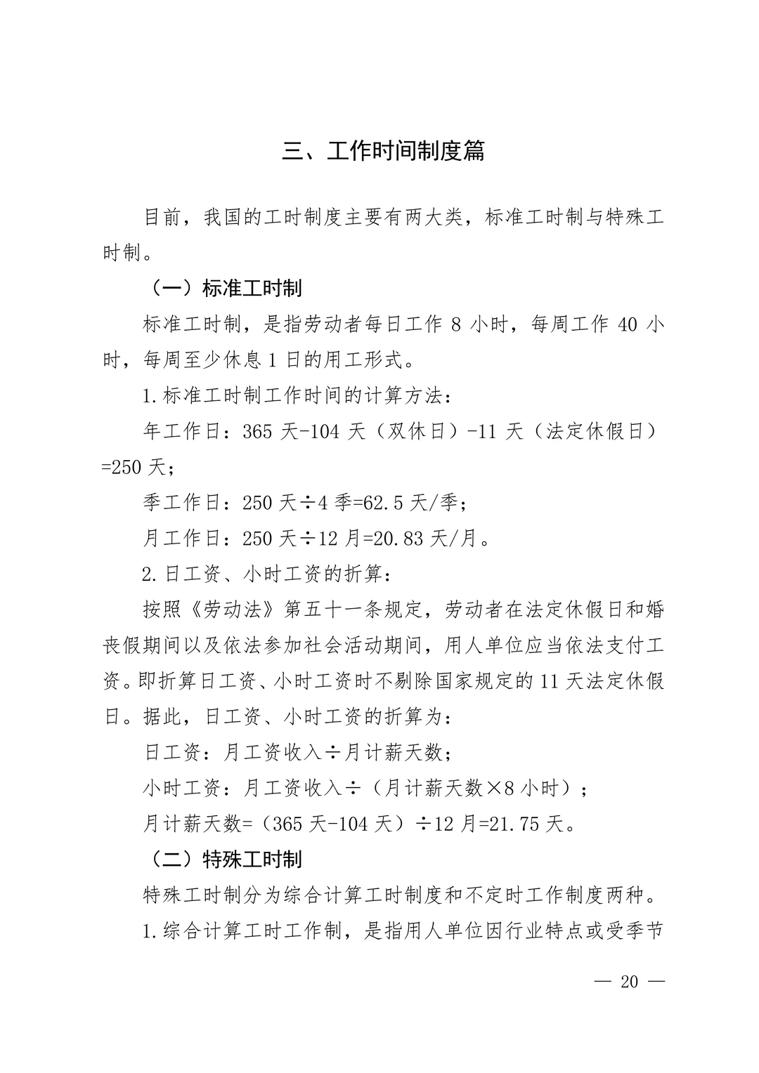
企业劳动用工手册——工作时间制度篇
2026-01-10 15:00
企业劳动用工手册——工作时间制度篇
海底捞”小便门“,为何判巨额赔偿?
2026-01-09 15:05
海底捞”小便门“,为何判巨额赔偿?
企业劳动用工手册——劳动合同管理篇
2026-01-09 15:05
企业劳动用工手册——劳动合同管理篇
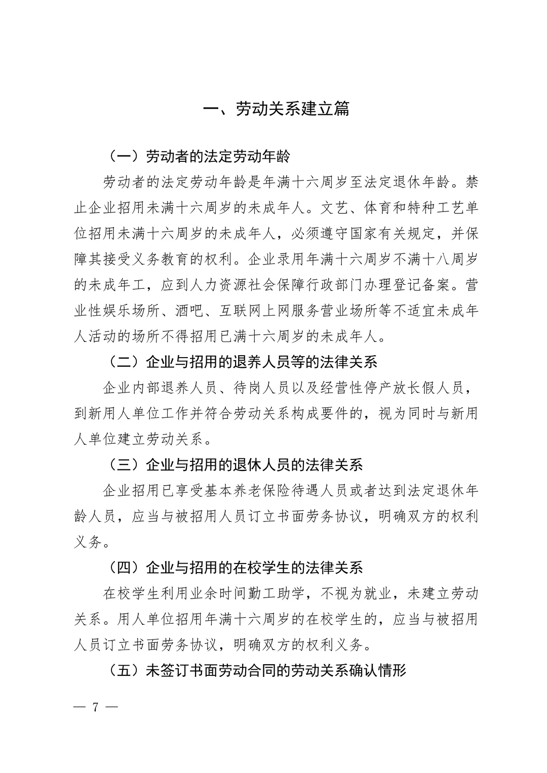
企业劳动用工手册——劳动关系建立篇
2026-01-09 15:16
企业劳动用工手册——劳动关系建立篇
北京首例毒宠案:四年刑期的背后
2025-12-15 15:42
北京首例毒宠案:四年刑期的背后
骑手的生存,不是文青的诗和远方
2025-12-04 18:40
骑手的生存,不是文青的诗和远方
第一页
下一页
作者信息
黄栋纠纷
感谢大家的关注
分类: 法律
热门分类
推荐
热榜
军事
NBA
体育
社会
明星八卦
娱乐
财经
科技
汽车
历史
国际
游戏
动漫
公益
搞笑
商业
互联网
数码
国际足球
房产
家居
时尚
科学探索
职场
育儿
股票
教育
影视
情感
热点
中国军情
武器
中国南海
中国足球
亚洲杯
科比
综合体育
CBA
投资
楼市
大咖秀
外汇
创业
风口
SUV
豪车
概念车
优惠
新能源
美国
欧洲
朝日韩
俄罗斯
孕期
街拍
恋爱攻略
婚姻
正能量