
“
寿司味不赖
一看账单两百块
吃成大卫戴
”
在互联网上,你能看到各种各样如上的日式俳句,而这些俳句的主题,是年轻人们在乐此不疲的玩 “ 寿司郎梗 ”。
至于「 寿司郎 」是什么?它是一个进入中国已久,但最近半年开始逐渐风靡北上广深杭年轻人中的回转寿司品牌,每家门店每天排队少则 1000 多则 3000,甚至连预约也只能预约一个月后的用餐日期。
在社交平台上,年轻人们给寿司郎吃出了一套主打 “ 白拿 ” 省钱 SOP( 标准操作流程 ):
入座后拿免费湿巾擦餐具,拿一把免费山葵酱、酱油揣自己兜里,冲一杯免费的抹茶,收藏打卡另一份免费的冷冻小芒果,关注寿司郎官方小红书账号免服务费,扫小票上的二维码填问卷下次用餐减两元。
由于寿司郎的单品价格大多在 10 元、20 元档位,消费者逐渐将吃寿司郎变成了一种 “ 排列组合 ”,一碗面、一份儿童套餐、几叠寿司,100 元以内可以搞定非常丰盛的一人食。
于是,寿司郎被中国年轻人亲切地称为 “ 穷鬼寿司 ”。虽然相比越来越价格刺客的路边日料店来讲还算实惠,但寿司郎也并没有特别平价,能获得这个称号,主要是因为寿司郎能给消费者足够的丰俭由人的空间。
寿司郎 1984 年创立于大阪,隶属于日本 FOOD &LIFE COMPANIES 集团。在日本,1996 年寿司郎就选择了平价赛道,一碟寿司 100 日元( 现在最便宜一档的单品是 120-150 日元 ),按今天的汇率来说,相当于人民币 5 块钱。2021 年寿司郎进入中国内地市场,最开始选择了珠三角地区,然后是武汉、重庆,再到 2024 年进入华北及华东地区。
我们在寿司郎的中国市场探索中发现了一些有趣的矛盾。寿司郎进入中国市场时间并不短,却还能开一家爆火一家;很多寿司郎门店仍要动辄等位两三小时,但它却同时又可以形成粉丝粘性及复购。
不仅寿司郎,滨寿司、金匠等等连锁回转寿司品牌也都在 2025 年抬头。而回转寿司品类的上一次井喷,是在 2015 年。一个并不新鲜,模式也已经定型的品类,十年后,命运就这样峰回路转了。
我们发现,人们在卷土重来的寿司热潮中走进寿司郎时,并不会意识到,自己也正在进入一轮餐饮转向 “ 中等满足 ” 的消费革命。

所有爆火过的餐厅,必将经历 “ 一号难求 ”。
而这种情况在寿司郎身上尤为特殊。寿司郎有一套自己的取号预约流程,一种是当天等位,顾客提前在小程序上排队取号,到门店后签到,表示本人已经到达,不签到的话门店不会叫号。另一种则是提前预约某一天的固定时段用餐,预约号约占当天门店 1/3 坐席,用餐前流程同上。
有别于传统的取号叫号的流程,寿司郎只接受取号的顾客本人签到,不接受截图,避免了很多足不出户就能卖号牟利的黄牛。但总有能钻的空子,黄牛会选择拿号然后现场签到,拿到纸质的号码牌之后再出售。在闲鱼买一张寿司郎的号,基本是 30-50 元的价格,甚至还有聪明的黄牛搞出了 “ 好评返现 5 元 ” 的优惠活动。
也有不用花钱的版本。有网友在等位区、门店附近的垃圾桶捡过号,一坨废纸打开之后是个已签到还没叫的号,含金量不亚于在寿司郎抽中一等奖。

体面一点的办法,除了穿西装去垃圾桶捡,就是老老实实自己取号,或者提前预约。不过,提前预约也不是 “ 今天约,明天吃 ” 这种节奏,基本上都是约到一周或两周后,而更热门的城市和地段,甚至要约到一个月以后。

北京某门店 最早可以约到 28 天后
线上取号、线下签到的双轨排队模式,让消费者摸到了独属于寿司郎的运行规律,取号变成了一场 “ 餐饮德扑 ”,大家都在买胜率。
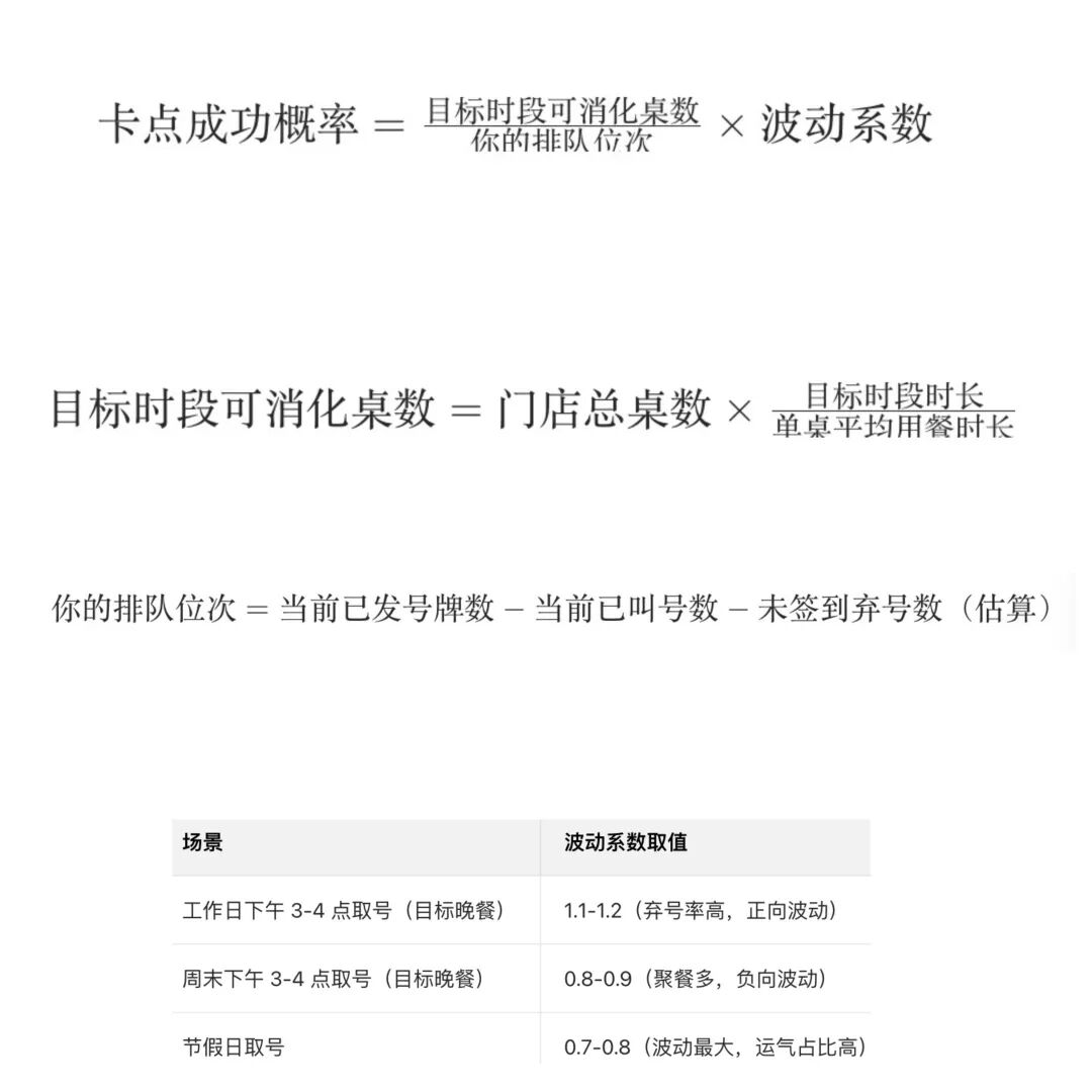
有网友总结,工作日下午 3-4 点之间有一个集中取号的爆发期,“ 大家都在赌自己的号能卡在饭点,但具体能吃上的时间,要结合当前签到桌数+当前发出去的号牌数+运气共同决定。”

有人更是用 AI 做出了计算胜率的公式。就像德扑能按公共牌数、有效 outs 数( 对手牌有利的牌 )和运气值来推测手牌胜率一样,等位寿司郎也是可以被推测,但无法被确定的一场牌局。

AI 生成的 “ 等位胜率公式 ”

此前有媒体报道,寿司郎在中国平时的翻台率大概是 6 次/天,周末或者节假日高峰期能达到 10 次/天。对比之下,传统的回转寿司品牌翻台率大概在 2-3 次/天,而其他排队王餐厅如海底捞,翻台率在 4 次/天左右。
毋庸置疑,寿司郎的用户总量足够大。高峰期,寿司郎门店最多可以发放 3000 个号牌,按每桌 2-4 人计,每日最高几千人等着吃。
那么,顾客们为了吃一顿而委身翻垃圾桶、计算等位胜率……郎的诱惑,到底在哪?
在广州、天津等部分开业较早的门店内,寿司郎采用的是上下两层双轨传送模式。一层是供所有顾客拿取,也就是传统回转寿司的循环送餐带,另一层是定点送到单独点餐的顾客桌前的 “ 新干线模式 ”。在一些新门店内,如北京门店,寿司郎只保留了 “ 新干线 ” 送餐带,以及在大屏幕上提供动画演示版的公共循环送餐带,顾客们称之为 “ 赛博回转带 ”。
“ 新干线 ” 送餐带的推行,起因是 2023 年日本高中生舔酱油瓶、在杯子上抹口水的恶性卫生事件。本是寿司郎为了卫生问题自救的一种创新,如今慢慢却演变成了社交货币一般的存在。
社交平台上,经常有顾客晒出送餐带视角的视频,自己点的餐呼哧呼哧地开过来,在面前紧急刹车停下,盘中两贯刺身因为惯性抖了三抖,看起来十分可爱。即便有时候还会遇到十字路口堵车的情况,加上自动送餐带的送餐速度也并没有呈几何级增长,但因为这种精准期待带来的仪式感,顾客实际上会忽略真正等餐的用时。

效率似乎只是其中最不值一提的部分,“ 新干线 ” 传送带让顾客有了主动参与、专属享用的心理认知。
专属感,在日式餐饮中并不少见。早年间,一兰拉面就是用一人食专属座位的创新模式在市场上获得不少关注。座位两边有挡板,看不见旁边顾客,面前也只是一张帘子,更看不见服务人员,这种模式也有不少新型餐饮店复刻,最大程度减少与服务人员的交流,提高翻台率的同时,对于顾客来说,这也是一场毫无压力的用餐。
在这里,人的作用在过程中被降到最低。点餐中的筛选,变成顾客自己在大屏幕上的滑动,传统的回转带,变成屏幕上夹杂着动画特效的赛博演示,除了某些饮品需要人工上餐之外,你可以在寿司郎不开口说一句话。
点餐自由度足够高,也就给了顾客更多的可玩空间。社交平台上,寿司郎 “ 隐藏菜单 ” 是个创作不完的命题,大家开始在寿司郎做饭。刺身+米饭/面条能组合,芒果冰和抹茶能组合,冰淇淋和咖啡也能组合。

再说到最实际的,被称为 “ 穷鬼寿司 ”,寿司郎确实拥有较高的性价比。定价大多集中在 10-20 元的价格区间,15 元能吃到虾三味手握或两贯金枪鱼腩手握,如果奢侈一把,28 元的顶配黑盘就能吃到特选蓝鳍金枪鱼大腩手握。
而且,很多人会专门蹲每月特价款,比如 2026 年 1 月的特价白碟是寿司烧肥牛配香鹅肝手握,定价 8 元。
寿司郎甚至还在深圳上了外卖,16.9 元的套餐,包含 8 款寿司,而且都是金枪鱼、三文鱼、甜虾这些经典品,在网上被网友说是 “ 完爆拼好饭 ”。
其实 10 块钱一碟寿司的定价,放在回转寿司里不是最便宜的,但寿司郎把吃饭变成了一场有意思的体验,新干线传送带比传统回转台多了份新鲜的参与感,抽奖、联名、DIY,让吃饭多了不少乐子,排队算公式 “ 赌号 ” 更添了点博弈的趣味。
先是好玩,再是便宜,口腹的满足和精神世界的满足叠加,形成了一种奇妙的 “ 刚刚好 ” 的满足。

1996 年,中国内地诞生第一家回转寿司店,即广州的大禾寿司。随后禾绿、争鲜等品牌陆续涌现,21 世纪初,回转寿司品类的出现标志着日料从高端酒店小众菜品逐渐走向了大众化。
2015 年,行业迎来爆发期,寿司相关企业注册量两年内从千余级别飙升到 4000 以上,连锁品牌加速扩张。2018 年起,行业进入洗牌低迷期,消费者逐渐看腻了千篇一律的小碟子,一模一样的餐品,乃至永不停歇的送餐回转带。
再加上,受食材新鲜度争议、日式餐饮品类分流的影响,企业注册量下滑、大批门店收缩,回转寿司行业只剩下争鲜等老牌连锁店还在牌桌上。2024-2025 年,随着寿司郎、滨寿司等品牌以新模式快速拓店,排队热潮回归,这一沉寂多年的品类重新抬头,开启新一轮增长。
可以说,在大陆市场,回转寿司品类很久没有鲶鱼了。寿司郎是那个可以搅起波浪的存在。
2025 年,争鲜开辟新店型争鲜 Plus,点餐模式不再是传统的公共回转带,而是跟寿司郎一样的 “ 新干线 ” 模式,大屏幕点单,并加入互动游戏。同年,海底捞也成立了旗下寿司品牌如鮨寿司,模式也是跟寿司郎一模一样。
回转寿司还是那个回转寿司,但有些东西确实在发生改变。
不变的是,回转寿司品类给顾客带来的仍是一种 “ 中等满足 ”。在高客单价的日料赛道里,回转寿司们十块钱两小块三文鱼的低价体感,总能让顾客放下防备。变化的则是,行业底层逻辑发生了重构,低价只是一种手段,像寿司郎一样,实际上走的也是 8 块钱的鹅肝引流+高毛利产品组合的路线,分层定价,同时通过互动感拉高客单价。
如今回转寿司行业的竞争,不再是苦苦用价格战打法熬存量了,而是通过服务和体验的附加值,去找增量。
另外,日料行业的毛利率相对较高,大多在 50%-60%,烧鸟品类的毛利率更可以高达 95% 。一位海鲜供应商向知危透露,三文鱼的出货价也并不贵,今年 1 月某日,质量比较好的挪威三文鱼一公斤报价 120 块钱,其他品质不同的鱼还能达到 60、80、100 元一公斤的价格。连锁回转寿司店,一贯三文鱼手握,三文鱼大概只有 10-12 克,不算米饭,三文鱼部分的成本是 1.2 元。一碟两贯售价 15 块钱的三文鱼手握,成本粗略估计 5 块钱。
有餐饮从业者对知危表示,日料中的海鲜等原材料采购,层层加价的情况很明显,所以越是寿司郎这样体量的品牌,越能获得源头食材和最优价格。
寿司郎必然是赚钱的。寿司郎母公司 2025 财年前三季度( 自然年 2024 年 10 月—2025 年 6 月 )营收同比增长 18.3%,净利润同比增长 74.3%,以中国为主的国际地区成为核心增长引擎,净销售额同比增长 41.2%。2025 年母公司市值更是一度突破万亿日元,股价近一年涨幅达 204% 。
能被称作 “ 穷鬼 XX ” 的餐饮,素来都象征着一种花小钱吃到饱的满足,而非不满。“ 穷鬼寿司 ” 也不是真的 “ 穷 ”,不是价格真的有多便宜,而是消费者的预期与实际中间的差值,被缩小到了最低。
年轻人们追求的已经不再是贵贵的用来拍照的 Omakase,而是花不贵的钱奖励自己吃爽的 “ 中等满足 ”。