转自:华夏能源网
文|华夏能源网
光伏行业期待已久的龙头企业兼并整合,终于有了启动信号。
华夏能源网获悉,1月16日晚间,光伏硅片龙头TCL中环(SZ:002129)发布公告称,拟通过受让股份、接受表决权委托、增资等方式投资光伏组件“黑马”一道新能,以发挥技术、规模、效率等相对优势,加速公司适度一体化战略推进。
TCL中环为知名企业家、TCL创始人李东生掌控的企业。2020年,李东生斥资超百亿,从天津国资手中收购了TCL中环,跨界切入光伏行业,这起案例是近年来光伏行业少有的大型并购。
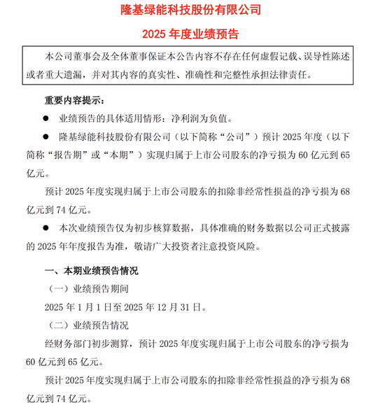
这起并购,让TCL实现了战略业务的突破,但也让其付出了沉重代价——就在3天前,TCL中环刚刚发布了业绩预告,预计2025年亏损82亿—96亿元。而2024年TCL中环亏损了98.18亿元,两年亏损将近200亿元。TCL似乎买下了个亏钱的无底洞。
如今,整个光伏行业寒冬深重,尤其是组件企业普遍亏损,行业反内卷、治理恶性竞争的工作推进艰难,洗牌、并购重组的呼声一浪高过一浪。但很显然,李东生没有被这样的大环境吓到,反而是再次发起了新并购。
那么,在这起并购案背后,李东生看到了什么?买下一道新能,能给TCL中环带来什么价值?
组件黑马一道新能,这次“卖身”靠谱
一道新能成立于2018年,仅用五年时间,从2023年起便位居全球光伏组件出货榜前十,是名副其实的“黑马”。
一道新能的操盘者们,是一群光伏“老炮”。创始人刘勇,曾在晶澳科技(SZ:002459)、中来股份(SZ:300393)等光伏企业担任要职。CTO宋登元,师从“太阳能电池之父”马丁·格林,曾领导团队研发出中国首个产业化的大面积n型PERT电池“熊猫电池”。
一道新能的快速成长,离不开高管团队的成功运作——他们甚至成功获得了多家国资的力挺。华夏能源网注意到,三峡集团、招商局创投、金融街资本等均曾投资一道新能,三峡集团还曾一度成为其最大股东。也因此,一道新能长期是央企集采招标的热门选手。2023年时,仅三峡集团就为一道新能贡献了高达30.69%的销售额。
2023年7月,一道新能完成Pre-IPO轮融资,估值超过了90亿元。2023年底,一道新能又向创业板发起IPO冲锋。一切进展的顺风又顺水,在光伏行业基本走向成熟、各个势力范围基本划分完毕的情况下,一道新能实现了奇迹般的突破。

在2025H1全球组件出货TOP10榜单中,一道新能排名第七
但是,进入2024年后,一道新能的狂飙势头戛然而止。光伏行业下行周期叠加各种没想到的坏消息,一道新能感受到了前所未有的压力。
2024年8月,深交所突然终止了对一道新能IPO的审核,这让刘勇讲下的上市故事成为泡影。与此同时,关于三峡集团拟退出一道新能、正在寻找“接盘者”的消息也甚嚣尘上,业界传言:国资感觉上市退出无望,要收回投资了。
一个月后,市场传闻称,宁德时代(SZ:300750)欲收购一道新能。但很快被宁德时代董事长曾毓群否认,其称未考虑收购包括一道新能在内的光伏企业。业内猜测,双方可能是交易价格未谈拢。
2025年4月,衢州国企衢州工控“接盘”,让旋涡中的一道新能有了还算不错的归宿。衢州工控下属子公司与三峡集团旗下的北京睿汇海纳科技产业基金(有限公司)(以下简称“北京睿汇”)签署协议,衢州工控收购一道新能17.46%的股份,并持有34.05%的表决权,单独控制一道新能。
但是,衢州工控入主一道新能,更像是在财务方面的纾困解乏,并未影响到企业业务发展。一道新能的总部本就在衢州,一道新能的崛起也离不开衢州政府的政策扶持。为当地经济发展计,衢州国资在一道新能最困难时挺身而出,也算是干了一件大好事。
或许正是因为只是个过度,衢州工控入主才仅仅9个月,就有了如今TCL中环出手投资、并购的动作出来。而这一次的并购就靠谱很多,如果顺利落地一道新能也算是完成了“曲线上市”。
TCL中环处于光伏产业链上游,与隆基绿能(SH:601012)并称“硅片双雄”,并购对于产业链下游的一道新能来说,有望带来明显的助力、赋能,或将对一道新能的业务结构进行重塑。
华夏能源网注意到,TCL中环在公告中明确表示,一道新能“在不同场景、BC电池技术等领域积累了多年的研发储备”“本次投资将协同控股子公司的BC专利技术和标的公司BC电池组件制程及产能优势,加速专利技术转化和构建完整的技术壁垒”。
一道新能此前的组件产品一直以TOPCon技术为主,BC技术长期以来只是作为“技术储备”。不过,一道新能的BC电池转换效率目前已经高达27.77%,组件转换效率达24.6%,具有一定的市场竞争力。
如果TCL中环顺利收购一道新能,双方在BC技术上的积累有望实现“1+1>2”的效果,在光伏行业的BC中占据领先地位,这对于一道新能来说无异于一次“空中加油”。
李东生在下一盘大棋,光伏座次或将重排
2020年在收购TCL中环时,有一个鲜为人知的小故事:在报价前夜,感觉不太心安的李东生,给在天津前线的负责人打了个电话,主动将报价提高5亿,以求能够万无一失的拿下。
最终,李东生笑到最后,成功将TCL中环收入囊中。从这个小故事可以看出,李东生对跨界光伏是玩真的,并不是来玩票赚到钱就跑。
收购完成后,在TCL新动能战略发布会上,李东生对TCL中环提出了“新能源材料综合实力全球第一、组件前三”的目标。李东生还表示,“混改完成后,TCL将投资60亿元用于推进高效叠瓦组件项目、DW智慧化工厂项目建设以及半导体器件发展,使中环迈向全球领先。”
此后,TCL中环开始加大一体化布局,尤其是尽全力补足组件环节的短板,向着“组件Top3”的目标迈进。
TCL中环先是将环晟光伏变成全资子公司,并砸下真金白银完成对Maxeon的控股。2024年下半年,时任CEO沈浩平主动辞去CEO后,TCL中环进行了一系列的业务调整,Maxeon主要负责美国市场,环晟光伏更名为“TCLSolar”,主要负责非美地区市场的拓展。并且,TCLSolar不仅是做叠瓦技术,还开始构建涵盖BC、TOPCon多种技术路线的n型产品矩阵。
但这些调整,还远远不能实现李东生当年提出的Top3目标。冷冰冰的现实是,TCLSolar至今未进入光伏出货前十;Maxeon则连年亏损。在2025年三季报中,TCL中环表示,公司控股子公司Maxeon仍处于变革调整阶段,对公司业绩造成负向影响。
很显然,现在发起对一道新能的并购,是李东生圆梦一体化战略目标的重要一步棋。
数据显示,一道新能的电池、组件产能均达到了30GW。若成功收购一道新能,TCL中环的组件Top3梦想将向前迈出一大步。TCL中环在公告中也表示,“本次投资通过整合优化存量产能,实现公司产业链的纵向延伸和横向拓展,快速补齐业务短板”。
李东生带着TCL中环向前冲,将是光伏行业最大的搅局者,目前光伏江湖的大佬座次或将很快重排。
当然,由于此事刚刚起步,能否成功并购还存在很多不确定性,此前通威股份(SH:600438)终止收购润阳股份便是前车之鉴。而未来,TCL中环即便成功收购一道新能,也面临着一系列挑战。
首先是如何整合组件业务。从公告看,TCL中环对一道新能的BC技术更为感兴趣。但一道新能30GW的产能中,其中大部分都是TOPCon产能。在TOPCon产能严重过剩的当下,如何处理这些产能是棘手难题。
其次是TCL中环的业绩亏损非常严重,从目前的市场行情来看,在组件环节的大幅扩张只会进一步加大TCL中环的亏损程度。虽然TCL集团实力雄厚,李东升财力不菲,但一直输血不是长久之计。TCL中环如何才能承受住不断扩大的财务压力,挺过行业寒冬,这是很大的考验。