群发资讯网

质量微学吖的文章

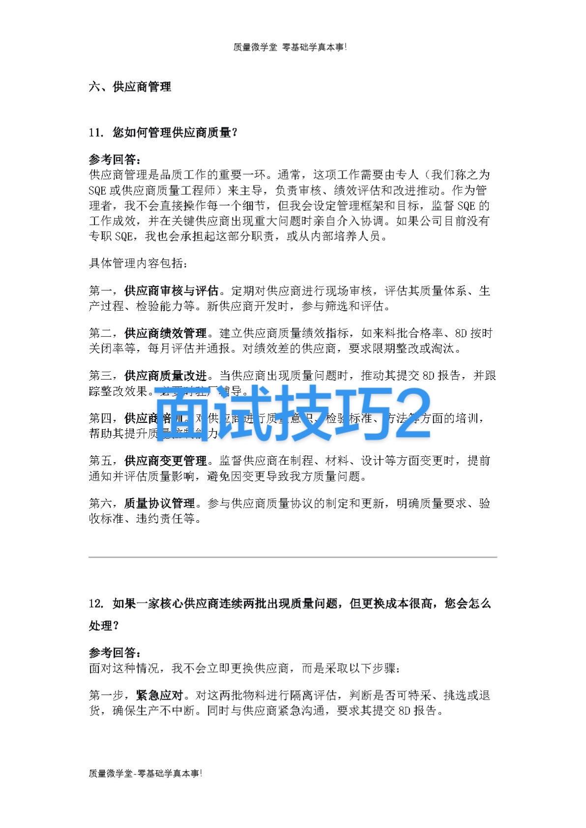
供应商管理实战手册word知识点总结 知识点汇编 质量 供应商

供应商管理实战手册word知识点总结 知识点汇编 质量 供应商

供应商管理实战手册word知识点总结 知识点汇编 质量 供应商
先明确质量的重要性,它不只是产品或服务的标准,更是企业生存的根本。每个岗位的工作

先明确质量的重要性,它不只是产品或服务的标准,更是企业生存的根本。每个岗位的工作

先明确质量的重要性,它不只是产品或服务的标准,更是企业生存的根本。每个岗位的工作
PPT里的5M1E怎么分析?📊5M1E是生产管理里的经典分析法,用来排查问题超

PPT里的5M1E怎么分析?📊5M1E是生产管理里的经典分析法,用来排查问题超

PPT里的5M1E怎么分析?📊5M1E是生产管理里的经典分析法,用来排查问题超
品质部各岗位的职责和工作流程一直是职场人常遇到的难题。其实做好这份PPT和Exc

品质部各岗位的职责和工作流程一直是职场人常遇到的难题。其实做好这份PPT和Exc

品质部各岗位的职责和工作流程一直是职场人常遇到的难题。其实做好这份PPT和Exc
IQC/IPQC/OQC/QE/QA都是啥?
🍃作为品质人,这些岗位名称总容易

IQC/IPQC/OQC/QE/QA都是啥? 🍃作为品质人,这些岗位名称总容易

IQC/IPQC/OQC/QE/QA都是啥? 🍃作为品质人,这些岗位名称总容易
5Why分析法真的超实用!做汇报时用它分析问题根源,逻辑清晰又专业,领导看了都夸

5Why分析法真的超实用!做汇报时用它分析问题根源,逻辑清晰又专业,领导看了都夸

5Why分析法真的超实用!做汇报时用它分析问题根源,逻辑清晰又专业,领导看了都夸
六西格玛绿带:多变量分析Minitab实操

📊六西格玛绿带必备技能,多变量分

六西格玛绿带:多变量分析Minitab实操 📊六西格玛绿带必备技能,多变量分

六西格玛绿带:多变量分析Minitab实操 📊六西格玛绿带必备技能,多变量分
GB2828.1-2012抽样标准里,AQL的选择很关键,不同行业对质量要求不同

GB2828.1-2012抽样标准里,AQL的选择很关键,不同行业对质量要求不同

GB2828.1-2012抽样标准里,AQL的选择很关键,不同行业对质量要求不同
PPT里的生产数据可视化,原来这么简单!

📊做PPT时总为数据呈现头疼?试试

PPT里的生产数据可视化,原来这么简单! 📊做PPT时总为数据呈现头疼?试试

PPT里的生产数据可视化,原来这么简单! 📊做PPT时总为数据呈现头疼?试试
质量小词典 QFD知识点总结 六西格玛 涨知识

质量小词典 QFD知识点总结 六西格玛 涨知识

质量小词典 QFD知识点总结 六西格玛 涨知识
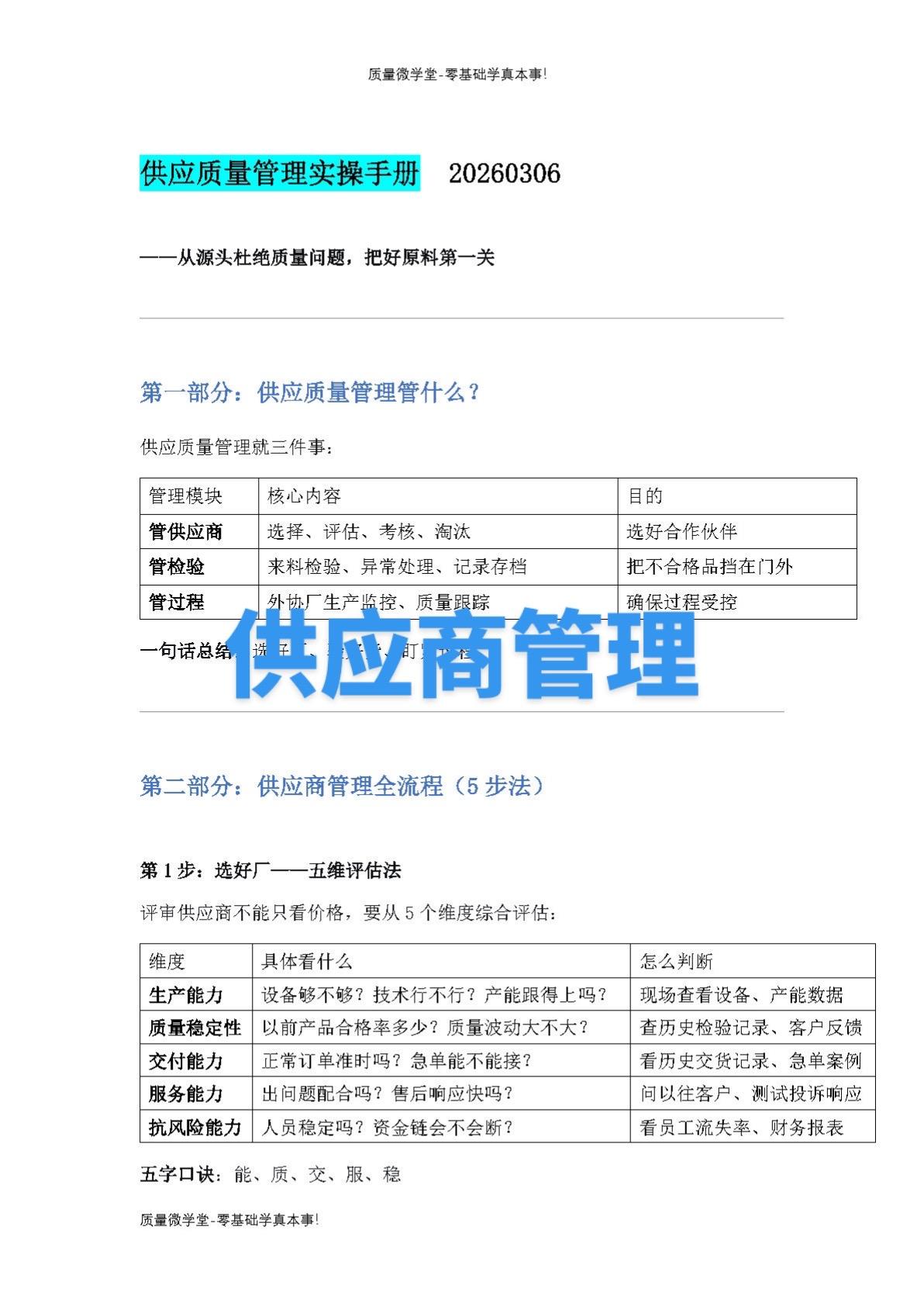
1️⃣资质收集:新供应商要进入体系,第一步是收集对方的资质证照,确保对方有合法合

1️⃣资质收集:新供应商要进入体系,第一步是收集对方的资质证照,确保对方有合法合

1️⃣资质收集:新供应商要进入体系,第一步是收集对方的资质证照,确保对方有合法合
word 清单21页。职场干货 质量管理 质量 职场

word 清单21页。职场干货 质量管理 质量 职场

word 清单21页。职场干货 质量管理 质量 职场
各部门的职责在管理手册里都有明确划分,这样分工清晰,审核时也能快速对应。

各部门的职责在管理手册里都有明确划分,这样分工清晰,审核时也能快速对应。

各部门的职责在管理手册里都有明确划分,这样分工清晰,审核时也能快速对应。
新手上岗,为什么总出问题?ISO9001 8.5.1e)质量 制造 职场 质量微

新手上岗,为什么总出问题?ISO9001 8.5.1e)质量 制造 职场 质量微

新手上岗,为什么总出问题?ISO9001 8.5.1e)质量 制造 职场 质量微
环境不达标,再好的设备也白搭!ISO9001 8.5.1 d)条款核心要求质量

环境不达标,再好的设备也白搭!ISO9001 8.5.1 d)条款核心要求质量

环境不达标,再好的设备也白搭!ISO9001 8.5.1 d)条款核心要求质量
没检验就发货?客户投诉就来了!ISO 9001 8.5.1 C)条款质量 职场

没检验就发货?客户投诉就来了!ISO 9001 8.5.1 C)条款质量 职场

没检验就发货?客户投诉就来了!ISO 9001 8.5.1 C)条款质量 职场
测量仪器不准,多少合格品被冤枉!ISO9001 8.5.1b)条款质量 质量管理

测量仪器不准,多少合格品被冤枉!ISO9001 8.5.1b)条款质量 质量管理

测量仪器不准,多少合格品被冤枉!ISO9001 8.5.1b)条款质量 质量管理
找不到图纸就生产,你离事故很近!ISO 9001 8.5.1a)ISO 质量 体

找不到图纸就生产,你离事故很近!ISO 9001 8.5.1a)ISO 质量 体

找不到图纸就生产,你离事故很近!ISO 9001 8.5.1a)ISO 质量 体
在7.3意识中,增加了认识质量文化和道德行为。如何使在组织中工作的所有人都能在日

在7.3意识中,增加了认识质量文化和道德行为。如何使在组织中工作的所有人都能在日

在7.3意识中,增加了认识质量文化和道德行为。如何使在组织中工作的所有人都能在日
ISO9001:2026什么是质量文化?什么是组织的质量文化?质量管理体系iso

ISO9001:2026什么是质量文化?什么是组织的质量文化?质量管理体系iso

ISO9001:2026什么是质量文化?什么是组织的质量文化?质量管理体系iso