从美国芝加哥大学回国加入苏州大学不久的刘伟教授,在近日发表了一篇 Nature Materials 论文,介绍了一种性能媲美传统硬屏的可拉伸屏幕。
这款可拉伸屏幕的学名叫做“可拉伸 OLED 器件”,它的最大外量子效率达到 8%,比之前报道的使用相同发光材料打造的同类型可拉伸 OLED 提升了 2.4 倍。它的开启电压只有 3.5V,使得其用一颗小型纽扣电池即可驱动。这意味着该可拉伸 OLED 的性能可以媲美商用刚性 OLED。
(来源:https://www.nature.com/articles/s41563-025-02419-z)
它可以轻松地被拉伸到 60%-100% 的应变(长度拉伸一倍),在此期间发光效率仍能保持在初始值的 75% 以上,而且发光颜色非常稳定。它不仅适用于高效的热激活延迟荧光发光材料,也适用于普通的荧光材料,能够实现从蓝色到红色的各种颜色显示。
刘伟告诉 DeepTech:“我们首次将可拉伸 OLED 的效率等关键性能做到了与商用刚性 OLED 相当的水平。同时,我们发明了一种新型液态金属合金——铝镓铟合金,能将传统刚性的金属铝变得可以拉伸。”这一次,他希望能够将其用在具身智能领域,更具体来说是让这种屏幕成为机器人身体的一部分。
“人和机器人交互时,如果机器人表面是柔软的、带有可交互显示的‘皮肤’,体验会更好、更自然。我们的显示器可以做成任意形状,适应不平整或变形很大的表面,想放在哪里都可以,完全能够根据需求来。”他说。
图 | 刘伟(来源:刘伟)
可拉伸屏幕难在哪里?
我们平时使用的手机和电视屏幕,大部分都是硬邦邦的。它们的内部结构非常精密,就像多层楼房一样:有的负责供电的电极层,好比是这座楼房的楼板和屋顶;有的负责搬运电子的传输层,好比是这座楼房的楼梯和电梯;有的是最终发光的发光层,好比是房间里的灯泡。所有这些楼层都是使用脆性小分子材料堆叠而来,稍微一弯就有可能断裂和失效,导致屏幕不亮或出现黑线。
因此,人们一直希望造出一种可以像皮筋一样弯曲、拉伸甚至不怕任何形变的屏幕。可拉伸 OLED 便是这类屏幕的统称,它也将是可穿戴设备、人机交互界面甚至医疗植入设备的核心。
然而,过去制造的可拉伸 OLED 屏幕有个致命弱点:工作电压高、不够亮、还费电。它们的性能往往是传统硬屏的 10% 都不到。问题主要出在 OLED 屏幕发光过程中的一个关键环节——电子注入效率太低。
OLED 发光好比一个接力赛跑:电能源源不断地从电池电极出发,带正电的空穴和带负电的电子好比是两位运动员,它们分别从阳极和阴极出发,穿过各自的传输通道,最终在发光层相遇、结合、迸发出光能。
此前,人们在改进发光层和阳极端的材料上已经取得了不错的进展,可以成功将它们变得既柔软又高效,但却在阴极遇到了巨大瓶颈:找不到柔软、导电性好、适合注入、传输电子的材料。
这让可拉伸 OLED 的性能一直被卡在瓶颈里,无法与商业硬屏相媲美。直到刘伟此次和合作者,从两个最根本的环节入手,彻底改变了局面。
为屏幕搭桥修路
首先,刘伟需要建造一条既柔软又高效的电子高速公路,也就是打造全新的可拉伸电子传输层聚合物。本次设计思路非常巧妙,好比使用积木搭建了一个既有坚固桥墩、又有弹性连接件的桥梁。
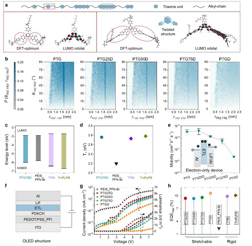
为此,他选择基于三嗪的共轭单元作为分子骨架的核心部分,这种结构电子亲和能高,天生就渴望得到电子,因此能够提供合适的能级,让电子顺畅通过,从而能够确保高效的电子传输能力。
然后,他在分子骨架之中,插入了柔软的长烷基链。这些长烷基链就像弹簧一样,当材料被拉伸的时候,能够通过自身变形来吸收应力和分散应力,从而能够保护那些脆性的发光电源和导电单元不会被拉断。
他还在分子中加入了甲基等侧链,故意让分子的主干变得扭曲和不规整。这样做有两个好处:一是防止分子排列得太整齐而形成晶体,二是能够保持较高的三重态能级,避免其掠夺发光层宝贵的能发光的激子。
(来源:https://www.nature.com/articles/s41563-025-02419-z)
通过此,刘伟合成了五种烷基链不同的聚合物,并将它们分别命名为 PTG、PTG25D、PTG50D、PTG75D 和 PTGD。结果正如所料:
首先,烷基链越多,材料越柔软。几乎没有烷基链的 PTG 拉伸不到 5% 就会断裂,拥有 100% 烷基链的 PTGD 可以拉伸超过 200% 而不会断裂。
其次,烷基链越多,电子迁移率就越容易下降。但是,通过精细调控比例,他在高拉伸性和高电子传输效率之间取得了平衡。所打造的新聚合物在刚性测试器件中的效率,甚至可以比肩最好的传统商用小分子材料。
更神奇的是,通过量子化学计算模拟,他看到了这些聚合物在拉伸时的微观世界的变化:柔软的烷基链会和应变方向进行对齐,并会像润滑剂一样带动周围刚性的三嗪单元一起温和地移动,从而能够避免带有破坏性的开裂。这使得基于该材料的 OLED 器件在经历 100% 应变拉伸甚至 500 次重复拉伸之后,性能依然保持稳定。
(来源:https://www.nature.com/articles/s41563-025-02419-z)
施加金属脆化术,让铝箔学会拉伸
理想的阴极需要使用铝这样的低功函数金属,但是铝本身是刚性的。为此,刘伟从液态金属脆化效应中找到灵感。比如,在一大块铝上滴一滴液态金属,一段时间后铝块会变得酥脆和粉化。他觉得人们常常想尽方法想避免的脆化效应反而是将刚性铝转化成可拉伸铝的巧妙方法。
他发现在液态镓铟合金中预先融入一点铝,可以生成新的合金-铝镓铟,这能极大改善液态金属对于铝表面和弹性基底等大多数材料的湿润性,从而能够使其均匀地涂抹甚至实现图案化印刷在任意基底上。
在脆化处理上,刘伟将一层超薄的铝镓铟合金涂覆在预先蒸镀好的铝薄膜上。铝镓铟合金中的镓和铟原子会渗入铝膜的晶界。经过处理的铝膜看似光滑,保留了铝的高度镜面效果,但是内部的微观连接已经被精心修饰。
最终,这种脆化处理带来了惊人变化:处理后的铝膜可以承受超过 100% 的拉伸而不会形成任何裂纹,而未经处理的铝膜稍微一拉就会支离破碎。与此同时,处理后的铝膜初始导电率几乎不受影响,并且在拉伸过程中也可以保持金属一样的导电性。
最重要的是,它保留了作为 OLED 阴极的关键特性,低功函数有利于电子注入,高光反射率可以将光反射出去和提高出光效率。其功函数远远低于银纳米线、碳纳米管等柔性电极,电子注入能力与标准铝阴极相当,比旧有方案提升了将近一万倍。
(来源:https://www.nature.com/articles/s41563-025-02419-z)
强强联合催生全能型可拉伸屏幕
当这条全新的“柔性电子高速公路”即 PTG75D 聚合物,遇到“柔性电子发射站”即脆化铝阴极的时候,并且与已有的高性能可拉伸发光层和阳极结合时,便发生了本文开头提到的性能。
刘伟表示:“这一成果最直观的应用就是用在显示领域。未来可能出现可拉伸、不怕变形的显示器,比如可以做成电子皮肤,既能用于人体,也能用于具身智能机器人表面作为人机交互的界面。但我认为更重要的应用领域是医疗健康。
可拉伸 OLED 可以与光电传感器结合,实时监测血氧、心跳等健康状况,甚至可用于光疗、癌症抑制、糖尿病治疗乃至心脏起搏器等。这让人能够与自身的健康状况进行交互,前景十分巨大。”这项研究不仅仅是实验室里的几个漂亮数据,它更解决了可拉伸光电领域一个长期存在的核心瓶颈,为真正高性能、可穿戴的皮肤式电子设备铺平了道路。
目前,刘伟已经通过此次研究解决了电子注入的难题,未来将致力于开发更加高性能的发光材料,优化器件的稳定性和寿命,以及实现大规模制造。
(来源:https://www.nature.com/articles/s41563-025-02419-z)
他表示,本次工作解决了一个核心问题:效率。以前大家觉得可拉伸 OLED 效率做不上去,就很难商用。本次工作则让大家看到了希望,效率已经很有希望达到商用刚性 OLED 的水平。
接下来,除了效率、在亮度、尤其是器件寿命和稳定性方面,可能还有更硬的骨头要啃。如果这些关键指标都能做到与刚性 OLED 差不多,那么其商业化前景将非常广阔。
对于未来他表示:“总的来说,我们此次发展出了一个很好的验证平台,可用于检验各种新开发的可拉伸 OLED 材料的性能。后续,我们将基于这个平台,发展性能更好的材料,让可拉伸 OLED 的各方面的性能更接近甚至达到商用刚性 OLED 的水平。目前,我正在积极与业界、投资机构及公司洽谈合作,主要想法是围绕可拉伸 OLED 的基础材料,先成立公司,把核心材料做起来。”
参考资料:
相关论文 https://www.nature.com/articles/s41563-025-02419-z
运营/排版:何晨龙