群发资讯网
戴着黑头巾,留着整齐大胡子的哈梅内伊,是一位慈祥和威严、智慧和虔诚集于一身的老人
2026-03-05 09:57:49
凯语娱乐
娱乐
戴着黑头巾,留着整齐大胡子的哈梅内伊,是一位慈祥和威严、智慧和虔诚集于一身的老人。 黑色头巾是精神领袖的标配,必不可少;白胡子更有辨识度。 戴着黑头巾留着白胡子的哈梅内伊,最顺眼。
猜你喜欢
这梅奔也他妈太快了吧!作为梅奔车主我很欣慰窝法?不熟!!!
2026-03-07
灵枫观汽车啊
我现在就是挺生气的我一直在唱阿帕次
2026-03-08
祭血泪组合
没被第一波带走是有点说法的
2026-03-09
畅畅说游戏
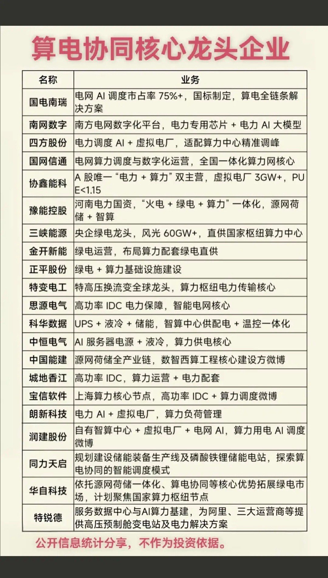
算电协同概念,八大细分赛道梳理!1.电网算力调度2.算力一体化3.电力传输设备4
2026-03-08
森屿与缥缈
标签:
算力
まりぃちゃん「私の変なノリやくだらない発言にも、それを上回ってくる程の勢いで返し
2026-03-08
语谈娱乐
决战双子城之外围争夺:俄军多处渗透乌军防线3月6日至7日,地理定位视频显示
2026-03-08
双子亭的主客人
标签:
俄军
乌军
386、把荆棘当作铺满鲜花的原野,人间便没有什么能将你折磨。
2026-03-08
张闿观小姐姐
佐藤愛桜「光源を聴くと、色々と思い出してしまいます。自分に自信がなく彷徨い続け、
2026-03-09
语谈娱乐
热门分类
推荐
热榜
军事
NBA
体育
社会
明星八卦
娱乐
财经
科技
汽车
历史
国际
游戏
动漫
公益
搞笑
商业
互联网
数码
国际足球
房产
家居
时尚
科学探索
职场
育儿
股票
教育
影视
情感
热点
中国军情
武器
中国南海
中国足球
亚洲杯
科比
综合体育
CBA
投资
楼市
大咖秀
外汇
创业
风口
SUV
豪车
概念车
优惠
新能源
美国
欧洲
朝日韩
俄罗斯
孕期
街拍
恋爱攻略
婚姻
正能量