群发资讯网

2026年1月12日,陕西西安西咸新区一条投资7.05亿的智轨1号线突然停运了,

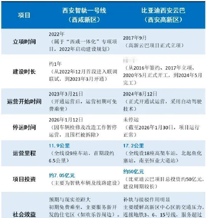
2026年1月12日,陕西西安西咸新区一条投资7.05亿的智轨1号线突然停运了,专用道围栏直接拆掉,站台闸机卸了,断电空荡荡的,整条线就这么没了动静。 这条西北地区第一条智轨,2023年3月21日开通试运行,从地铁5号线斗门站到欢乐谷站,全长约11.9公里,先开了斗门、镐京大道、汉溪湖、昆明池这4个站,大概6.5公里长。每辆车能载231人,票价2块钱。本来想着填补中运量轨道交通的空缺,结果开了不到3年,乘客少到几乎没人坐,站点冷清得像没人管,剩下的规划站还荒着没动工。 官方说因为运营原因暂停,没给恢复时间表。实际跑了2年9个多月,客流量一直上不去,票钱收入连日常维护成本都盖不住。围栏一拆,旁边主干道车流反而顺畅不少,当地人开车都觉得舒服了。 这条线虽然有独立路权,但建在人口和出行需求还没跟上的区域,规划时对客流估计太乐观了。城市交通要想活得好,关键得看是不是真匹配当地的人口密度、日常通勤习惯和钱包承受力。光追“首条”“示范”这些名头,忽略实际需求,最后花大钱建出来却养不起,地方财政压力只会越来越重。 这种案例在全国不少地方都出现过,教训就是公共交通项目不能只凭一腔热情,得踏踏实实做前期评估。否则好心办坏事,钱打了水漂,百姓也没享受到便利。7亿多元投进去,换来的是停摆的站点和更堵的教训,实在让人惋惜。

评论列表

杨坤
杨坤 1
2026-01-31 02:05
没有人为纳税人的血汗钱被吞噬而负责吗?