群发资讯网

猪三千的文章

盘前两个消息一好一坏!
一、商业航天持续警示,勿让概念炒作带歪商业航天。板块内已

盘前两个消息一好一坏! 一、商业航天持续警示,勿让概念炒作带歪商业航天。板块内已

盘前两个消息一好一坏! 一、商业航天持续警示,勿让概念炒作带歪商业航天。板块内已
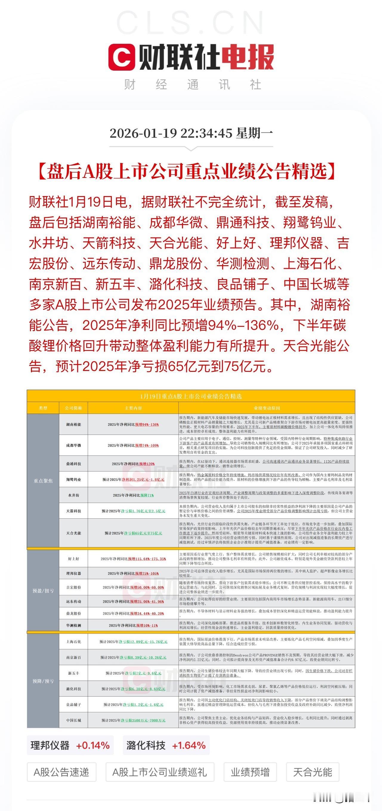
年报风正劲,
剩余延续了三季度业绩趋势。
光伏最惨,
通威股份、天合光能创下年度

年报风正劲, 剩余延续了三季度业绩趋势。 光伏最惨, 通威股份、天合光能创下年度

年报风正劲, 剩余延续了三季度业绩趋势。 光伏最惨, 通威股份、天合光能创下年度
收评,2.7万亿成交百股涨停行情回归正常!
原以为只有2.5-2.6万亿成交,

收评,2.7万亿成交百股涨停行情回归正常! 原以为只有2.5-2.6万亿成交,

收评,2.7万亿成交百股涨停行情回归正常! 原以为只有2.5-2.6万亿成交,
被白宫逼急眼,欧盟这次来真的?
欧盟计划对1080亿美元美国商品加征关税。
对于

被白宫逼急眼,欧盟这次来真的? 欧盟计划对1080亿美元美国商品加征关税。 对于

被白宫逼急眼,欧盟这次来真的? 欧盟计划对1080亿美元美国商品加征关税。 对于
午评,长牛慢牛健康牛!
沪深两市半日成交1.8万亿,
预计全天量能缩回2.5万亿

午评,长牛慢牛健康牛! 沪深两市半日成交1.8万亿, 预计全天量能缩回2.5万亿

午评,长牛慢牛健康牛! 沪深两市半日成交1.8万亿, 预计全天量能缩回2.5万亿
商业航天再加码、Ai应用也止跌,
开盘一小时精彩纷呈。
火箭龙头超捷股份打出气势

商业航天再加码、Ai应用也止跌, 开盘一小时精彩纷呈。 火箭龙头超捷股份打出气势

商业航天再加码、Ai应用也止跌, 开盘一小时精彩纷呈。 火箭龙头超捷股份打出气势
盘前金银创下历史新高!
全球货币信用格局重塑,
货币绑定贵金属、资源成为首选,

盘前金银创下历史新高! 全球货币信用格局重塑, 货币绑定贵金属、资源成为首选,

盘前金银创下历史新高! 全球货币信用格局重塑, 货币绑定贵金属、资源成为首选,
券商基本面驱动股价上涨虽迟必到!
A股全行业找不出像券商这样基本面好到飞起,
但

券商基本面驱动股价上涨虽迟必到! A股全行业找不出像券商这样基本面好到飞起, 但

券商基本面驱动股价上涨虽迟必到! A股全行业找不出像券商这样基本面好到飞起, 但
周一开启美好一周!
今天迎来两只新股申购,
主板振石股份主做玻璃纤维、复合材料;

周一开启美好一周! 今天迎来两只新股申购, 主板振石股份主做玻璃纤维、复合材料;

周一开启美好一周! 今天迎来两只新股申购, 主板振石股份主做玻璃纤维、复合材料;
湖人再次大比分输球!
这一次116-132不敌弱旅开拓者,
得分是湖人正常得分,

湖人再次大比分输球! 这一次116-132不敌弱旅开拓者, 得分是湖人正常得分,

湖人再次大比分输球! 这一次116-132不敌弱旅开拓者, 得分是湖人正常得分,
智飞生物预亏百亿创上市以来最差业绩!
长协协议成为压垮智飞生物最后一根稻草,
智

智飞生物预亏百亿创上市以来最差业绩! 长协协议成为压垮智飞生物最后一根稻草, 智

智飞生物预亏百亿创上市以来最差业绩! 长协协议成为压垮智飞生物最后一根稻草, 智
光伏业绩比惨大会但也有积极信号!
通威股份预计亏损90-100亿元,
隆基绿能预

光伏业绩比惨大会但也有积极信号! 通威股份预计亏损90-100亿元, 隆基绿能预

光伏业绩比惨大会但也有积极信号! 通威股份预计亏损90-100亿元, 隆基绿能预
A股周末消息面上:
1.股市定调要走稳,防止大起大落!风口浪尖上的陈小群有点被网

A股周末消息面上: 1.股市定调要走稳,防止大起大落!风口浪尖上的陈小群有点被网

A股周末消息面上: 1.股市定调要走稳,防止大起大落!风口浪尖上的陈小群有点被网
白宫关税大棒挥向欧盟8国!
美国想要得到格陵兰岛,
对最大阻力方欧盟施压,
6月

白宫关税大棒挥向欧盟8国! 美国想要得到格陵兰岛, 对最大阻力方欧盟施压, 6月

白宫关税大棒挥向欧盟8国! 美国想要得到格陵兰岛, 对最大阻力方欧盟施压, 6月
高标股情绪降温,
周末也是给股民充分的消化时间。
利欧股份在过去10年已经走好几

高标股情绪降温, 周末也是给股民充分的消化时间。 利欧股份在过去10年已经走好几

高标股情绪降温, 周末也是给股民充分的消化时间。 利欧股份在过去10年已经走好几