群发资讯网

突发,深夜大消息,很强!AI硬件,或加速进入超级大周期(附股)

就在今晚,一则重磅消息,引发全球科技与资本市场的广泛关注。花旗集团将2026–2030年全球人工智能(AI)资本支出预测

就在今晚,一则重磅消息,引发全球科技与资本市场的广泛关注。

花旗集团将2026–2030年全球人工智能(AI)资本支出预测从8万亿美元大幅上调至8.9万亿美元,同时将同期AI相关收入预期从2.8万亿美元提升至3.3万亿美元。

这意味着,在未来五年,全球将有近9万亿美元真金白银砸向AI基础设施,而其中,超过七成将直接流向硬件领域(参考当前行业发展趋势)。

这方面来看,这或许不是一次简单的预测修正,而可能是一场结构性机会的确认。

随着AI大模型的不断迭代升级,AI资本开支持续加速投入之下,站在当下,有哪些方向值得我们做产业跟踪。

一、为什么AI资本开支加速?核心驱动力何在?

从行业发展的趋势来看,花旗此次上调预测并非空穴来风,可能是基于三大趋势:

1、大模型训练成本指数级攀升

据ARK Invest最新测算,训练一个千亿参数级别的多模态大模型,所需算力成本已突破20亿美元,是2022年的10倍以上。

随着模型复杂度提升(如MoE架构普及)、推理需求爆发,算力投入或只会加速。

2、AI应用或进入“临界点”

麦肯锡2026年初调研显示,68%的财富500强企业已启动AI规模化落地项目,平均每个企业年度AI预算增长45%。

从客服、供应链到研发、制造,AI应用或迎来商业化落地的重要时间点。

3、算力自主化

当前中国、欧盟、中东等地区纷纷启动本土AI基建计划,而国内的“东数西算”二期工程就规划新增50万P算力,相当于超100万张A100级别GPU。

这些因素或许共同推动资本开支持续加速投入。

二、8.9万亿美元,钱花在哪儿?

根据花旗、高盛与IDC的研究观点交叉验证,在2026至2030年的AI资本支出中,硬件占比高达72%,约合6.4万亿美元(仅做行业研究,比例不一定正确)。

这方面来看,核心的部分或可能是AI服务器和数据中心建设。

随着单机柜功耗突破100千瓦,传统风冷已难以为继,液冷、浸没式冷却等新型散热方案成为标配,带动整个数据中心基础设施升级。

紧随其后的是高端AI芯片,包括GPU、ASIC及定制加速器,占比约四分之一。

英伟达Blackwell平台订单已排至2027年,而国产算力芯片也在加速,华为昇腾、寒武纪等厂商的产品性能逐步逼近国际主流水平,政策与生态双重驱动下,本土供应链也有望迎来历史性窗口期。

高速互联与光通信同样不可忽视。大模型训练集群动辄上万张GPU协同工作,对芯片间、机柜间的数据传输带宽提出极致要求。

当前1.6T光模块正快速放量,共封装光学(CPO)等新技术有望大幅降低功耗与延迟,成为未来数据中心的关键组件。

此外,高性能存储(尤其是HBM高带宽内存)、先进封装(如台积电CoWoS)、以及高密度电源系统,也都因AI负载的独特需求而迎来爆发式增长。

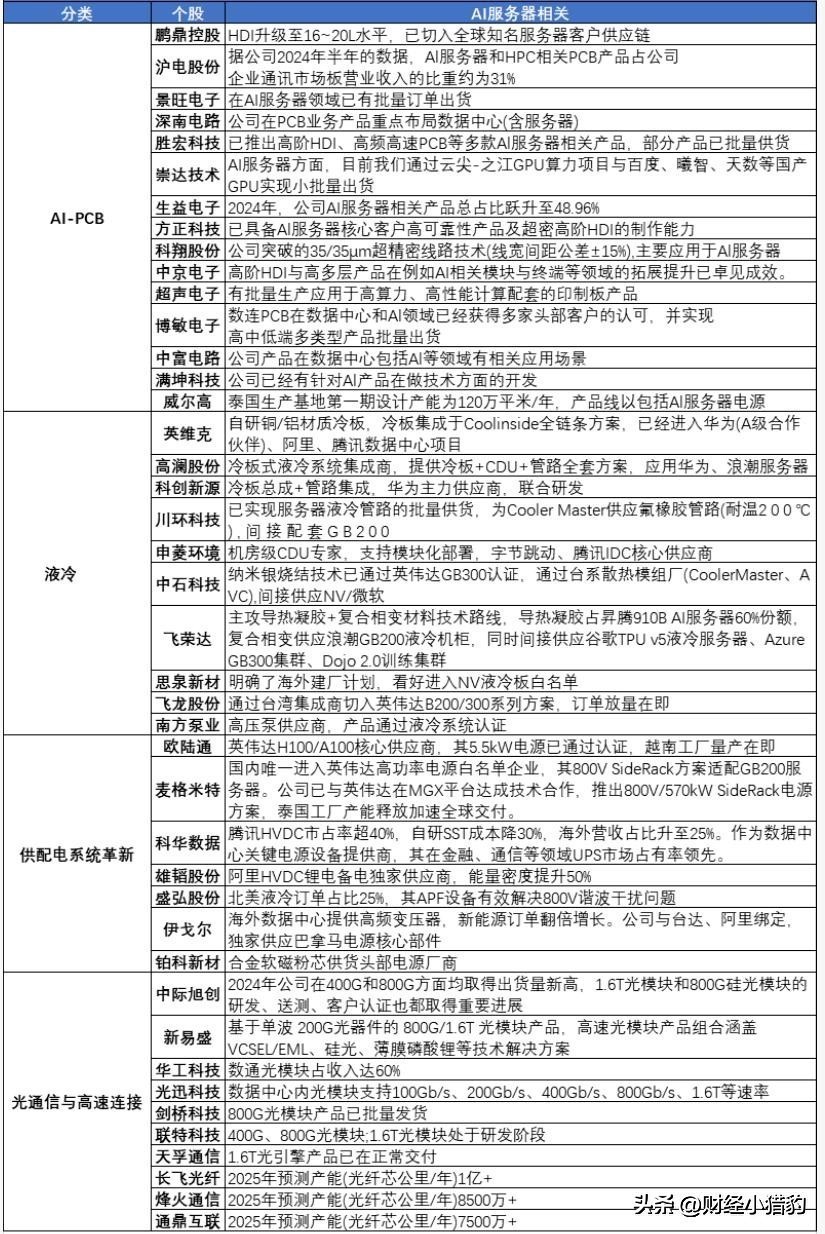
三、哪些细分方向可能受益

基于上述资金流向:

1,AI服务器与数据中心基础设施。

全球AI服务器市场在2025年已达1200亿美元,预计2030年将突破4000亿,年复合增长率接近27%。

头部厂商凭借与英伟达等芯片巨头的深度绑定、液冷技术储备以及ODM交付能力,订单能见度已延伸至2027年。

2,高端AI芯片及先进封装环节。

算力是AI的“心脏”,而芯片是算力的载体。

除了国际龙头持续扩产,国产芯片正从“能用”迈向“好用”。

更重要的是,先进封装已成为新的产能瓶颈,台积电CoWoS产能已满载至2028年,具备封装能力的企业价值重估才刚刚开始。

3,光通信与高速互联组件。

随着AI集群规模扩大,数据搬运成本甚至超过计算本身。

国内光模块厂商已成功切入Meta、微软、英伟达等全球顶级客户供应链,技术迭代与份额提升双轮驱动,成长空间广阔。

热潮中的冷静

尽管发展趋势前景光明,但大家仍需保持清醒。

部分硬件标的估值已处于历史高位,若后续订单兑现不及预期,可能面临回调压力。

此外,技术路线仍在快速演进,Chiplet、存算一体、光子计算等新范式若取得突破,可能重构现有供应链格局。

写在最后

花旗上调AI资本开支预测,可能是新一轮硬件周期的信号之一。

当全球科技巨头用真金白银投票,那些提供算力底座的硬件公司,将可能迎来黄金时代。

特别声明:以上内容绝不构成任何投资建议、引导或承诺,仅供学术研讨。

如果觉得资料有用,希望各位能够多多支持,您一次点赞、一次转发、随手分享,都是笔者坚持的动力~