校园简介
高丽大学是韩国私立研究性综合大学,前身是私立普成专门学校,与首尔大学、延世大学并称为韩国大学的一片天,是韩国顶尖三所大学之一,对韩国近现代经济、社会发展产生重要影响。
高丽大学始建于1905年,是韩国第一所由民间资本设立的高等教育机构;2025年QS世界大学排名中,位列第67位;该校经营学位居全韩第一,是韩国500强企业CEO出身最多的大学。连续三年成为韩国大学中注册会计师资格证(CPA)考取最多的大学。
校园一览



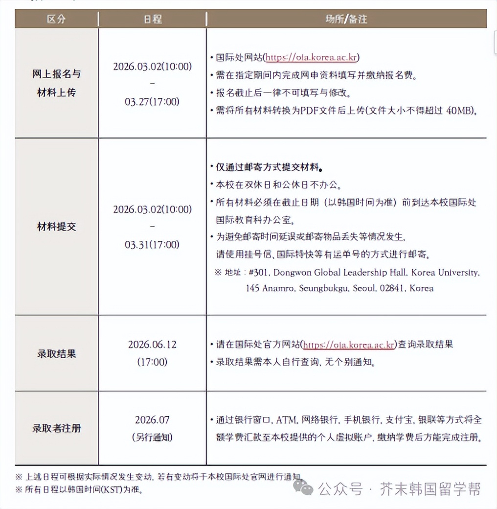
招生日程

招生类型与招生专业

申请资格


奖学金

校园简介
高丽大学是韩国私立研究性综合大学,前身是私立普成专门学校,与首尔大学、延世大学并称为韩国大学的一片天,是韩国顶尖三所大学之一,对韩国近现代经济、社会发展产生重要影响。
高丽大学始建于1905年,是韩国第一所由民间资本设立的高等教育机构;2025年QS世界大学排名中,位列第67位;该校经营学位居全韩第一,是韩国500强企业CEO出身最多的大学。连续三年成为韩国大学中注册会计师资格证(CPA)考取最多的大学。
校园一览



招生日程

招生类型与招生专业

申请资格


奖学金
