群发资讯网

突发,利好不断,消息很强!这三方面,周三或直接主升浪(附股)

今天,市场整体走的很强,情绪也明显回暖。创业板指更是强势涨超3%,创下近期亮眼表现。超过4500只个股收涨,沪深两市合计

今天,市场整体走的很强,情绪也明显回暖。

创业板指更是强势涨超3%,创下近期亮眼表现。

超过4500只个股收涨,沪深两市合计成交额达2.4万亿元,虽较前一交易日略有缩量,但整体交投依然活跃。

消息面上看,近期国际市场一度因中东局势消息波动,原油价格曾大幅冲高又明显回落。

这一变化在一定程度上缓解了市场对能源成本上升的担忧,也为A股风险偏好回升创造了有利条件。

盘面上看,“养龙虾”消息仍在不断发酵,也持续带动相关产业链关注度升温。

再来看看今天走的比较强的方向:

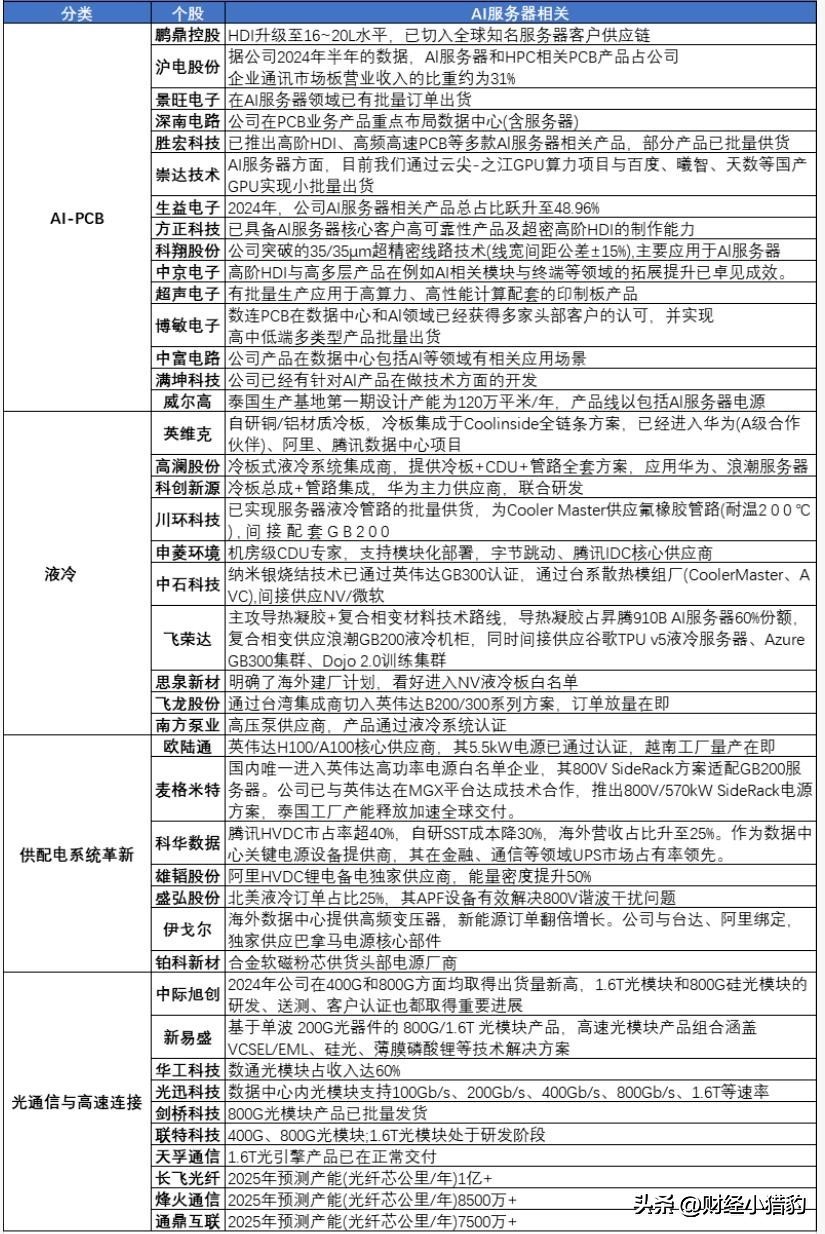
AI硬件

从盘面上看,在养龙虾持续发酵之下,算力作为底层支撑,需求预期再次提升。

今日算力硬件概念全线走强,多只个股涨停,这方面在一定程度上,反映出市场对国产算力产业链自主可控与订单放量的高度认可。

据中国信通院最新数据,2025年我国智能算力规模预计达800 EFLOPS,三年复合增速超50%,远高于通用算力增速。

而随着大模型向轻量化、端侧部署演进,对高性能光模块、高速PCB、先进封装及散热方案的需求激增。

这方面来看,从上游材料到中游制造,再到系统集成,算力硬件已形成完整的景气传导链条。

在技术迭代与国产化双轮驱动下,相关企业有望持续获得业绩与估值的双重支撑。

电力板块

电力板块算是近期持续有多表现的方向之一,今天板块内有多只个股创出历史新高的股价。

从数据上看,根据公开数据,截至2025年底,我国可再生能源装机容量已突破16亿千瓦,占总装机比重达52%,首次过半。

但高比例新能源接入也带来系统波动性挑战,2025年全国弃风弃光率虽降至2.1%,但在局部地区仍存在调节能力不足问题。

在此背景下,在AI大模型不断迭代之下,算力对电力需求不断放大,而这过程中具备调峰能力的火电转型企业、分布式光伏运营商以及参与电力现货交易的主体,有望获得重新定价。

另外,多地已启动“新能源+调节资源”捆绑开发模式,火电灵活性改造、虚拟电厂、储能协同等新模式打开第二增长曲线。

商业航天

昨天商业航天概念明显比市场整体先反弹,而今天再度走强,而且板块成交量放大,这方面或许可以看出有市场有资金在关注。

根据公开数据,2025年我国商业发射次数同比增长45%,商业卫星制造与应用市场规模突破2000亿元。

更重要的是,多个低轨星座计划进入组网密集期,仅2025年,国内就规划发射超200颗商业遥感与通信卫星。

往后看,随着发射成本持续下降(当前每公斤入轨成本较五年前下降约35%),商业航天正从“政府主导”走向“市场驱动”。

未来三年,数据服务、导航增强、太空制造等应用场景有望逐步商业化,形成可持续的盈利闭环。

写在最后

今天的市场放量上涨,释放出一定的积极信号。

而当外部扰动减弱、内部动能增强,A股或有望重新找回自己的节奏。

因此,或许我们正站在新一轮结构性行情的起点。

特别声明:以上内容绝不构成任何投资建议、引导或承诺,仅供学术研讨。

如果觉得资料有用,希望各位能够多多支持,您一次点赞、一次转发、随手分享,都是笔者坚持的动力~