
01
Special Articles
1
Epidemiology of neurological diseases in China: Key insights from the 2024 report of the National Center for Neurological Disorders
《中国神经系统疾病报告2024》核心流行病学数据 |
国家神经疾病医学中心(宣武医院)团队

https://www.sciencedirect.com/science/article/pii/S3050623925000938

02
Review Articles
1
Mechanistic insights of molecular chaperone Hsp70: Pathogenesis of neurodegenerative diseases
分子伴侣Hsp70与神经退行性疾病 |
印度理工学院Amit Mishra教授团队

https://www.sciencedirect.com/science/article/pii/S3050623925000513

2
Epigenetics of neural networks in neurocognitive conditions: A review
认知障碍:神经网络的表观遗传学 |
美国埃塞克郡立学院Victor B. Stolberg教授
https://www.sciencedirect.com/science/article/pii/S3050623925000720

3
Brain aging: Unlocking personalized strategies for cognitive resilience
脑衰老的机制和精准诊疗 |
哈萨克斯坦Asfendiyarov Kazakh国立医科大学Timur Saliev

https://www.sciencedirect.com/science/article/pii/S3050623925000756

03
Meta Analysis
1
Safety and efficacy of Bruton’s tyrosine kinase inhibitors in multiple sclerosis: A systematic review and network meta-analysis of randomized controlled trials
多发性硬化症:BTK抑制剂的疗效与安全性 |
埃及Al-Azhar大学Abdallah Abbas团队

https://www.sciencedirect.com/science/article/pii/S3050623925000574

04
Original Articles
1
Hybrid deep learning framework for magnetic resonance imaging-basedification of Alzheimer’s disease
深度学习框架探索:阿尔茨海默病与早期痴呆预测 |
印度韦洛尔科技大学P. Dhavakumar教授团队

https://www.sciencedirect.com/science/article/pii/S3050623925000562

2
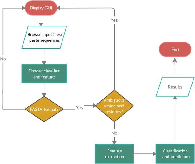
MTBPred: Microtubule-associated and binding proteins predictor for neurodegenerative disorders
基于机器学习的微管结合蛋白预测工具探索 |
印度Jaypee信息技术大学Tiratha Raj Singh团队

https://www.sciencedirect.com/science/article/pii/S3050623925000136

05
Correspondence
1
Sex differences in receptor functions and brain networks in patients with burning mouth syndrome
灼口综合征患者脑网络的性别差异 |
东京医科齿科大学Takahiko Nagamine教授

https://www.sciencedirect.com/science/article/pii/S3050623924000117
