
这是抟微科技陪伴你的第61篇文章

作者 ▌抟微科技
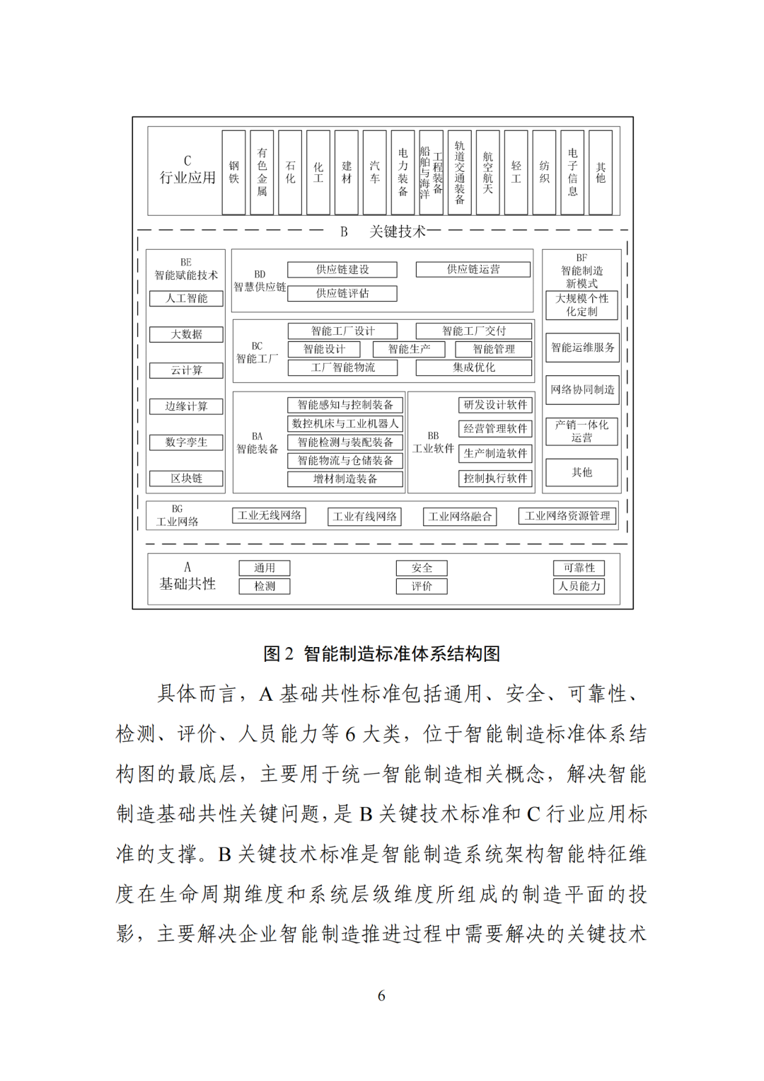
导读近日,工业和信息化部联合多部门正式发布《国家智能制造标准体系建设指南(2024版)》,自 2015 年起,工业和信息化部联合国家标准化管理委员会等部门,协同推进智能制造标准化建设,先后发布四版《国家智能制造标准体系建设指南》。当前,我国已累计制定 472 项智能制造国家标准,主导或参与制定 50 余项国际标准,并支持建设 135 个标准应用试点项目。通过促进标准落地实施、引领产业创新应用、深化国际交流合作,这些举措为智能制造的深入发展提供了坚实支撑。
一
一图读懂
《指南》原文





































本文来源:工业和信息化部官网,如涉及侵权,请联系管理员及时修改或删除。