明帝国的历史谜案数量众多,多到难以精确统计。
据说有人还专门给其分门别类。
从刘伯温到建文帝,从蓝玉到朱三太子……
今天咱挑一段聊聊,朱标之死。

一、朱标生平
朱标,明朝开国皇帝朱元璋长子,洪武朝太子,谥号“懿文太子”。
其子朱允炆继位后追尊为孝康皇帝,庙号兴宗。
老四朱棣靖难后复称“懿文太子”。
他的一生虽短暂,却是理解明朝初期政治的关键人物。

(朱标世系图)
1、出生
朱标,元至正十五年(1355年10月10日)生于太平陈迪家。
(陈迪是一富商,后来朱标当上太子回老家扫墓,赐银50两,表达谢意)。
当时朱元璋正率军攻打集庆(今南京),听闻长子出生大喜,
在当地山峰刻石曰“到此山者,不患无嗣”。
这一年,朱元璋28岁。
2、生母
正史认为:朱标是马皇后所生。
“母高皇后”(即马皇后)
《明史·兴宗孝康皇帝传》
但依据明清笔记(如《南京太常寺志》),马皇后其实无生育能力。
所以,马皇后亲生子嗣在史学界确有争议,
如怀疑朱标极有可能是李淑妃或其他妃嫔所生。
但朱标、朱樉、朱棡、朱棣等前五子在《明史》中均记为马皇后所生,
可能是为强化“诸子皆嫡”的政治叙事。
关于“生母是谁”,也算是谜案中的一个小谜案吧。

(马皇后 图)
3、太子
洪武元年正月初四(公元1368年1月23日)。
这一天,朱元璋在应天(今南京)举行登基大典,建立大明王朝,年号“洪武”。在开国仪式后,立即册封嫡长子朱标为皇太子,确立其为帝国继承人。
这一年,朱标14岁,朱元璋41岁。
朱标的太子地位是中国历史上最稳固的之一。
自14岁被立至37岁去世,储君身份长达23年,从未动摇。其东宫班底(如宋濂、李善长)皆为顶级文臣,权力基础深厚。
4、死亡
洪武二十四年(1391年)冬,朱标受命巡视陕西,考察迁都事宜。
洪武二十五年(1392年)四月,突然返京,回来不久便发病。
同年五月初一(5月17日):朱标病逝,年仅37岁。从发病到死亡,仅约一个月。
这一年朱元璋65岁,正忙着处理蓝玉等武将集团(朱标是蓝玉的外甥女婿)。
朱标做了23年的太子,此时正当年(37岁),突然死了,举国震惊。

(朱标 图)
二、朱标之死的几种说法
朱标之死,有各种说法。我们不妄下结论,列出来,供大家思考。
1、正统说
“(洪武)二十五年四月丙子薨…… 病中上语艰难,悲愴之音不忍闻。帝恸哭,礼官议期丧,请素服五日而除。”
《明史·兴宗孝康皇帝传》
“(洪武二十五年四月)丙子,皇太子薨。太子 素羸弱,苦病瘵(痨疾),至是疾增剧,薨。”
《明太祖实录》(卷二百十七)
“太子标薨…… 先是有疾,上命摄事于春和门,至是薨。”
《国榷》(明末 谈迁)
以上是正史记载,大概的意思都一样,而且简单:“病了,死了”。
但这句话“素羸弱,苦病瘵(痨疾)”,似乎提示太子“身体一直不好,有肺病”。
我们不是当时的御医,所以,不大好说。
2、阳谋说
“阳谋说”并不否认朱标是自然病逝,但它强调,朱标之死是由朱元璋一手设计的、公开的、无法逆转的政治权力结构所决定的。
大概的意思是:
朱元璋(设计者)建构了一个以朱标为核心的高压权力体系 ,
朱标(承受者)→ 因体系的内在矛盾而身心俱疲,最终死亡,体系枢纽断裂。
朱元璋被迫按原有逻辑进行更残酷的二次清洗(蓝玉案),
体系移交至不合格继承人朱允炆,体系崩溃,引发内战(靖难)。
阳谋说的意义在于,为朱棣的靖难完全“洗白”。

(阳谋说 示意图)
3、阴谋说
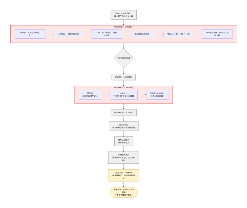
此说认为,朱标之死并非自然病故,而是直指浙东文官集团。
该集团为扶立柔弱可控的朱允炆而策划的政治谋杀。
晚年的朱元璋洞悉阴谋后,将计就计,布下了一场跨越时代的复仇之局。
(此说很悬疑,我们可以细分下,看有没有道理)
以下是几个核心环节:
核心阴谋链条:“三步死亡”与唯一受益者
第一步:太子妃常氏(开国勋贵常遇春之女)之死
结果:侧室吕氏(文官背景)被扶正。
影响:吕氏之子朱允炆身份从“庶”变为“嫡”,获得了继承资格。
第二步:嫡长孙朱雄英(朱标与常氏之子)之死
结果:朱允炆的继承顺位跃升至第一。
第三步:太子朱标之死
结果:最大的障碍被清除,年轻的朱允炆被立为皇太孙。
结论:
这一系列“巧合”完美到不自然,其唯一且最大的受益者是朱允炆,
进而指向了围绕在他身边、渴望实现“士大夫共治”理想的浙东文官集团。
他们“喜欢”可控的皇孙,而非朱标。
谋杀动机:一个“不可控”的完美继承人
朱标并非简单的仁厚老好人,他可是朱元璋用二十五年时间,培养出来的政治权威。
他敢劝谏父亲,能震慑悍将弟弟,精通政务。
这样一位强势、成熟、有主见的储君,将使文官集团难以彻底掌控朝局。
因此,朱标的“强”,成了他的“催命符”。
终极布局者:朱元璋的沉默复仇
蓝玉案:借清洗功臣之名,削弱所有潜在威胁(包括真凶集团)。
立朱允炆:引蛇出洞,使策划者暴露于新君身边(此想法够大胆)。
留强藩:保留燕王朱棣等军事强藩,作为日后清算的“终极武器”。(这计划更恐怖)
复仇实现:靖难之役
建文帝即位后激进削藩,触发靖难。
朱棣起兵攻入南京,清洗浙东文官核心(如方孝孺),
在不知不觉中成为朱元璋复仇计划的执行者。
结论
阴谋说,将朱标之死、蓝玉案、立皇太孙、靖难之役串联为一个完整叙事:
始于文官集团弑储,终于朱元璋借朱棣之手完成跨代复仇。
此说虽无实据,但却以“最大受益者”逻辑构建了一场充满戏剧性的政治暗局。
引发出后人的疑问:最终的受益者,究竟是谁?

(阴谋说 示意图)
三、思考:
朱标之死如同一面多棱镜,折射出明初政治的复杂与历史叙事的多元。
面对“正统”“阳谋”“阴谋”三种解释,我们该如何评判?
1、“正统说”:历史的基准线
作为正史记载,它确立了最基本的事实,朱标于洪武二十五年病逝。
其简略也许未必是为掩盖真相,更可能源于维护皇室尊严的考虑。
但其“语焉不详”也催生了其他解释。
不过,今天的我们,也应该去思考一下,
史书是谁写的?是为谁写的?
2、“阳谋说”:制度的结构性洞察
此说跳出个人视角,从朱元璋作为一个构建高手入手,
揭示了权力传承的系统性风险。
它虽无法证实死亡细节,却解释了其后果为何如此严重,
是对“正统说”有力的语境补充。
3、“阴谋说”:逻辑严密的历史想象
这一叙事以“最大受益者”为线索,
将一系列事件串联成惊心动魄的“复仇”史诗,
将朱元璋神化为对弈高手,充满戏剧性张力。
更多的是多重假设,以果循因,挺不错的文学创作思路。

(朱元璋 图)
最后:
历史没有真相,只残存一个道理。
或许,我们永远无法确知,1392年春天发生在东宫的全部真相。
朱标之死的真正意义,或许不在于判定哪种说法为“真”。
它提醒我们,在审视历史时,
既要尊重史料的约束,也要理解结构的力量,
同时可以欣赏那些,虽无实据却逻辑严密的思想推演。
分析历史应扎实,书写文学应精彩。
对我们后人来说,这个谜案或许会产生更多的“答案”,
它给我们提出的关于权力、人性与命运的问题,
正是历史最恒久的魅力所在。
(完)
微信公众号:B1103160
评论列表