群发资讯网
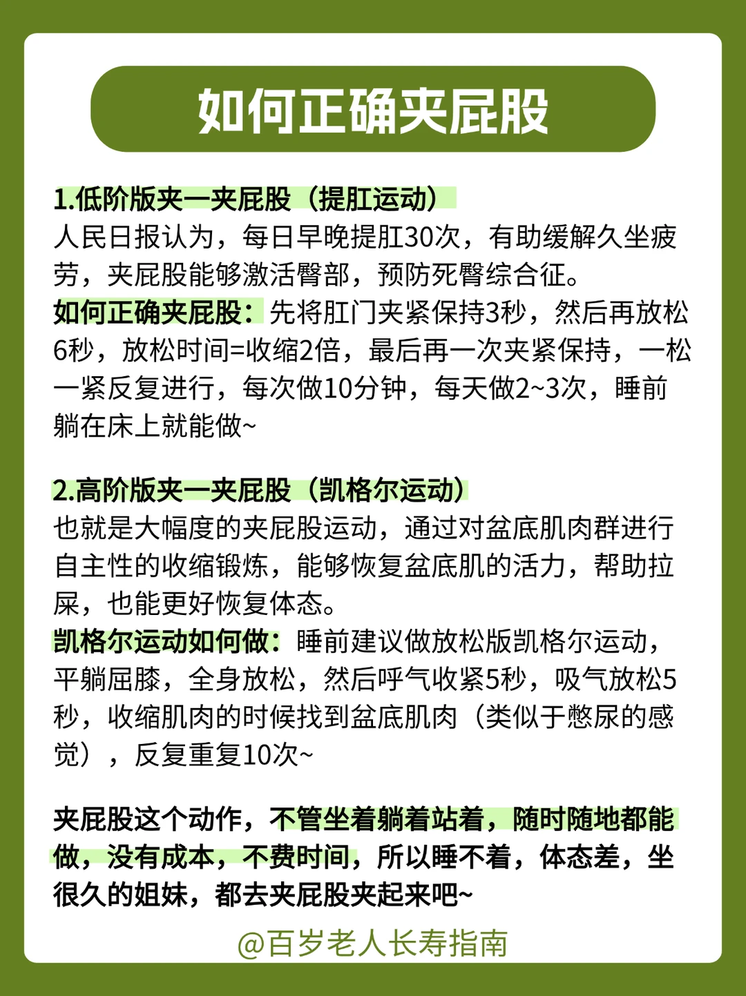
真心提醒:睡不着就去夹一夹屁股
2026-03-11 18:08:33
又仁记笔记
健康
因为真的可以让你死去的屁屁恢复活力哦~而且会让你睡得更香~
猜你喜欢
女主从开头到结尾就是给这些男的擦屁股的。。。看不出来哪爱了。。。净给人闹心了
2026-03-14
元月看娱乐
奉劝那些把裤子提到肚脐眼的姐妹….
2026-03-08
囤货种草娱乐
天才,这样真的顺眼多了哈哈哈,虽然衣服还是很丑
2026-03-14
尔安笑说娱乐
把你屁股最大、最骚的闺蜜介绍给我,微信转你三百块。
2026-03-12
奇希赏小姐姐
京子:确实是好事啊
2026-03-13
御史在野
屁股决定脑袋,无知者无畏呀。
2026-03-14
勇勇说搞笑
你见过最绿的帽子是什么?
2026-03-10
白凝看商业
长得漂亮的机率很渺小。
2026-03-15
大学安利
热门分类
推荐
热榜
军事
NBA
体育
社会
明星八卦
娱乐
财经
科技
汽车
历史
国际
游戏
动漫
公益
搞笑
商业
互联网
数码
国际足球
房产
家居
时尚
科学探索
职场
育儿
股票
教育
影视
情感
热点
中国军情
武器
中国南海
中国足球
亚洲杯
科比
综合体育
CBA
投资
楼市
大咖秀
外汇
创业
风口
SUV
豪车
概念车
优惠
新能源
美国
欧洲
朝日韩
俄罗斯
孕期
街拍
恋爱攻略
婚姻
正能量