最近Openclaw是非常火,而这会小米手机版龙虾来了 ,miclaw开始小范围封闭测试。对于Agent的进一步探索,手机上的“自动驾驶”,也越来越近了。伴随着模型的更多数据训练、完善,AI更强,后续也会逐渐实现更多的操作。能够更准确理解意图,能够帮助你完成更多的操作。不过这次的封测是不公开招募的,采用邀请机制。目前支持的机型是小米17系列。你期待么?




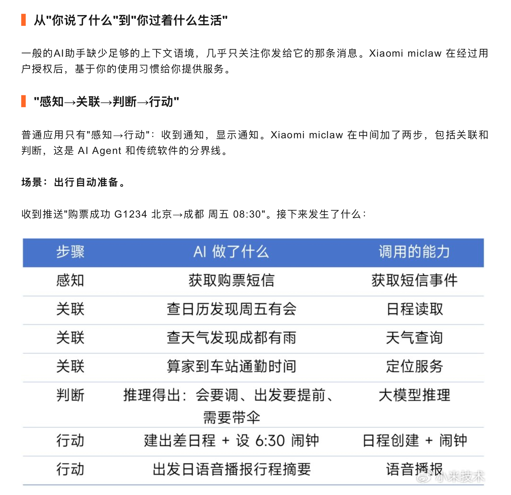
最近Openclaw是非常火,而这会小米手机版龙虾来了 ,miclaw开始小范围封闭测试。对于Agent的进一步探索,手机上的“自动驾驶”,也越来越近了。伴随着模型的更多数据训练、完善,AI更强,后续也会逐渐实现更多的操作。能够更准确理解意图,能够帮助你完成更多的操作。不过这次的封测是不公开招募的,采用邀请机制。目前支持的机型是小米17系列。你期待么?



