
为进一步规范我市道路交通安全管理工作,保障广大人民群众生命财产安全。根据《中华人民共和国道路交通安全法》《机动车登记规定》等相关法律法规,现就电动摩托车依法办理注册登记上牌相关事宜通告如下:
一、登记上牌依据
电动摩托车是指符合《机动车运行安全技术条件》(GB7258)等国家强制性标准,且列入《道路机动车辆生产企业及产品公告》的电动轻便摩托车和电动普通二、三轮摩托车。根据《中华人民共和国道路交通安全法》第八条规定,国家对机动车实行登记制度。机动车经公安机关交通管理部门登记后,方可上道路行驶。
二、办理登记上牌所需材料
电动摩托车办理注册登记,需准备并提交以下材料:
1.机动车所有人的身份证明(个人:居民身份证或临时身份证;单位:组织机构代码证或营业执照原件、委托书、经办人身份证)。
2.机动车来历证明原件(销售统一发票)。
3.国产机动车整车出厂合格证或进口机动车进口凭证。
4.机动车交通事故责任强制保险凭证。
5.属于委托代理人办理业务的,双方委托人签字或盖章的书面委托书(可通过“交管12123”APP办理电子委托)和代理人身份证明原件。
特别提醒:带驾驶室的正三轮摩托车,需要额外提供检测机构出具的实车整备质量检测报告。
三、车辆公告查询方式
可通过车辆合格证或铭牌上的车辆型号登录工信部道路机动车辆生产企业及产品信息查询系统(http://app.miit-eidc.org.cn/)或通过微信小程序搜索“金思维公告查询”查询车辆是否符合国家注册登记标准。
四、驾驶电动摩托车所需驾驶证类型
驾驶电动轻便摩托车需要F类驾驶证,驾驶电动普通二轮摩托车需要E类驾驶证,驾驶电动普通三轮摩托车需要D类驾驶证。
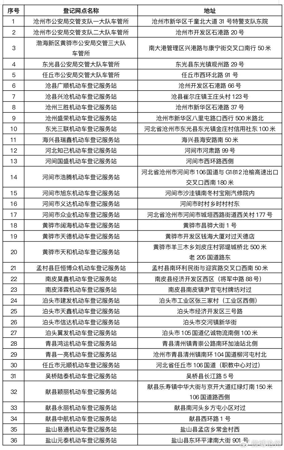
五、登记上牌网点
全市可以办理电动轻便摩托车和电动普通二、三轮摩托车登记上牌的网点:

沧州市公安局交通管理支队
2026年1月22日