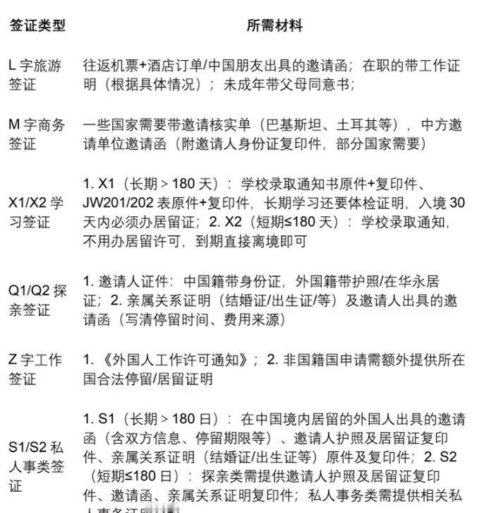
申请中国签证怕被退回?先看完这条再去申请 计划来华的宝子必看!中国签证申请别再瞎忙活啦~ 整理了超详细的材料清单、申请流程,还有很多人踩过的坑,收藏这篇就够,不用再到处找攻略啦✨ 先搞明白:签证类型对应好,选错签证直接拒签! 不同来华目的对应不同签证类型,先对号入座再准备材料,别瞎准备浪费时间! ⚠️注:目前中国对48个国家来华单方面免签30天,单次停留不超过30天可免申请签证。 •✅ L字签证(旅游签):旅游(停留≤30天常见) •✅ M字签证(商务签):商务/交流/考察 •✅ Z字签证(工作签):来华工作(需先有工作/自己开公🏫司申请) •✅ X1/X2字签证(学生签):X1>180天,X2≤180天) •✅ Q1/Q2字签证(探亲签):探亲、Q1超过180天、Q2不超过180天 📋核心材料清单: 🔹 通用基础材料: 1.护照原件及复印件:有效期必须超6个月!有空白页 2.签证申请表:通过中国签证申请服🏫务中心填写,打印确认页并签字,手写无效。 3.证件照:近期正面免冠彩色照,白底,露耳朵眉毛,不戴眼镜,漏出额头。 4.其他情况补充:非国籍国申请要带所在国合法居留证明;原中国籍加入外籍的,第,一次申请须旧中国护照原件 ➡️根据签证类型补充材料: 👉🏻(详情看图2️⃣) 🔍 申请流程:线上和线下全步骤: 1,线上填报:登录签证在线系统注册账号,按提示填写申请表,上传护照、照片、邀请函等所有的签证申请材料,提交后等待初审(一般1-2个工作日) 2,去线下递交材料:初审通过后,去签证中心递交护照 3,现场递交:提前15分钟到,整理材料,递交材料后采集指纹(满足免采指👌🏻纹的可以不采集指纹) 4,缴费、等到拿签证:按照取证单时间去拿签证。 💡 小Tips 1,别忽视入境后时限:X1/Z/S1/Q1签证入境30天内须办居留许可 2,2026年有48国(日、韩、马等)短期来华探亲、商务等可免签30天,54国240小时过境可免签10天,先查自己是否符合免签条件,能省不少事 3,递交材料时可能被问来华目的、行程,提前熟悉行程细节,如实回答即可 中国签证 外国人来华 外国人来华签证 中国签证申请 外国人来华探亲


评论列表