中信建投证券发布研究报告称,开年以来A股跨年行情愈演愈烈,在上周主动降温后热点出现调整。复盘以往案例,此举的目的是抑制疯牛可能产生的短期严重后果,长期大基调仍然较为积极,并且此次政策的实施更加具有成熟度和前瞻性。整体来看,本次主动降温不影响跨年行情的整体格局,但是此前局部过热的情况可能会得到缓解,资金交易的方向或将出现一些变化。从行业配置来看,AI算力、有色金属、创新药和汽车有较为明显的景气催化,前期市场热点商业航天和AI应用可能阶段性调整,可以关注其他主题线索如特高压、脑机接口、可控核聚变等。
中信建投证券表示,开年以来跨年行情愈演愈烈,资金踊跃进场,商业航天、AI应用等板块持续暴涨引发局部交易过热,上周主动降温后热点出现调整,部分投资者担忧这会不会逆转跨年行情的格局。但是复盘以往案例,此举的目的是抑制疯牛可能产生的短期严重后果,长期大基调仍然较为积极,并且此次政策的实施更加具有成熟度和前瞻性。整体来看,本次主动降温不影响跨年行情的整体格局,但是此前局部过热的情况可能会得到缓解,资金交易的方向或将出现一些变化。
从行业配置来看,AI算力、有色金属、创新药和汽车有较为明显的景气催化,前期市场热点商业航天和AI应用可能阶段性调整,可以关注其他主题线索如特高压、脑机接口、可控核聚变等。
1)景气投资方面,AI算力相关资本开支仍处于加速兑现阶段,贵金属板块交易与避险属性同步抬升,创新药板块大额BD交易落地,中欧新能源汽车相关谈判持续推进。
2)主题投资方面,“十五五”期间特高压板块总投资较“十四五”提升40%,可控核聚变技术实现重大突破,脑机接口临床应用加速落地。
重点关注板块包括:半导体、AI、有色、汽车、人形机器人、核电、创新药、非银金融、商业航天、特高压等。
一、主动降温对跨年行情的影响
开年以来跨年行情愈演愈烈,资金踊跃进场,商业航天、AI应用等板块持续暴涨引发局部交易过热,上周主动降温后热点出现调整,部分投资者担忧这会不会逆转跨年行情的格局。但是复盘以往案例,此举的目的是抑制疯牛可能产生的短期严重后果,长期大基调仍然较为积极,并且此次政策的实施更加具有成熟度和前瞻性。整体来看,本次主动降温不影响跨年行情的整体格局,但是此前局部过热的情况可能会得到缓解,资金交易的方向或将出现一些变化。
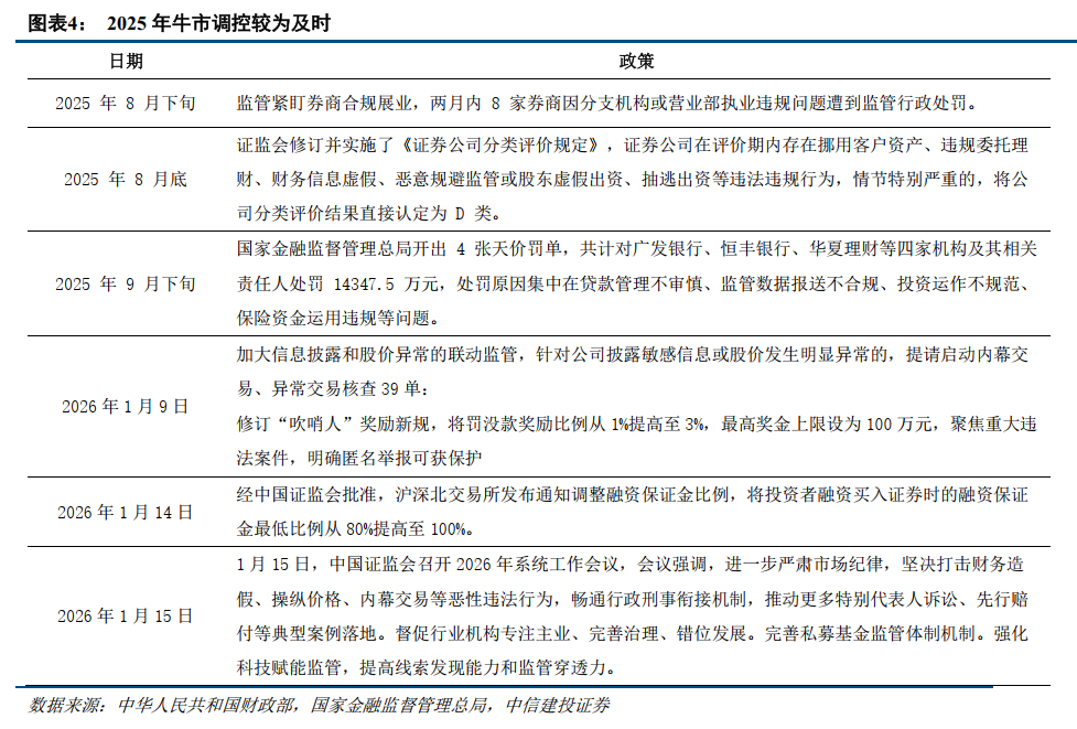
过往牛市中每次出现交易过热都会有降温政策,否则一旦市场形成疯牛后续容易引发更严重的后果。调控的节奏上,往往前期的调控只会引发市场短期下跌,后续更多政策入场后累积影响越来越大才会引发市场大级别的调整,甚至逆转牛市格局。


本轮牛市自924以来资本市场政策的大基调仍然积极。每隔一段时间就会有一些长期性的政策来维持整个资本市场的资金入场节奏,例如2025年12月的保险资金风险因子提高、2026年1月的货币政策工具利率下调0.25个百分点等。因此本次主动降温并不改变大基调,而是为了调控牛市节奏。

本轮牛市中,调控比过往更加成熟,往往是在牛市刚刚开始有疯牛迹象的时候就会主动干预,而不是等到疯牛情绪形成才干预。这在924、2025年8-9月都有体现,当下也是局部过热就主动降温,不等指数疯涨后才干预。这有利于资金保持理智,构筑慢牛的格局。反观2015年的大级别牛市泡沫,全A成交额中枢从1月至5月涨幅高达150%,但是前期干预比较少甚至偏向于鼓励投资,例如该年4月份人民日报发文称“4000点才是A股牛市开端”,不加抑制的情绪导致上证指数6月初至8月初跌幅约为25%,为市场带来了比较大的冲击。


二、跨年行情的配置选择
行业配置方面,AI算力、有色金属、创新药和汽车有较为明显的景气催化,前期市场热点商业航天和AI应用可能阶段性调整,可以关注其他主题线索如特高压、脑机接口、可控核聚变等。
从海外产业链与云厂商指引来看,AI算力相关资本开支仍处于加速兑现阶段。美光在26财年Q1财报及电话会上披露,当季营收达136.6亿美元,显著高于市场预期,反映高端存储及AI相关需求持续释放。台积电发布业绩预告称,2026年资本开支预计达560亿美元,同比增长约37%,延续先进制程及先进封装的高投入强度。与此同时,微软、Meta与亚马逊等云厂商即将集中披露最新业绩并更新经营展望,AI基建相关CapEx指引进入密集验证窗口。综合瑞银测算,2026年全球云服务商资本开支规模有望超过4282亿美元,同比增长34%,为算力产业链景气延续提供重要支撑。与此同时,交易活跃度抬升叠加算力架构升级验证,使高端存储需求逻辑进一步聚焦。上周存储芯片板块交易特征明显改善,换手率上行、股价同步走高,显示资金对板块关注度与参与度显著提升。从催化因素看,短期逻辑主要围绕AI算力架构升级带来的高端存储需求强化。

从产业层面观察,随着英伟达GPU架构由Pascal、Volta、Ampere向Hopper、Blackwell演进,单卡HBM搭载容量与系统算力同步大幅提升,存储在AI系统中的配置权重持续上移。尤其在最新一代架构中,HBM容量与算力呈现同步跃升趋势,高端存储已从“配套部件”逐步转变为算力系统性能释放的核心约束之一。这一变化在近期市场定价中开始得到更直接的反映。

贵金属板块上周延续强势表现,价格创新高后维持高位震荡,交易与避险属性同步抬升。黄金价格在避险情绪与利率预期变化共振下持续走强,上周一度刷新历史高位,随后在高位区间内震荡运行;白银价格表现出更高弹性,阶段性涨幅显著,波动率同步放大。从驱动因素看,市场主要交易全球风险偏好变化及对海外货币政策路径的再定价,同时高价环境下实物需求出现一定分化,但并未对短期价格形成明显压制。

工业金属及有色金属板块上周整体价格中枢抬升,但短期波动明显加大。前半周在供给扰动预期、阶段性需求改善及情绪共振驱动下,碳酸锂、铜、镍、铝等品种价格快速上行,交易活跃度显著提升;但临近周末,锡与碳酸锂价格出现明显回调,主要反映前期涨幅较快后资金获利了结、以及现货成交与下游承接节奏偏谨慎,对短期价格形成压制。整体来看,有色及工业金属板块短期呈现出价格弹性放大、波动加剧的特征,需关注涨幅消化后的节奏变化。中长期维度下,工业金属仍受益于新能源、算力基建等结构性需求支撑,但短期更偏交易属性。
创新药板块上周核心催化来自大额BD交易落地。荣昌生物与艾伯维就PD-1/VEGF双抗RC148达成全球独家授权合作,交易潜在总金额约56亿美元,位列2025年以来中国创新药BD金额前五。该交易在规模与合作方层级上均具备标杆意义,强化了市场对国内创新药资产全球价值的定价锚点,带动板块交易情绪与关注度同步提升。

外部贸易环境边际改善,有利于修复汽车板块中期预期。近期中欧新能源汽车相关谈判持续推进,叠加极端贸易风险边际下降,中国与加拿大就汽车及相关产品贸易问题达成共识,外部贸易环境出现一定改善迹象。尽管短期出口节奏仍可能受到政策细节与执行层面的扰动,但从方向上看,行业面临的系统性外部不确定性较此前明显缓解,有助于修复市场对汽车板块中期海外布局能力及盈利稳定性的预期,板块配置价值有所提升。
主题投资方面,商业航天板块和AI应用板块前期拥挤度过高,现已迎来调整。当前商业航天板块平均PE达83.8倍,远超行业合理估值,14家上市公司密集发布风险提示公告。AI应用方面,AI医疗和GEO板块代表性个股短期涨幅显著但后续波动加剧。上述板块均需等待回调释放风险,聚焦优质标的。

特高压、可控核聚变和脑机接口赛道值得关注。特高压赛道迎来明确政策红利,“十五五”期间总投资预计达5000-6000亿元,较“十四五”提升40%。前沿领域中,可控核聚变技术实现重大突破;脑机接口临床应用加速落地,叠加政策重点扶持,两大赛道成长空间广阔,值得长期跟踪。
