群发资讯网

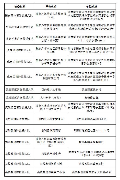
张家界市消防救援支队“双随机、一公开“——2026年1月全市违规动火作业专项检查抽查单位公示

根据《中华人民共和国消防法》和应急管理部消防救援局《关于全面推行“双随机、一公开”消防监管工作的通知》要求,现将张家界市消防救援支队2026年1月全市违规动火作业专项检查抽查单位向社会公布,请相关单位认真遵守消防法律法规,落实消防安全主体责任,确保消防工作落实到位。

(点击可查看大图)