❤️很多新手买车时容易手忙脚乱,因为涉及到的流程比较复杂,而且很多时候自己没有买车的经历,所以容易出现一些错误的举动!
🚗今天给大家分享一下买车要做哪些事,买车的正确流程。以免有细节的疏忽而导致不愉快的事情发生,影响心情!
买车千万记住6不要
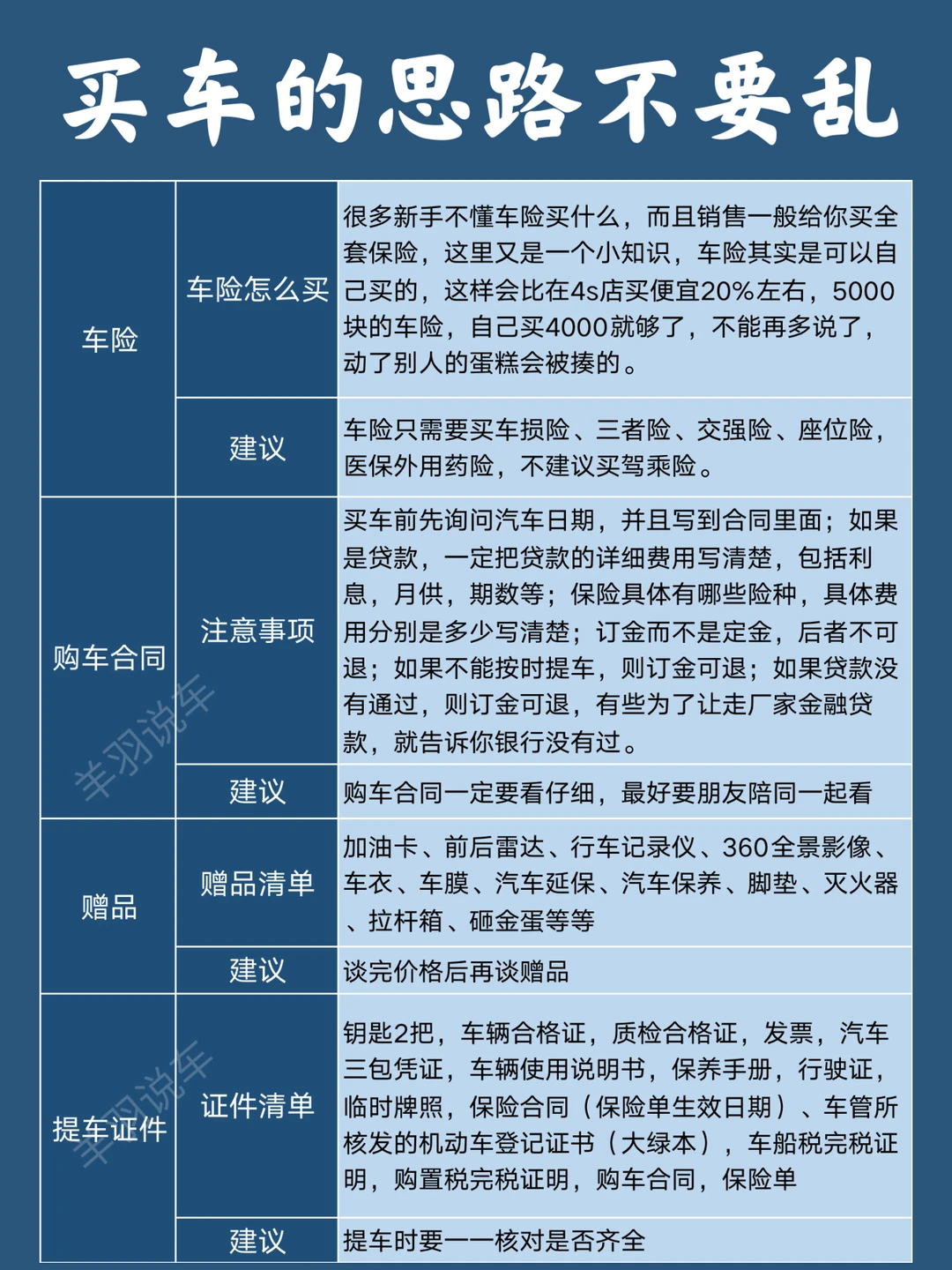
1⃣️买车的思路不要乱,要清晰的知道买车的整个流程以及每个流程需要准备什么
2⃣️买车的时间不要错,为什么很多人喜欢月底买车,其实是有道理的,
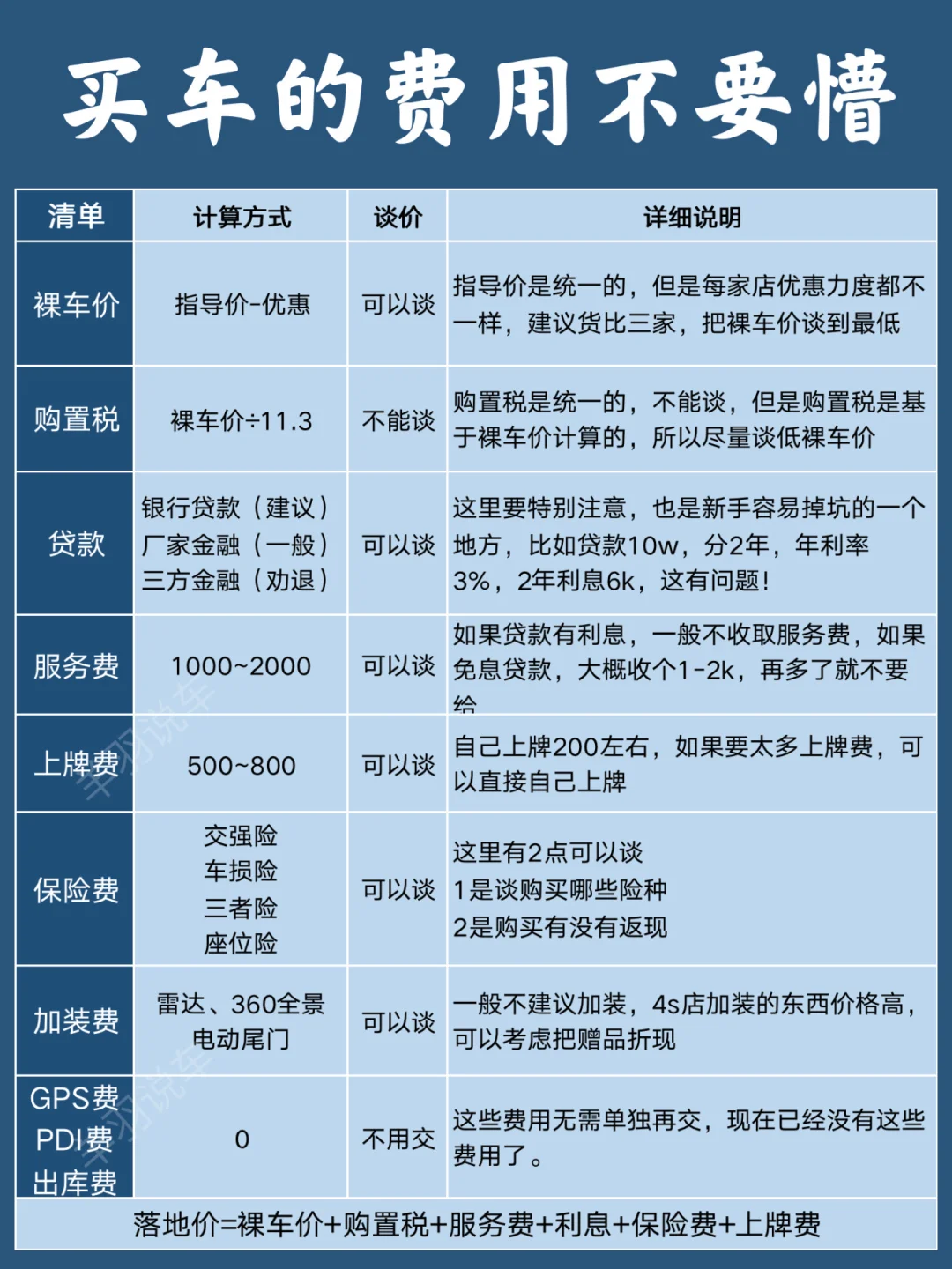
3⃣️买车的费用不要懵,因为买车涉及的很多项费用,因此要清晰的知道有哪些,有多少。
4⃣️买车的话术不要忘,买车时销售问你几个问题,不要一时紧张,不知道如何正确回答!
5⃣️买车的合用不要急,签合同是很关键的一个环节,千万不要着急,直接就签了,逐条逐字看清楚!
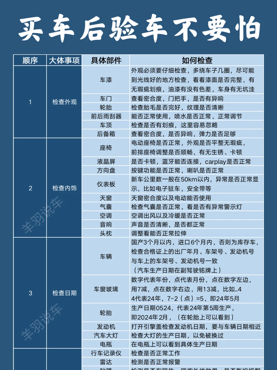
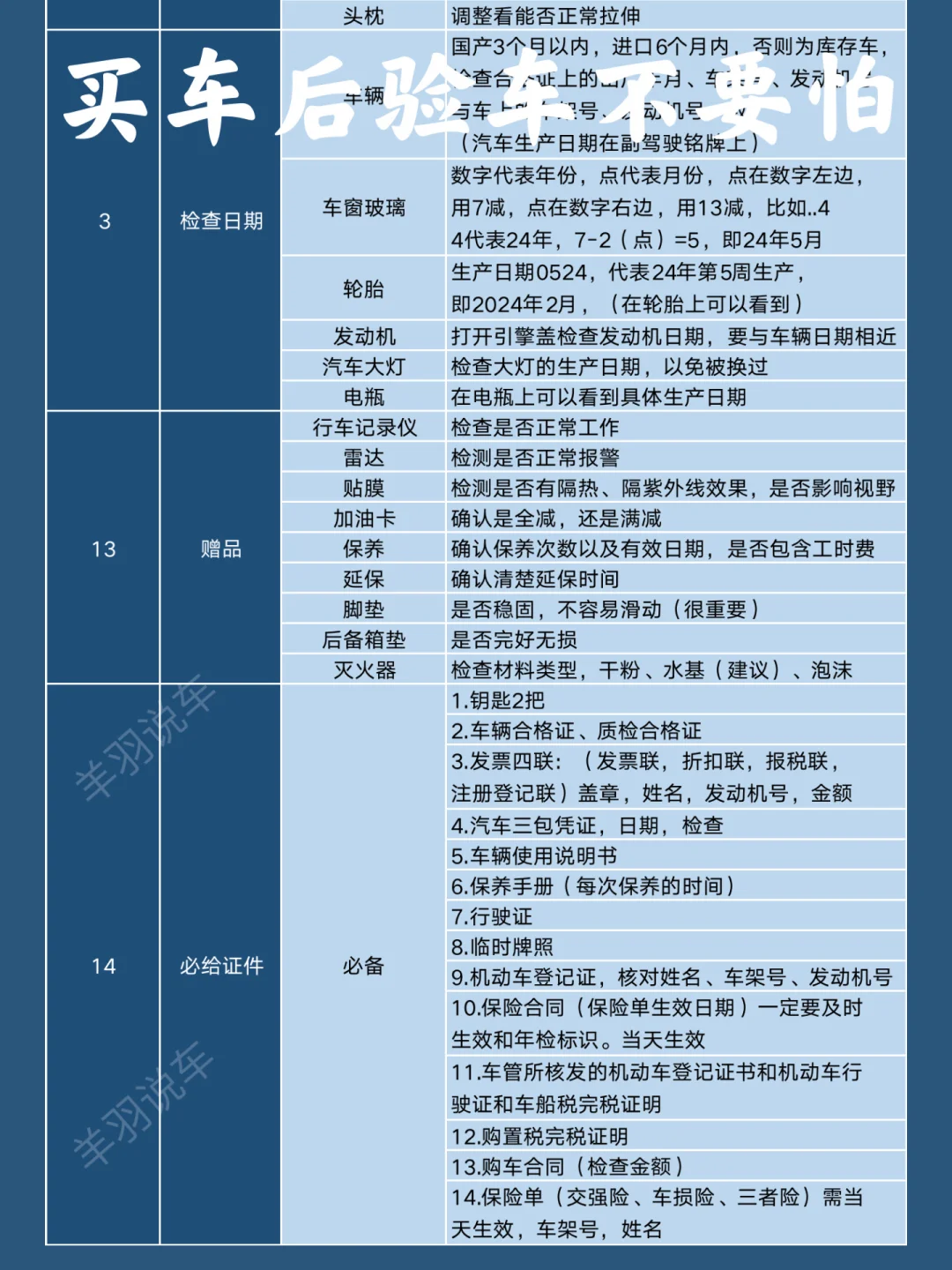
6⃣️买车后验车不要怕,其实验车也没有那么复杂,我把每一项检查的内容列出来了,对照着一条条验车就好了!
好了,希望你能买到心仪的车车








