牛马买车千万别当羊!!
买车而已,拒绝情绪内耗,车子只是一个消费品!
我买车时,完全不懂,不知道做什么,好在有逻辑思维很强的男友整理了一份买车的攻略,我真的太需要了!
1⃣️买车选对时间很关键,选错时间就像选错了男友一样!
2⃣️买车费用要清楚,自己心里悄悄的知道就好了,做到知己知彼,买车时方能百战不殆!
3⃣️你知道能让销售破防的回答是什么吗?你知道销售听完会emo的回答是什么吗?
4⃣️购车合同要有边界感,如何签购车合同也很关键!
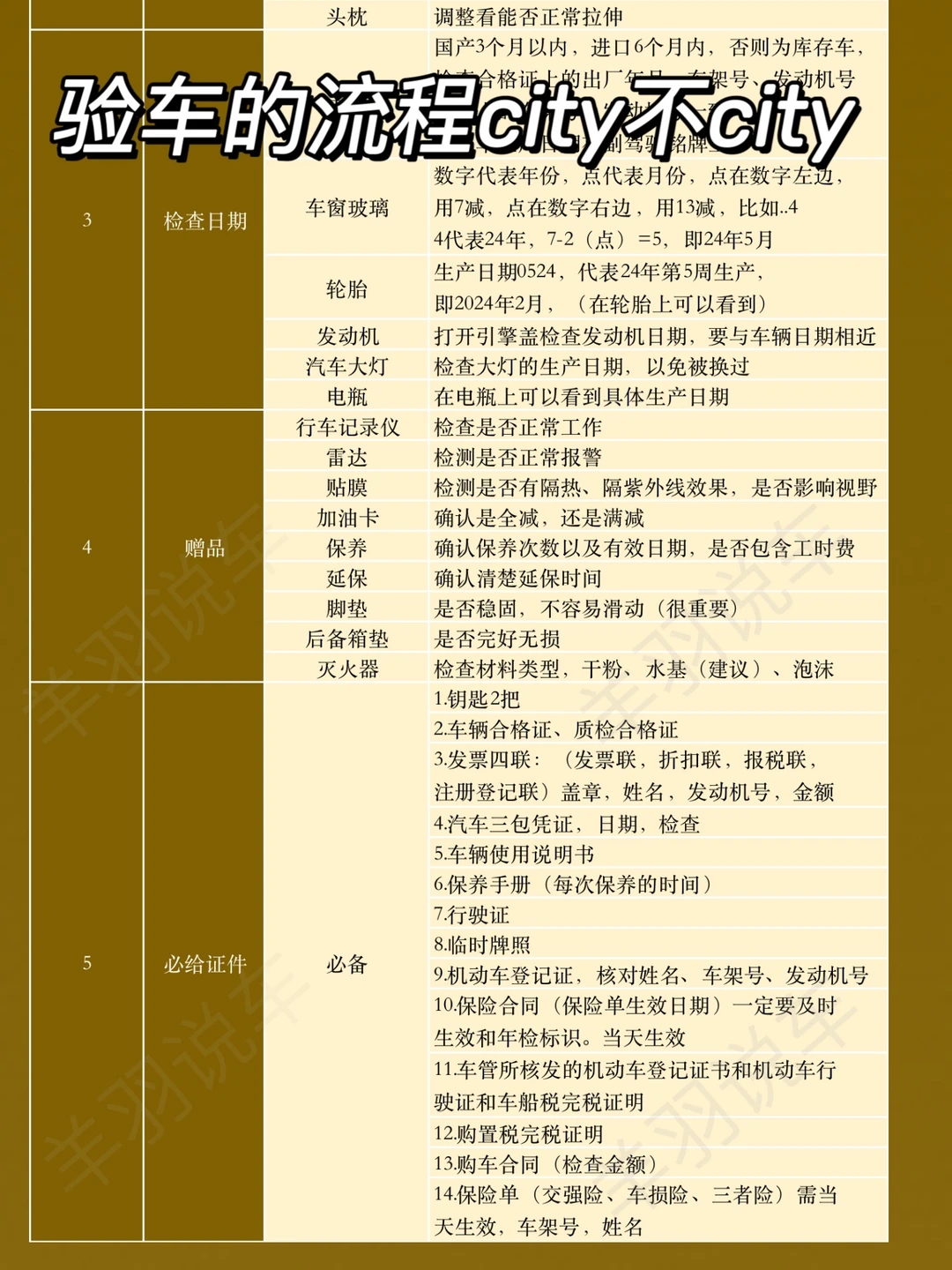
5⃣️验车流程就问你city不city,有了这份攻略,自己一个人搞定买车,轻松拿捏!









