群发资讯网
刚提完车,验车时销售很紧张
2025-12-24 00:52:46
羊羽说车崽
汽车
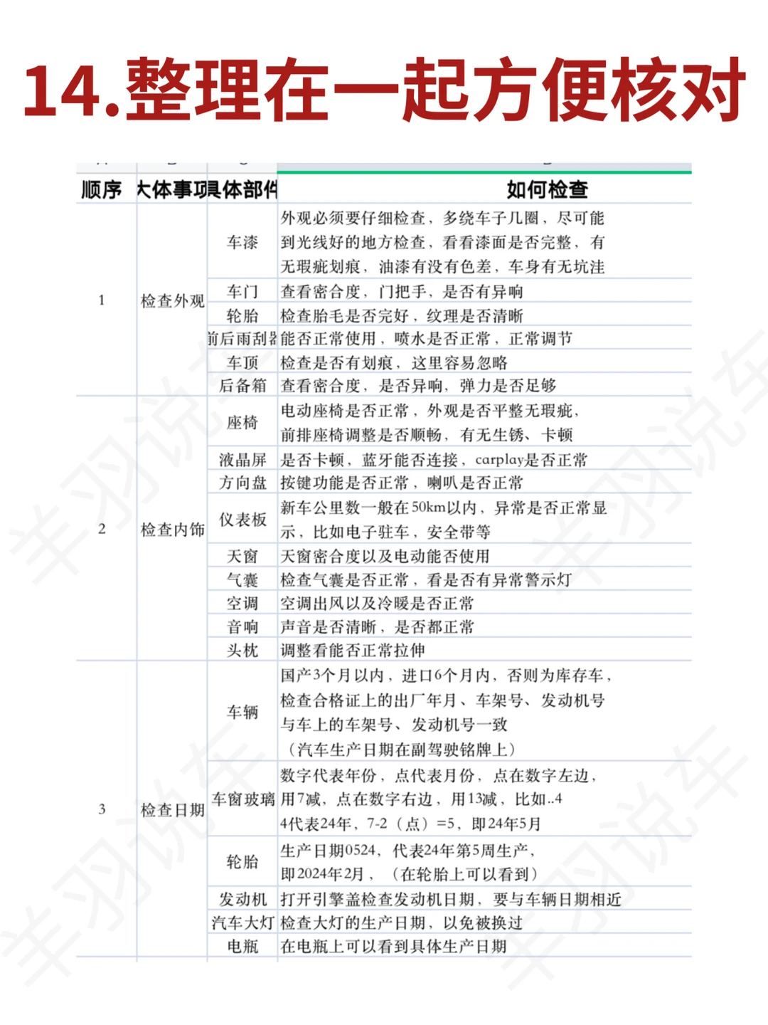
🚗终于提到了自己心仪的大玩具,为了有个更好的提车仪式,也是做了很多功课。 学习提车前做哪些准备 学习验车攻略技巧 学习提车后要做什么事情 到了真正验车的时候,心里还是很紧张的,不知道从何验起,还好做了一份详细的攻略,才算顺利的把车验完,我突然发现,按照这个流程验车,我没有紧张,反而销售紧张了,原来紧张不会消失,只会转移! 有提车的姐妹,请收好这份验车攻略,真的可以缓解我们的紧张焦虑!
热门分类
推荐
热榜
军事
NBA
体育
社会
明星八卦
娱乐
财经
科技
汽车
历史
国际
游戏
动漫
公益
搞笑
商业
互联网
数码
国际足球
房产
家居
时尚
科学探索
职场
育儿
股票
教育
影视
情感
热点
中国军情
武器
中国南海
中国足球
亚洲杯
科比
综合体育
CBA
投资
楼市
大咖秀
外汇
创业
风口
SUV
豪车
概念车
优惠
新能源
美国
欧洲
朝日韩
俄罗斯
孕期
街拍
恋爱攻略
婚姻
正能量