买车流程都在图里了,这里简单总结一下买车的核心逻辑,就是四个字,不懂装懂!!!
1⃣️买车的时候不要一个女生单独去,有个男性陪同更好。
2⃣️去的时候戴一副眼镜,夹一个手包,拎一个包也可以,背双肩包是没用的。
3⃣️到店以后不要主动去找销售,让销售主动来和你打招呼,人家问什么你就答什么,让你入座就入座,问你要什么饮料你就要一个,尽量配合。
4⃣️期间切忌不要问关于产品的问题,销售主动向你介绍的时候可以尽量配合,但是不要显出很关心产品的样子,只配合他流程就行了,夹着的那个包需要一直对着销售。
5⃣️重点来了,有几个问题一定要问,而且顺序不能颠倒。(我这有一份XX店给我的报价,你们这个价格可不可以做?可以跨区域销售吗?你们的价格公示牌在哪里?一定要加装装潢吗?保险我自己买行不行?)
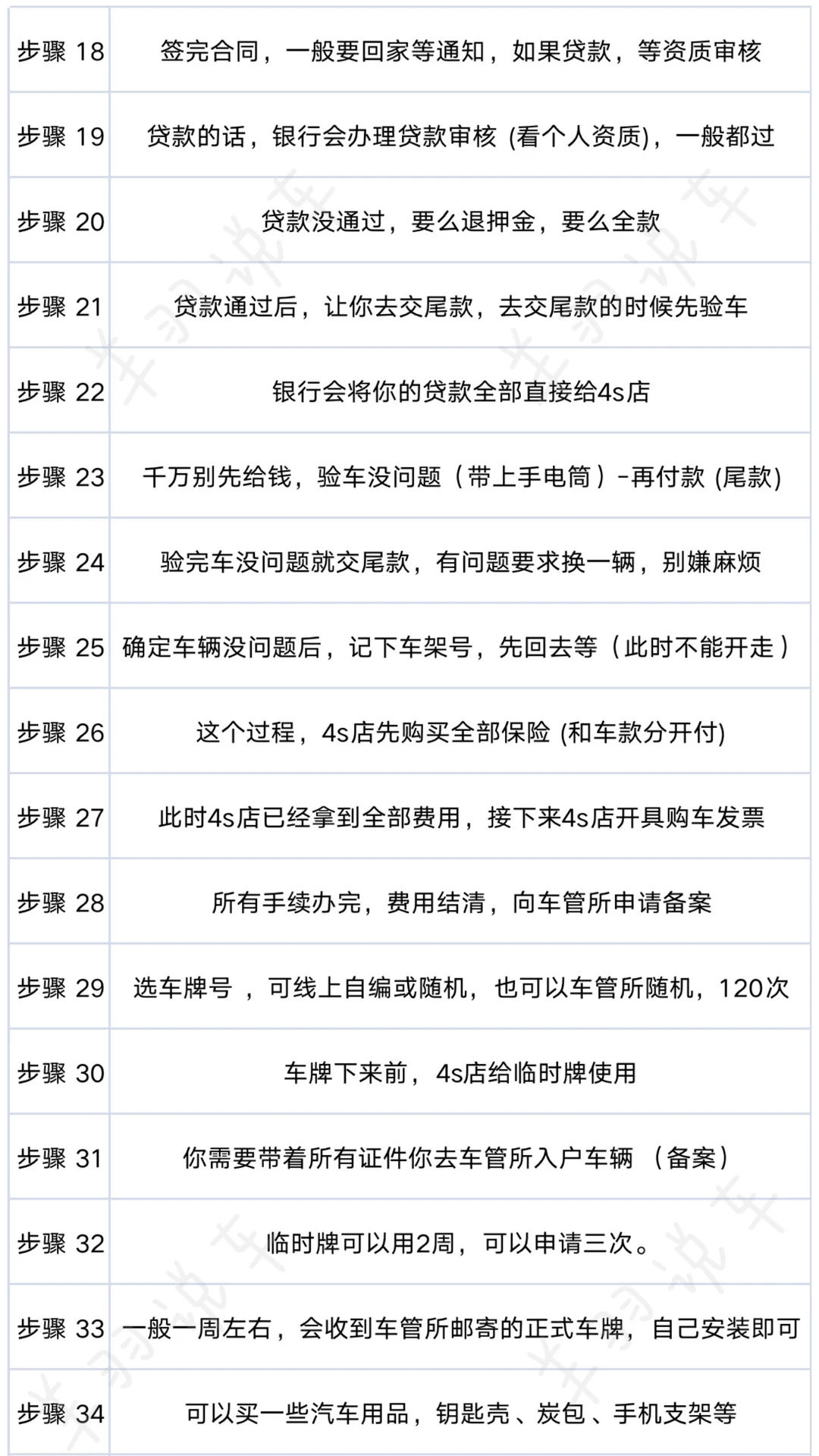
6⃣️如果销售的回答都是可以做,可以跨区域上牌,不用加装潢,可以自己买保险(大概率是这么回答的),恭喜题主买到一台称心的车。

