大皖新闻讯去年5月,有90年历史的全国重点文物保护单位——河南大学大礼堂失火坍塌,此后其修缮进程一直备受关注。近期,有多位网民发帖称,河南大学大礼堂已开始修缮。对此,校方回应称,一切以官方消息为准。记者注意到,国家文物局已批复同意,工程合同显示,签约合同价超2000万元,工期为300日历天。

网民发帖称河南大学大礼堂开始修缮。
河南大学大礼堂失火后修缮进程引关注,网民发帖称已动工
公开信息显示,河南大学大礼堂全称为“河南大学河南留学欧美预备学校旧址大礼堂”,位于河南省开封市河南大学明伦校区,是一座修建于民国时期的中西合璧宫殿式建筑,并于2006年被列入第六批全国重点文物保护单位。
2024年5月2日,河南大学大礼堂发生火灾坍塌,过火面积3410平方米,直接经济损失2743.8万元。
2024年5月3日,河南大学发布情况通报称,相关部门已介入调查,并表示对于此次火灾无比痛心、自责,向全体师生、校友以及关心学校的社会各界表示深深歉意。学校将尽一切努力将损失降到最低。
2025年1月,河南省消防救援总队公布了火灾事故调查结果。事故调查组查明,事故的直接原因系大礼堂修缮工程屋面防水施工作业中,施工人员违规使用液化石油气喷枪,高温火焰烘烤防水卷材,造成卷材下方木质屋面阴燃起火引发火灾。大礼堂修缮工程施工方、监理方、有关居间人员等16人因涉嫌犯罪,被公安机关立案侦查并移送司法机关依法处理。纪检监察机关对事故中存在失职失责问题的地方党委、政府及有关职能部门、单位32名公职人员进行了严肃问责。
此后,这座大礼堂何时能修好成为了外界关注的话题,近段时间,有多位网民发帖称,修缮工作已经启动,有工程机械进入现场。

该校官网发布的大礼堂原貌。
国家文物局已批复,合同签约价超2000万元
大皖新闻记者查询了解到,今年4月21日,国家文物局对河南留学欧美预备学校旧址大礼堂修缮工程设计方案(第一阶段)进行了批复,提到《河南省文物局关于再次报批河南留学欧美预备学校旧址——大礼堂修缮保护工程设计方案(第一阶段)的请示》(豫文物〔2025〕37号)收悉。经研究,该局原则同意所报方案。还提出了进一步加强历史研究和现状勘察;坚持“最小干预”原则;完善设计方案、工程做法说明及要求;进一步校核方案文本和图纸内容;补充方案设计总体思路说明,根据工作进展,合理划分第一阶段和第二阶段方案具体内容,补充分段衔接说明等修改意见。具体方案由河南省文物局督促、指导有关单位按照上述意见修改、完善,并经核准后,抓紧开展修缮施工。
批复中称,河南留学欧美预备学校旧址大礼堂修缮保护工程规模较大、难度高、社会各界密切关注。请河南省文物局高度重视本次修缮工程,高标准、严要求,督促指导各方做好工程组织、实施与全程记录,认真开展工程摄影、工程纪录片、工程报告等,做好工地现场布置管理、岗前培训等各项准备工作。
记者还注意到,8月13日,河南省公共资源交易中心官网发布了《河南大学河南留学欧美预备学校旧址-大礼堂结构与建筑本体修缮工程项目-成交公告》,内容显示,供应商为河南省今古园林古建工程有限公司,中标金额为20563930.21元。施工范围包括项目所涉及采购、施工全过程直至竣工验收以及保修期内的全部工作以及竞争性磋商文件、图纸、工程量清单、澄清及补充答疑中要求的全部内容,施工工期为300日历天。
采购人为河南大学,12月4日,大皖新闻记者联系了公告中公开的校方联系人,对方表示,并不清楚这方面信息。
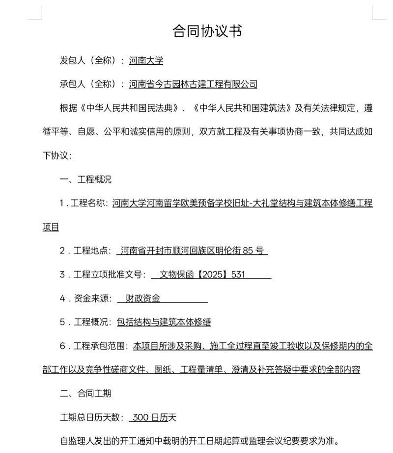
公开的《合同协议书》显示,发包人为河南大学,承包人为河南省今古园林古建工程有限公司,签约合同价为20563930.21元,资金来源为财政资金。合同于8月25日签订。

公开的《合同协议书》。
企查查平台信息显示,河南省今古园林古建工程有限公司成立于2010年,注册资本4600万元,法定代表人为刑某,经营范围包括古建筑维修及工程施工;建筑装饰装修工程设计及施工等。招投标信息达数百条,曾中标多个遗址保护工程。涉及的5个司法案件中,80%案件案由为建设工程施工合同纠纷。记者拨打该公司公开的联系电话显示为空号。
12月3日,大皖新闻记者就此联系了河南大学总务处,工作人员并未正面回应。
12月4日,记者又联系河南大学校长办公室,工作人员回应称,他们尚未发布相关消息,一切以官方消息为准。
大皖新闻记者韩喻