近日,郫都区发布策划招标,拟“创建国家级旅游度假区”。

▲招标公告,截图成都市公共资源交易服务中心
招标公告显示:拟对郫都区创建国家级旅游度假区整体发展策划及申报政策咨询服务单位,进行国内公开招标。涉及范围主要为柏条河、徐堰河两河之间及沿岸,覆盖三道堰镇核心旅游区域,红光、团结街道部分区域。
招标人为成都菁弘投资集团有限公司,是郫都区国资委下属国企,成立于2016年。青杠树景区的提档升级也有其身影,当前青杠树景区也被纳入“郫都区创建国家级旅游度假区整体发展”范围。

▲青杠树景区,图源天府郫都

根据招标公告,郫都区拟创建的全新国家级旅游度假区,为“郫都区三道堰旅游度假区”,初步设计范围约15.4平方公里,核心版块包括古镇体验区、滨水度假区、郊野生态休闲区、田园乡居度假区、花艺博览体验区五个部分。

▲“三道堰旅游度假区”设计范围,图源招标文件
三道堰,因古望帝和从帝在柏条河治水期间,用竹篓截水做成三道相距很近的堰头导水灌田而得名,是成都平原上唯一有两条河流(柏条河、徐堰河)纵贯全境且已有1000多年历史的水乡古镇。

▲三道堰,图源天府郫都
值得注意的是,拥有2300年建城史的成都,历史底蕴深厚,古镇的数量也相当可观。据不完全统计,成都及周边地区共有30余座古镇,这些古镇各具特色,涵盖了不同历史时期的文化风貌和自然景观。
而在这三十余座古镇中,三道堰古镇并不算突出。
一方面,三道堰古镇仅为4A级景区,和国家5A级景区安仁古镇相比,在能级上还有差距;另一方面,虽然同为4A级景区,但相比黄龙溪古镇、洛带古镇、平乐古镇、街子古镇等古镇来看,三道堰古镇在名气上也略输一线。

▲安仁古镇、黄龙溪古镇、平乐古镇实景图,图源网络
当然,三道堰古镇也拥有一定的区别于其他古镇的资源。
如都江堰的两大支流柏条河、徐堰河纵贯全境,被官方冠以“天府水乡”的称号。且基于双河穿城的地貌,三道堰镇形成了多处天然湿地,加上丰富优质的水资源,盛产天然黄辣丁、沙网鱼、红豆鱼等野生河鱼,于是也有了特色美食——苗苗鱼火锅。

▲三道堰特色美食,图源郫都发布
同时,三道堰还被众多网友称为“小江南”,其建筑风格与成都周边大多数古镇有着显著的差异,川西民居在水的环绕与滋润下,成了青瓦白墙的模样,粉墙黛瓦,错落有致,让人感到了浓浓的江南风情。

▲三道堰的建筑,图源郫都发布
另外,三道堰还拥有众多桥梁,如最具标志性的堰桥,是一座集交通、观景、休闲于一体的景观廊桥,也是成都地区为数不多的廊、桥结合的建筑。

▲堰桥、永安桥,图源郫都发布
当然,三道堰也有传统文化习俗活动,例如端午的赛龙舟,虽然不是独一档招牌(基本上有大江大河的地儿,都有端午赛龙舟),但叠加抢鸭子、渔舟船歌、泼兰习俗(已简化成泼水节)等活动,也能吸引到不小的游客量。此外,三道堰自身也在不断增加自己的优势,如2012年惠里景区的改造,以及2017年“三道堰双虹桥空中绿道”的建成投用等。

▲三道堰传统文化习俗,图源天府郫都
众多优势加持下,2018年,三道堰水乡旅游度假区被批准为“省级旅游度假区”。

必须得承认的是,从“省级旅游度假区”到“国家级旅游度假区”,虽然只有一步之遥,但要跨过这一步,并没有那么简单。
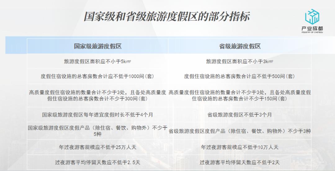
“国家级旅游度假区”是旅游行业继5A级景区之后的又一金字招牌,不仅意味着有足够独特的风景和旅游资源,更对基础设施、服务、度假游玩产品提出了更高的要求,代表了中国旅游度假产品的最高等级。
关于“国家级旅游度假区”评定也有着一套严格、规范的程序,且其评定并非"一评定终身",原则上每3年进行一次全面复核。简单来说就是发展不好,后期还可能取消等级。

而在严苛的标准之下,从2015年首批“国家级旅游度假区”诞生到现在,全国仅有85家“国家级旅游度假区”,对比5A级景区的358家(该数字截至2024年底),稀缺性显而易见。
落到四川来看,现有“国家级旅游度假区”5家,分别为凉山彝族自治州邛海旅游度假区、成都市天府青城康养休闲旅游度假区、峨眉山市峨秀湖旅游度假区、宜宾市蜀南竹海旅游度假区、成都市西岭雪山-花水湾旅游度假区,其数量在全国省直辖市中排名第四(和江西、云南并列)。

值得一提的是,在四川已有的5家“国家级旅游度假区”中,无一家以“古镇”为核心。同时,与这5家“国家级旅游度假区”相比,郫都区拟创建的“三道堰旅游度假区”,无论是从知名度,还是业态、功能,都要略逊一筹。

更不要说,仅在成都近郊,水乡类的文旅项目就不少见,若仅停留在“玩水+非遗”的浅层业态,三道堰双水系的天然优势难以转化为不可替代的竞争力,极易陷入“千景一面”的同质化困局。
如何破局?产爷从郫都区近些年的发展路线,窥见了一二。

近年来,郫都区依托农业的资源要素,将文化体验、旅游休闲整合起来,以“农文旅融合”为核心,一方面撬动区域乡村振兴的变革,促进各个村落集体经济实现不同程度的增长;另一方面,跳出文旅开发的同质化怪圈,形成独特的IP壁垒。
经过梳理可以发现,郫都区拟创建的“三道堰旅游度假区”,也是郫都区农文旅融合发展的重要组成部分。

从“三道堰旅游度假区”初步设计范围来看,其中的“郊野生态休闲区”部分,指向了青杠树村,这也是郫都区农文旅融合发展的重要实践地。
青杠树村凭借“两河环抱、半岛天成”的独特生态,打造了集“观水、赏花、运动、休闲”为一体的特色乡村旅游示范区,成了“中国十大最美乡村”、“国家4A级景区”。区域内打造的艺美水村项目,引入时尚商业、热门游戏 IP、非遗文化体验、农耕体验区以及研学基地等多种元素。另外,依托水、田资源,青杠树村还打造了香草湖湿地公园、府河源湿地公园、草莓采摘园、爱尼动物园、酷菜农场、房车营地等休闲旅游项目。

▲三道堰青杠树村,图源成都方志
位于“三道堰旅游度假区”初步设计范围中“滨水度假区”部分的程家船村,地处徐堰河与柏条河之间,打造了诗里田园亲水度假区,涵盖民宿酒店、千灯水街、餐饮咖啡、书院会议、文创展览、音乐公园、凡朴农场、花卉基地、农耕体验、亲子乐园、风情夜市、田园火车及游船等休闲游乐项目。

▲诗里田园亲水度假区实景图,图源郫都文体旅
还有同样属于“三道堰旅游度假区”初步设计范围中的秦家庙村,深度挖掘和转化农耕文化、龙舟文化,并巧妙融合“榫卯”等新文化IP,建成了“川西民居博物馆”及“榫卯展示区”,引入的“榫卯酒店”项目也即将建成投用,还有“龙舟文创中心”“灯笼博物馆”等项目也在同步建设中;蝴蝶村,凭借“婚姻登记+文旅消费”的创新模式,摇身一变成为炙手可热的“爱情打卡地”,目前已建成蝴蝶村婚礼堂、花卉主题酒店、春光里商业街、蜀水文化博览馆、生态研学中心等设施......

▲郫都区榫卯博物馆、蝴蝶村打卡地实景图,图源天府郫都
值得注意的是,郫都区“农文旅融合”的发展路线如今已贯穿全域。
在“三道堰旅游度假区”初步设计范围之外的战旗村,其“乡村十八坊”将传统工艺转化为文旅资源,既有豆瓣酿造、布鞋制作等非遗体验项目,还有天府农耕文化博物馆、壹里小吃街等丰富业态;东林艺术村立足“科创+产业”,培育“德源大蒜”国家地理标志产品,远销海外,创建袁隆平杂交水稻科学园,创造杂交水稻单季亩产1251.5公斤世界纪录,同时开展稻田研学、农事体验等活动;安龙村以川派盆景为核心,整合非遗文化、生态资源与现代业态,实现“小盆景”造出“大风景”;广福村打造韭小二民宿等乡村消费场景......

▲郫都区东林艺术村、战旗村实景图,图源天府郫都
通过郫都区的发展,可以清晰地看到,“农文旅融合”就是郫都区拟创建国家级旅游度假区的底气。纵观全国85家“国家级旅游度假区”,将“农文旅融合”作为核心发展要素的,堪称凤毛麟角。
不过,目前郫都区“农文旅融合”还属于多点开花,尚未形成全域连片形态。未来,郫都区或将形成以“三道堰旅游度假区”为核心、联动全域的农旅目的地。而这或许也是“三道堰旅游度假区”向“国家级”发起冲击的必经之路。

从招标公告来看,目前“郫都区国家级旅游度假区”创建工作尚处于策划前期,正式启动可能会在明、后年,届时景区游览项目、软硬件设备、宣传力度上或将有质的变化。
于成都而言,三道堰距离成都主城区约22公里,开车通常20-30分钟就能抵达,郫都区拟创建的“三道堰旅游度假区”,不仅能为市民打造高品质的周末休闲新场景,更能带动周边乡村业态迭代升级,成为郫都区农文旅发展的重要引擎。

▲郫都区实景图,图源天府郫都
放在更大的视角来看,三道堰地处成都川西文旅带上,“三道堰旅游度假区”也是成都向西文旅布局的重要落子,可链接青城山-都江堰、甘孜阿坝,形成一个完整的旅游线路,全面提升成都旅游能级。
同时,晋升“国家队”,郫都区三道堰的名气和品牌影响力也将进一步扩大,从而带来游客的增加,带动周边居民就业、创收,让村民们能享受到切实的经济利益,成为区域经济发展的重要引擎。