群发资讯网

2025年度中国证券投资基金业协会机构纪律处分汇总

前言2025年,中国证券投资基金业协会(以下简称“基金业协会”)总计公布了对102个机构的纪律处分决定,对该等机构采取的

前言

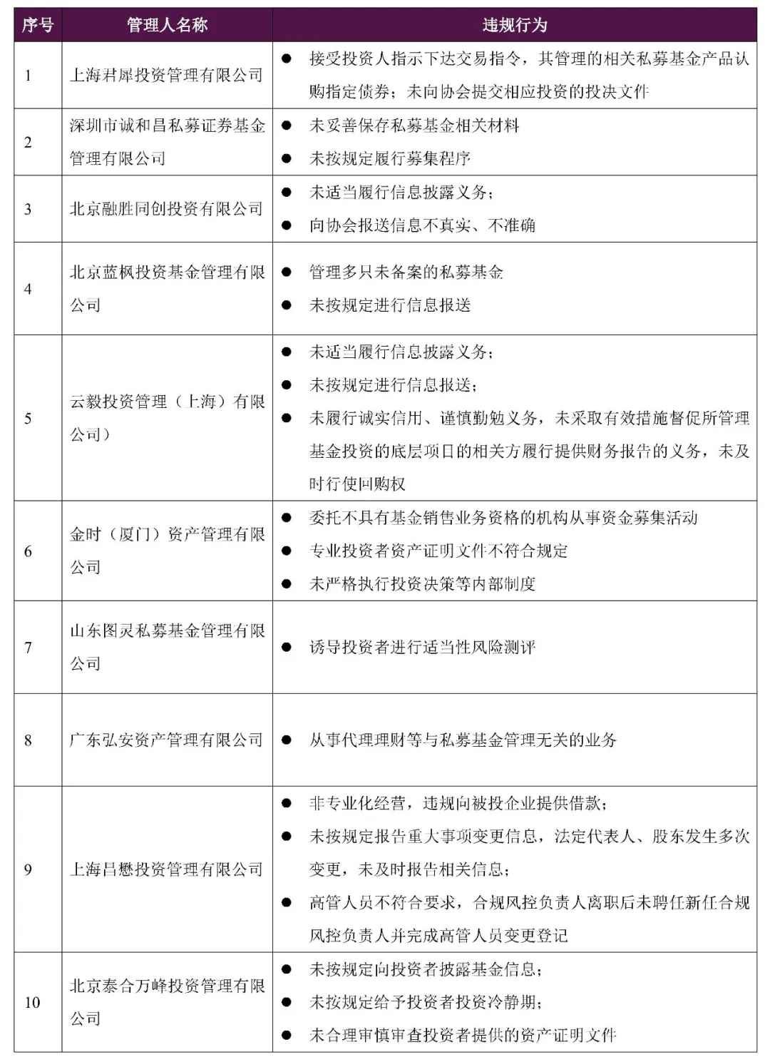
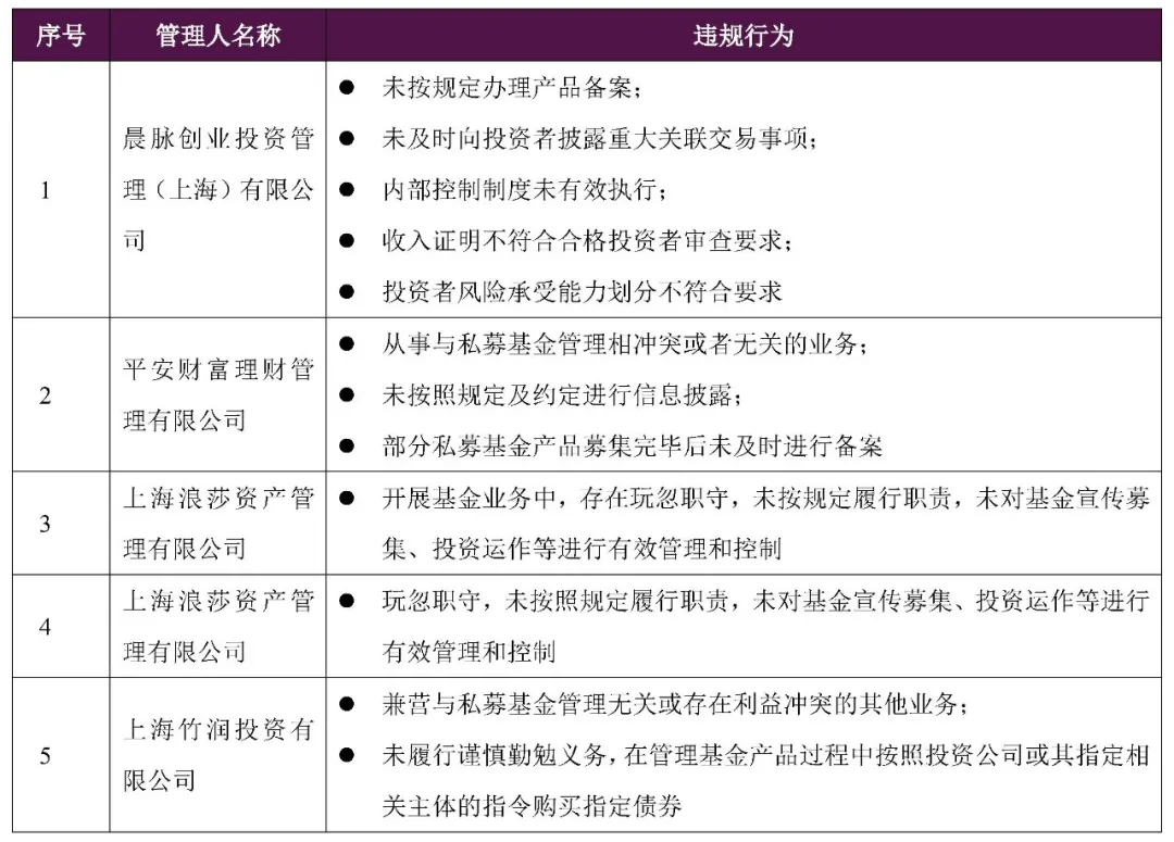
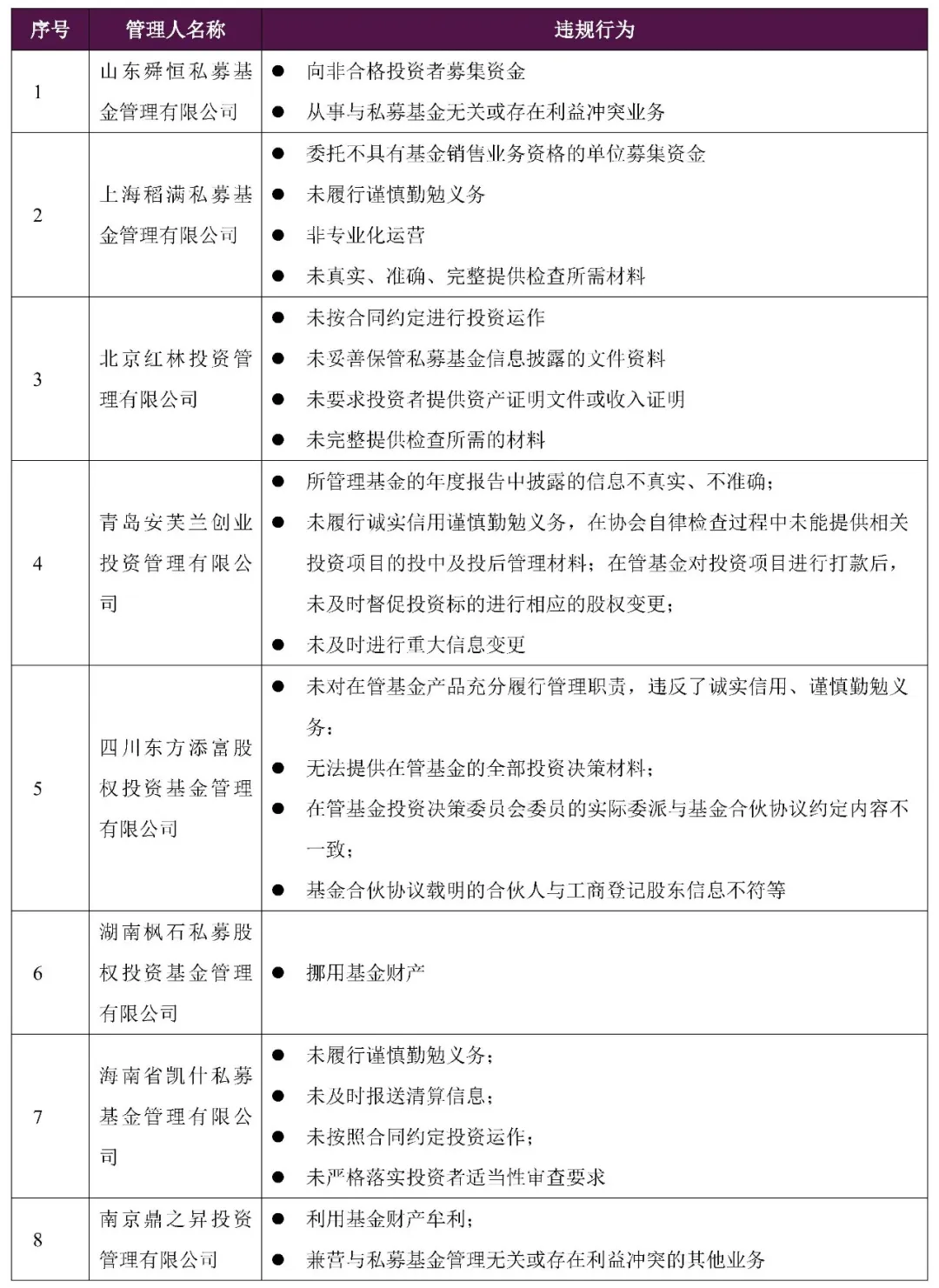
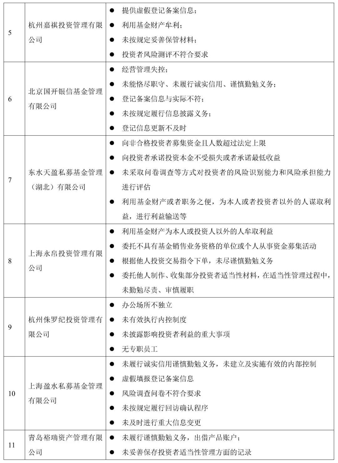
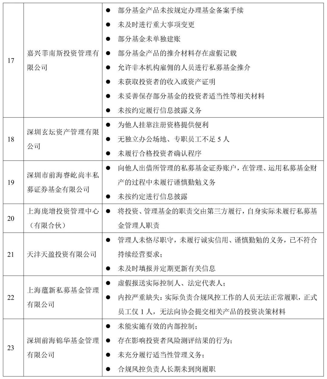
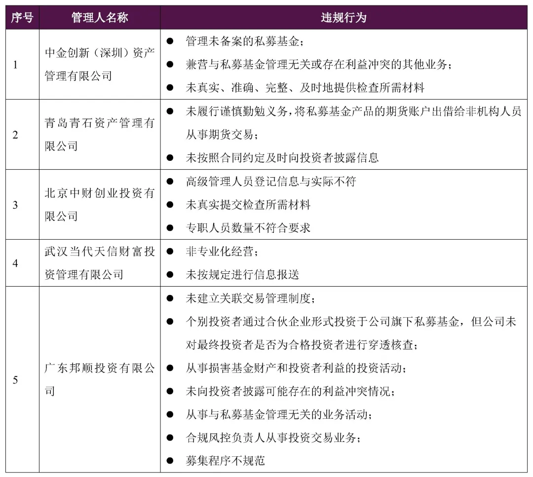
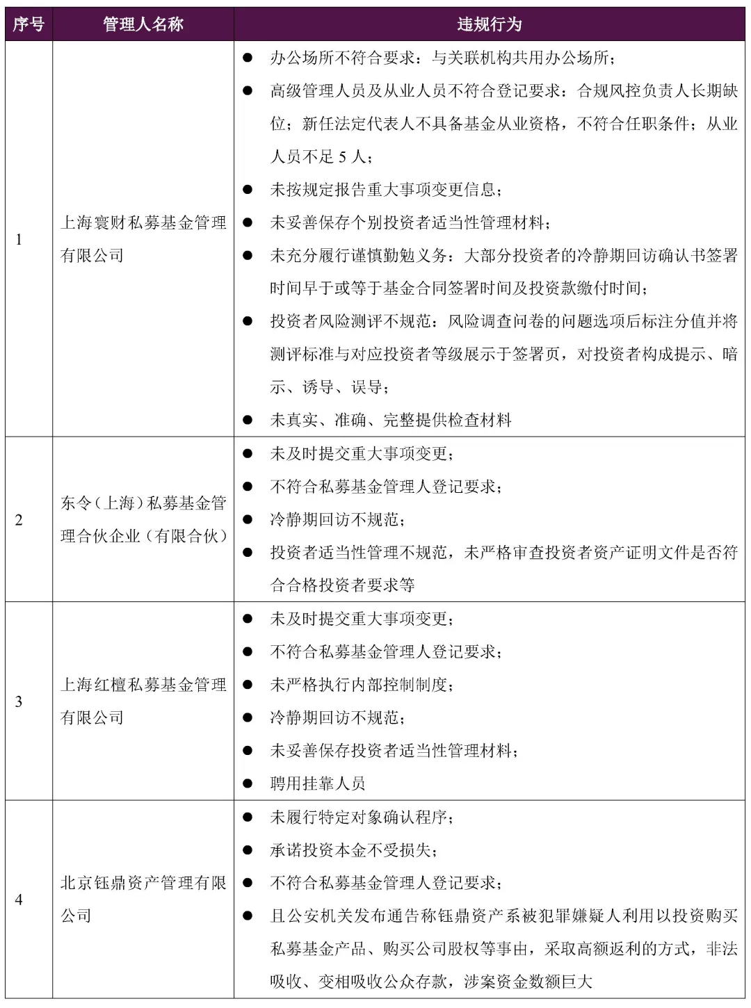
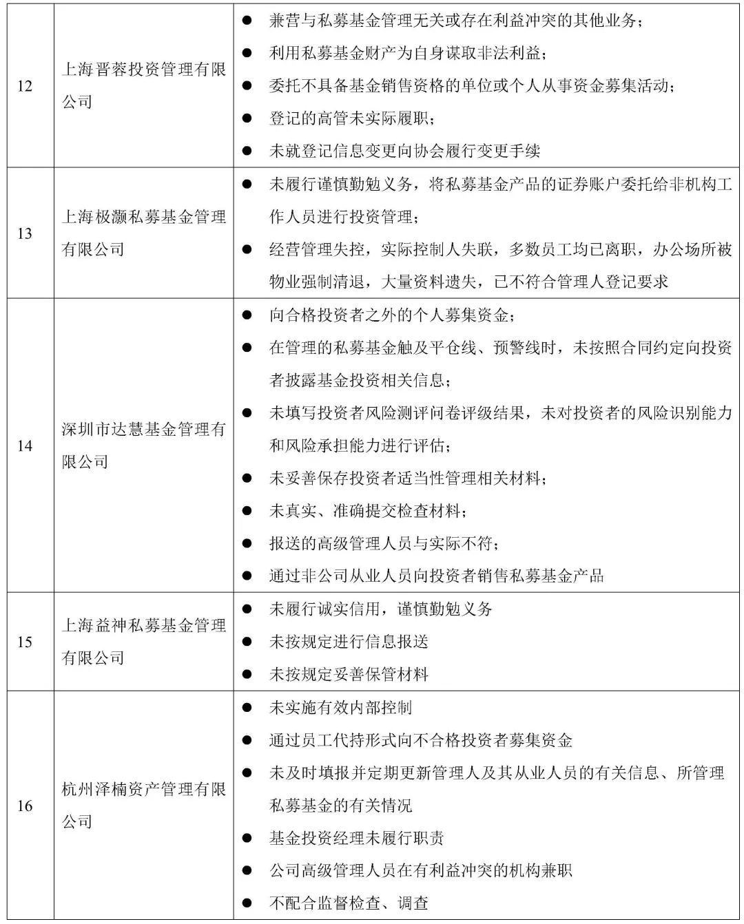
2025年,中国证券投资基金业协会(以下简称“基金业协会”)总计公布了对102个机构的纪律处分决定,对该等机构采取的纪律处分措施分布情况如下图所示。从纪律处分类型分布来看,被撤销管理人登记的机构达36家,取消会员资格也达13家,反映出基金业协会对不具备持续合规经营能力机构的出清趋势;同时,多种措施并用的复合型处分(如暂停产品备案并取消会员资格或公开谴责)占比显著,说明基金业协会对情节严重、风险交织的违规行为采取联动惩处,全面提升机构的违规成本。此外,被单独采取“警告”与“公开谴责”两类警示类处分的机构合计26家,体现了基金业协会对轻微违规行为的纠偏与警示。

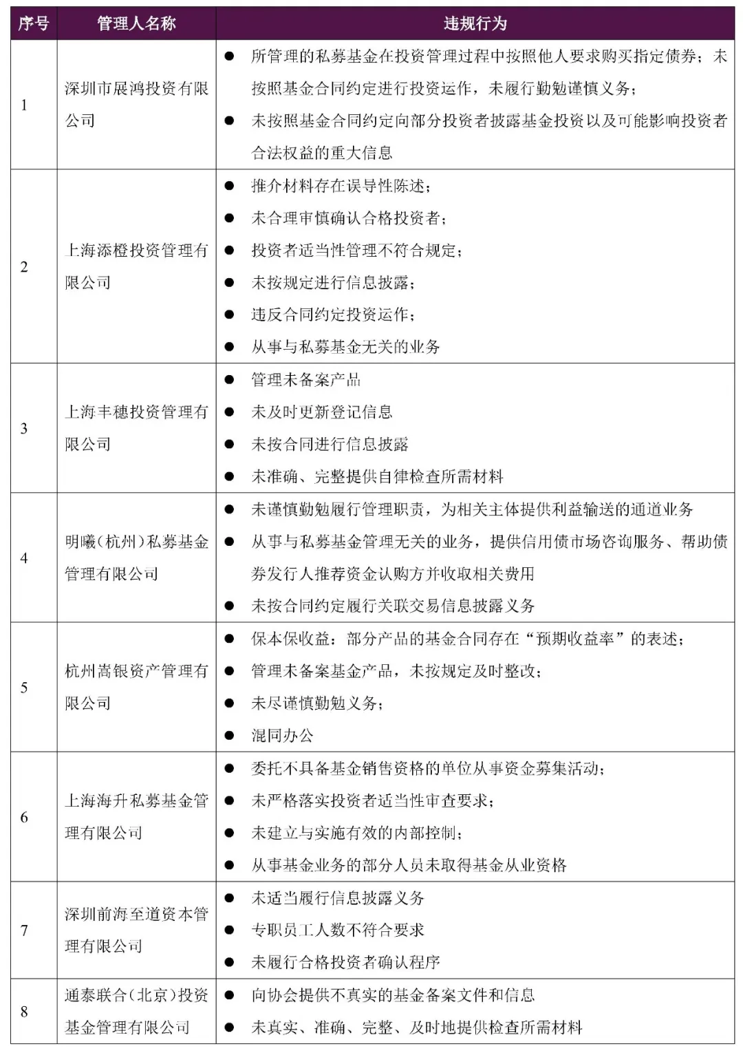
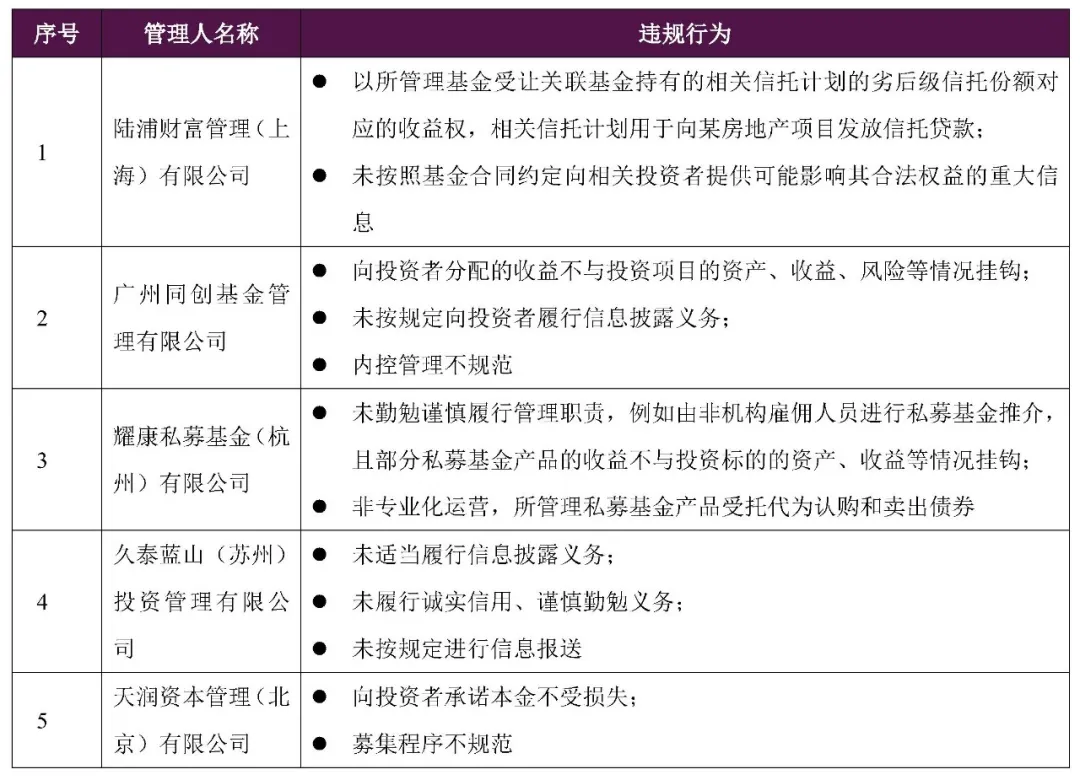
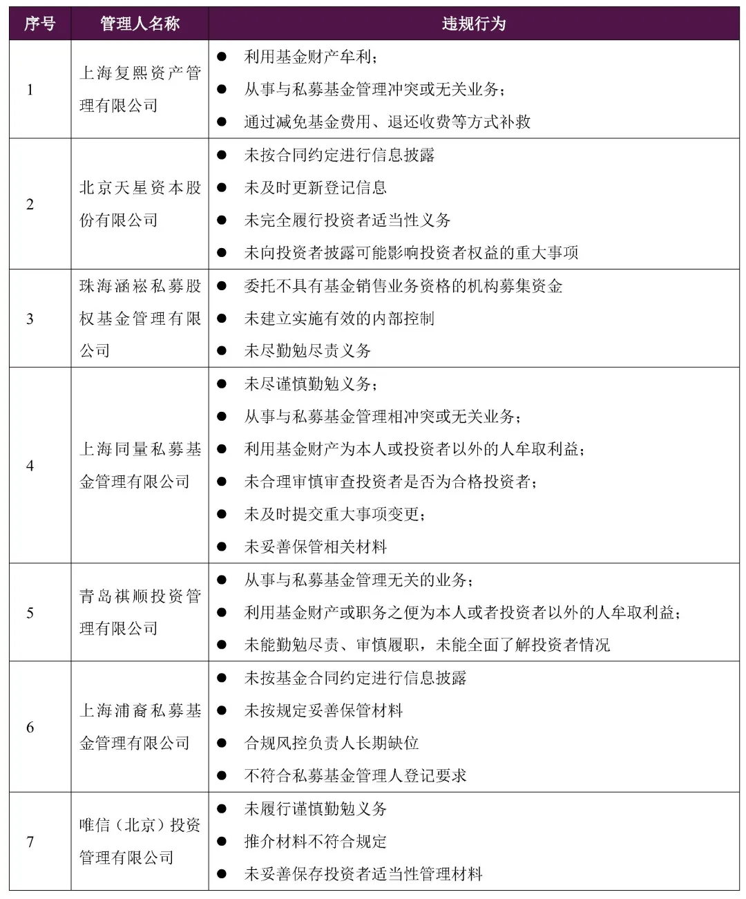
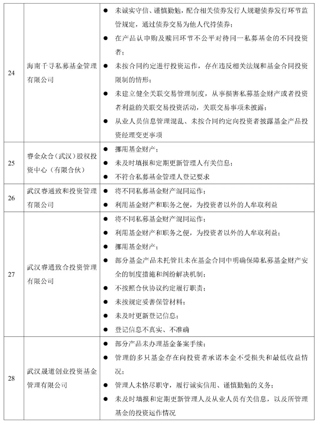
从被处分机构的具体违规行为来看,基金业协会纪律处分重点聚焦于以下几类问题:一是管理人失联、高管及员工缺失、办公场所等不符合登记要求、未及时提交重大事项变更、登记信息失实等主体资格缺陷;二是向非合格投资者募集、承诺保本保收益、未落实适当性管理、违规外包销售、宣传推介不实等募集行为违规;三是挪用基金财产、开展通道业务及利益冲突业务、违规违约投资运作和进行利益输送等侵害投资者权益的行为;四是未建立健全和有效执行内部控制、制度缺失或形同虚设、岗位设置混乱、文件资料保管不善等内部治理违规;五是对投资者信息披露失责、监管信息报送失准和不配合自律检查等信息披露违规。我们理解,本年度的处分案例共同传递出基金业协会净化行业生态的坚定信号,也为各类私募基金管理人筑牢合规防线、实现规范发展提供了清晰的实践指引。

大成律师事务所私募基金专业带头人杨春宝律师团队作为深耕私募基金行业法律服务近二十年的律师团队,持续关注私募基金合规运营,现梳理和汇总基金业协会2025年度公布的机构纪律处分决定,为私募基金行业从业者提供参考。

01取消会员资格,撤销管理人登记

02撤销管理人登记

03取消会员资格,暂停受理私募基金产品备案12个月

04取消会员资格、公开谴责

05公开谴责,暂停受理私募基金产品备案24个月

06公开谴责,暂停受理私募基金产品备案12个月

07暂停受理私募基金产品备案12个月

08公开谴责,暂停受理私募基金产品备案6个月

09暂停受理私募基金产品备案6个月

10公开谴责,暂停受理私募基金产品备案3个月

11公开谴责

12警告

律师简介

杨春宝律师

一级律师(正高级职称)

大成(上海)律师事务所高级合伙人、资本市场部主任、国资基金研究中心主任,大成中国区私募股权与投资基金专业带头人,上海涉外法律人才库成员。复旦大学法学学士(1992)、悉尼科技大学法学硕士(2001)、华东政法大学法律硕士(2001)。

杨律师执业30年,长期从事私募基金、投融资、并购重组法律服务,涵盖大金融、大健康、房地产和基础设施、TMT、展览业、制造业等行业。2004年起多次入选The Legal 500“私募基金”和“公司与商业”榜单,并多次受到Asia Law Profiles特别推荐或点评,2016年起连续入选国际知名法律媒体China Business Law Journal“100位中国业务优秀律师”,荣获Leaders in Law - 2021 Global Awards“中国年度公司法专家”称号;连续荣登《中国知名企业法总推荐的优秀律师&律所》推荐名录。具有上市公司独立董事任职资格,系华东理工大学法学院兼职教授、复旦大学法学院实务导师、华东政法大学兼职研究生导师、上海交通大学私募总裁班讲师、上海市商务委跨国经营人才培训班讲师。出版《私募股权投资基金风险防控操作实务》《企业全程法律风险防控实务操作与案例评析》《完胜资本2:公司投融资模式流程完全操作指南》等16本专著。杨律师执业领域为:公司、投资并购和私募基金,资本市场,TMT,房地产和建筑工程,以及上述领域的争议解决。

律师简介

孙瑱律师

大成(上海)律师事务所合伙人

孙律师在执业前先后在美国沃茨、英格索兰和阿尔卡特朗讯等全球500强企业担任全球、亚太区或中国区总裁或副总裁执行助理,积累了丰富的企业运营管理经验,并具备非常优秀的中英文双语沟通和协调能力。孙律师出版《私募股权投资基金风险防控操作实务》并发表数十篇并购、基金、电商领域的文章。孙律师擅长领域为:私募股权投资、企业并购、电商和劳动法律事务。

律师简介

李嘉欣律师

大成(上海)律师事务所律师

李律师毕业于复旦大学法学院,专注于私募基金、投融资并购及公司法律服务业务领域,曾为多个母基金选择基金管理人和投资基金项目、基金投资标的公司项目提供法律尽职调查、交易文件审阅等法律服务,为多家私募基金管理人提供基金募投管退和风险控制相关的法律服务。

更多私募基金文章

法律桥PE宝典(《私募基金法规及监管文件汇编》)(请访问法律桥网站)

私募基金律师实务专辑(点击查阅)

对赌律师实务系列

15、对赌回购触发条件深度剖析

14、从“以股权或者股权价值为限”看创始股东股权回购的责任边界

13、对赌回购主体怎么选?法律限制+履约能力双维度拆解

12、对赌回购权的法律定性与行权期限实务解析

11、案析新冠疫情对《对赌协议》履行的影响及对策

10、杨春宝:对赌失利后定向减资的两重困境

9、投资方介入被投企业经营管理对履行对赌协议的影响

8、案析对赌条款项下回购请求权之行权期限

7、对赌条款之经营权圈套

6、从一则案例看私募基金份额回购《承诺函》的效力

5、案析对赌条款项下回购请求权之行权期限

4、“九民”后,投资人应当如何对赌?

3、创业企业如何审慎面对疫情导致对赌失败的风险

2、一则对赌案例的实证解析

1、投资人可以与目标公司对赌了吗?——公司回购权与股东回购请求权之比较分析

监管政策解读

18、一文看遍私募基金行业2024年度监管法规政策

17、一文看遍私募基金行业2023年度监管法规政策

16、基金从业人员管理新规八问八答

15、私募基金变更管理人七问七答

14、浅析合伙型私募股权基金转为非基金运作的几个核心问题

13、私募基金究竟有多少婆婆?

12、附依据逐条解读私募基金登记备案新规之一——总则和附则篇

11、附依据逐条解读私募基金登记备案新规之二——管理人登记篇

10、附依据逐条解读私募基金登记备案新规之三——基金备案篇

9、附依据逐条解读私募基金登记备案新规之四——信息变更和报送篇

8、附依据逐条解读私募基金登记备案新规之五——自律管理篇

7、私募基金行业2022年度监管政策汇总

6、一文看遍私募基金行业2021年度监管政策

5、私募基金行业2020年度监管政策汇总

4、浅析资管新规对PE/VC的主要影响及应对之策

3、浅谈外商投资基金管理公司的市场准入

2、Market Entry of Foreign-invested Fund Management Company

1、私募投资基金合同必备条款(英文)

司法判例解析

6、2024年度私募基金行业28个典型判例

5、从最高法的判例看合伙型私募股权基金“瑕疵入伙”问题

4、2023年度私募基金行业31个典型判例

3、私募基金行业2022年度28个典型司法判例

2、私募基金行业2021年度27个典型司法判例

1、私募基金行业2020年度12个典型司法判例

私募基金风控

13、案例解析私募基金管理人募投管退全周期的赔偿责任

12、案析私募基金管理人违反信息披露义务的赔偿责任

11、案析私募基金管理人投后管理阶段的勤勉义务

10、案析私募基金管理人义务之基金投资阶段的勤勉义务

9、案析私募基金管理人在基金迟延清算下的赔偿责任

8、案析私募基金投资者适当性义务之要点

7、从硅谷银行倒闭事件聊聊私募基金托管那些事儿

6、如何制作私募股权投资基金备案文件之——《招募说明书》

5、以H资管合同纠纷为例侃侃私募基金风险防控那些事儿

4、私募基金管理人风控制度制订要点

3、私募股权基金之十大风控制度

2、私募股权投资之十大风控条款

1、股权投资中的律师尽职调查

股权基金合同条款

4、从一则行政处罚聊聊私募基金投资载体那些事儿

3、案析“优先清算权”条款的法律效力

2、案析“最惠国待遇”在私募股权投资领域的适用

1、从一则仲裁案例看股权投资协议之“完整协议条款”

私募基金争议解决律师实务专辑(点击查阅)

创投基金

5、结合私募办法征求意见稿聊聊创投基金扶持政策

4、新规!创投基金、私募基金减持上市公司股份又放宽了

3、创业投资基金扶持政策简述

2、创新驱动的示范区诞生了,创投基金看过来!

1、双创债试点将利好私募创业基金

保险私募基金、产投基金、S基金

7、浅析保险私募基金与非保险私募基金的监管差异

6、如何在上海玩转S基金?—— 上海S基金交易平台业务指南简介

5、政府出资产业投资基金监管简述

4、保险资金进行私募股权投资的法律尽职调查要点——目标基金篇

3、保险资金进行私募股权投资的法律尽职调查要点---基金管理人篇

2、保险资金进行私募股权投资的法律尽职调查要点—-保险机构篇

1、运用产业引导基金进行混改

基金/GP/投资者退出

7、私募基金强制清算“四问四答”

6、浅析合伙型私募股权投资基金的LP退出之道

5、从两则判例聊聊私募股权基金份额转让确权

4、从一则案例看私募基金份额回购《承诺函》的效力

3、案析政府引导基金退出纠纷

2、从一则判例浅谈合伙型私募基金普通合伙人除名问题

1、私募基金管理人“哭穷”“失联”,投资者咋办?代位权“奥利给”

私募可交换债

2、“私募可交换债(私募EB)”全解析之基础篇

1、“私募可交换债(私募EB)”全解析之案例篇

PE Watch私募基金行业动态(每月更新,敬请关注本公众号)

更多私募基金法律法规、法律实务信息请访问法律桥网站(LawBridge.org)

PE法律桥

主持律师:杨春宝一级律师

法律桥团队系列专著

法律桥团队自2007年起已经出版专著16本(含再版):

《企业全程法律风险防控实务操作与案例评析》

《私募股权投资基金风险防控操作实务》

《完胜资本2:公司投融资模式流程完全操作指南》

......................