最近几天,一个关于“渝州新都车位公开销售”的消息,在网上引来不小的关注。
印象中,这个小区已经交房很多年了,开发商才突然将几百个车位搬出来卖,确实让人大吃一惊。

当消息传开之后,却在业主群引发巨大争议,不少业主发现这次出售车位存在很多不寻常之处:
诸多车位处于抵押状态、能否安装充电桩成谜、产权剩余时间太短、价格偏高、合同显失公平等等……

一个普通的车位销售行为,为啥引发这么大争议呢?
01.渝中知名大盘
突然开售车位
渝州新都位于渝中大坪板块,总建筑体量约27万方,于2006年左右竣工。
小区旁边就是时代天街和地铁石油路站,以及知名的马家堡小学,配套可以说是非常完善。

从地铁1号线石油路站出来之后,直接就来到小区的大门口,完全称得上是“零距离”。
可以看到虽然小区已经接房20来年了,但外立面这些还维护得不错,门口的欧式雕像也是栩栩如生,不愧是华宇的代表作之一。


进入小区之后,便是一个超大的中庭花园。
里面不仅种植了各种丰富的植被,还有空中栈桥和游泳池等,宛如一个热带雨林,维护情况也还不错,放到现在也不过时。


在小区的商业街上,小树找到了这次车位销售的售房部。
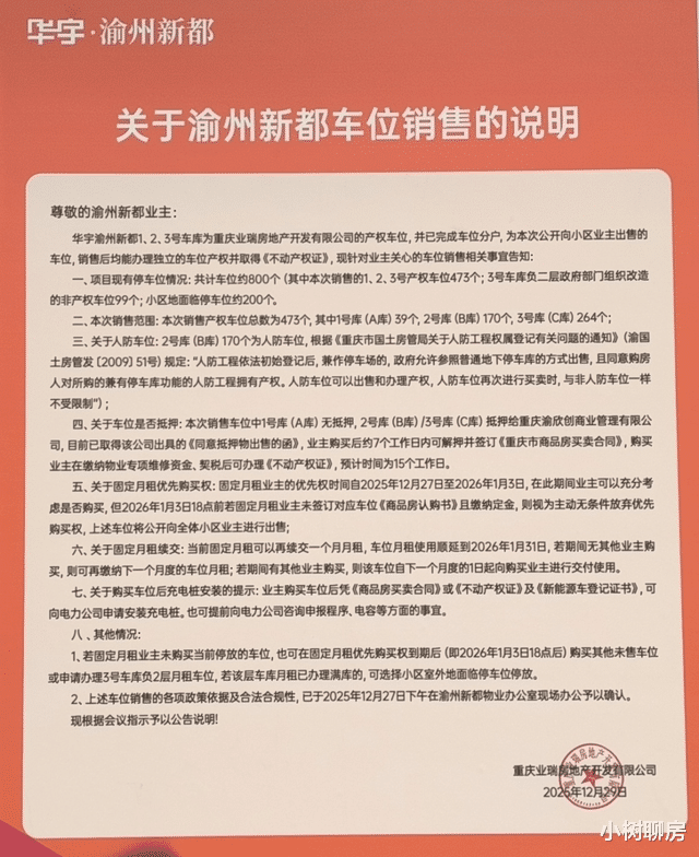
根据公示的“关于渝州新都车位销售的说明”,小区总共有800个车位,可以出售的产权车位有473个,另有200多个临时车位和99个非产权车位。
这份说明上,确实也提到了关于车位抵押、充电桩安装、以及销售合法性的提示。


让人惊讶的是,在销售中心的外面却贴出了一份“关于渝州新都车位购买风险告知书”,对这次车位销售提出了公开质疑,落款是“渝州新都业主代表”。
如此“面对面”开怼,着实让人叹为观止。

02.车位销售藏风险
是否合法有争议
这份“风险告知书”上,到底写了什么内容呢?
由于全文较长,我这里部分摘要如下:
一、抵押车位交易存在履约与资产处置风险
2号库、3号库车位已抵押给重庆渝欣创业管理有限公司,华宇如果要销售该车位,需要公示抵押权人的书面同意书,解押金额、期限及解押计划!
虽开发商承诺业主购买后7个工作日内解押、15个工作日办理产权证,但该承诺无明确违约责任约定。若开发商与抵押权人沟通失当、解押资金不足或者解押资金挪作他用,业主将面临"付款后无法解押、无法办证"的困境;
如开发商出现债务问题,押车位还可能被抵押权人依法处置,业主的利益将遭受到严重损害。
二、优先购买权规则涉嫌设置霸王条款
固定月租业主的优先购买权截止至2026年1月3日18点,未签订认购书并缴纳定金即被认定为"无条件放弃优先权"。
该条款未給予业主合理的决策与资金筹备时间,且"无条件放弃"的表述排除了业主的协商权利,违反民法典中格式条款公平合理的原则,业主可能在不知情中丧失合法优先权益。

三、销售过程存在多项违规情形
开发商在车位销售中违反《重庆市物业管理条例》相关规定及房地产交易监管要求,存在多重违规:
一是未在出售车位前不少于十五目以书面形式全面告知本物业管理区域全体业主。
开发商委托的房产中介公司于2025年12月26日电话告知业主,第二天即进行售卖,将车位实际租赁业主的优先胸买权限制在一天之内。业主抗议之后,中介公司才于12月29日简单公示销售信息,剩夺了业主的知情权与合理决策时间;
二是未在物业管理区域显著位置完整公示拟出售车位的全部产权证明文件、抵押情况、不利因素等关键信息,违反《消费者权益保护法》中经营者信息披露的法定义务。
四、人防车位产权交易可能存在法律风险
本次销售的2号库170个人防车位,开发商宣称可出售并办理产取,但根据《中华人民共和国人民防空法》规定,人防工程属于国家国防资产,开发商仅享有使用权,战时可能被征召。
即便地方出台相关通知,其效力亦低于上位法,另外销售单位需要获得人防主管部门的同意销售/使用权转让的书面批复。否则业主购买此类车位的"产权"可能无法得到法律实质认可,后续容易引发产权纠纷,买要行为可能被认定为无效。
五、车库硬件、消防及充电桩安装存在多重隐患与风险
经业主现场核查,小区车库长期存在脏乱差间题,地面破损、垃圾堆积、灰尘漫天等情况频发:消防设施存在配置不足、部分器材过期失效、消防通道被占用等问题,未达到《建筑没计防火规范》要求,消防安全无保障。
同时,华宇宣称"后续可安装充电桩",但未明确小区现有电力容量是否满足安装需求,来评估电力扩容的可行性与成本,存在电车业主购位后因电力不足无法安装充电桩的潜在风险,开发商亦未就车库整改、消防达标及充电桩安装配套给出明确方案与时限。

六、车位定价畸高,产权年限与价值严重不匹配
本次销售车位的使用权仅剩余18年(至2044年到期),但华字给出的销售价格高达17万元/个。若按周边同类车位每月320元的租金标准核算,需要40多年才能收回成本,远超剩余使用年限,后续业主需缴纳每月80元的管理费。
开发商定价明显畸高,严重背离车位实际价值,业主购买后将面临巨大的资产贬值风险。
七、政府职能部门已介入核实,车位销售已被叫停
目前,重庆市渝中区相关政府职能部门已关注本次车位销售事宜,正对车位产权合法性、销售流程合规性等进行全面核实就,并己叫停该车位销售行为。
在此情况下,若业主贸然签订认购协议或支付款项、后续可能因销售行为被认定为违规而导致合同无效,面临资金损失与维权困境。
03.开发商资金紧张
销售车位来还债
针对以上争议内容,小树与现场置业顾问做了下简单了解:
关于车位产权以及抵押问题,“目前车位已经办理了产权,相关公司也同意对以上车位进行销售以偿还债务”。
但对于违约风险和相关部门是否叫停本次销售,则语焉不详。


至于充电桩安装问题,小树到小区车库转了一圈,居然没有发现一根充电桩,确实让人非常惊讶。
“车位能不能安装充电桩,建议自行向相关部门进行了解,我们不做承诺”
从现在情况来看,很可能是小区电力容量不能满足安装充电桩的要求,后期如何改造及分摊费用,估计也是个难题。

至于业主反映的车位价格畸高问题。
“目前车位价格是可以打折的,现在打个九折左右,实际算下来大概16万左右可以买下”。

值得一提的,重庆业瑞房地产公司目前陷入多个诉讼当中,今年还被两次公告存在欠税行为,总金额高达7833519.2元,资金链显然颇为紧张。
而这次车位全部销售之后,大概能获得约7000万的资金,不晓得能不能补上这些窟窿。

截图企查查
如此看来,业主担心的诸多风险确实存在。
但现场签合同的业主,和不断贴上的“已售”标签,显示这里的车位依然不愁卖,难道业主不怕这些风险吗?

04.车位僧多粥少
业主无奈只能买
究其原因,还是因为小区住户多停车位少,完全供不应求。
据了解,整个渝州新都共有2700户居民,入住率在90%以上,但总共只有800个车位,车位比仅有0.3左右,确实是僧多粥少。

根据开发商给出销售政策,现有原来长租车位业主如果未在1月3日购买车位,将被视为“放弃优先购买权”,该车位将可以销售给其它业主。
目前停车位租金大概在400元/月,大概需要30年左右才能回本,但在车位全部销售之后,不排除后期大幅上涨的可能。

如此一来,不免引发了租车位业主的恐慌情绪,不得不掏钱买下车位,以免爱车陷入“无处可停”的窘境。
至于以后会不会遭遇风险,也只能听天由命了。