群发资讯网

北京保租房市场发展成啥样了?(附400个公寓清单)

随着“十四五”规划深入推进,保障性租赁住房(以下简称“保租房”)已成为北京完善住房保障体系、促进“住有所居”目标实现的关

随着“十四五”规划深入推进,保障性租赁住房(以下简称“保租房”)已成为北京完善住房保障体系、促进“住有所居”目标实现的关键抓手。作为常住人口超2100万的超大城市,北京坚持以人民为中心的发展思想,通过政策创新、多元供给、精准匹配,构建起覆盖新市民、青年人等群体的保租房体系,有序推进住房租赁市场结构性改革,助力首都高质量发展与宜居城市建设。

400个北京集中式公寓明细(不完全统计)

上下滑动查看更多

如需下载完整表格,请后台有偿咨询

01

政策演进

试点探索到系统构建的发展之路

北京保租房的发展早在2011年,北京即在全国率先出台公共租赁住房管理办法,将外来务工人员、新就业职工纳入保障范围,为保租房体系建设奠定基础。

2019年起,北京市持续开展“进校园、进企业、进园区”服务,精准对接高校毕业生等群体需求。2020年是关键立法年,《北京市住房租赁条例》将“房住不炒”等原则法制化,严控租金、保障租户权益;同年《实施方案》则奠定了保租房发展的总基调。2023年政策进一步细化,鼓励盘活产业园区配套用地以扩大供给。至2025年,工作重心明确转向“盘活存量为主”,并通过租金硬性上限(不超过市场价70%)、摇号匹配等机制,推动市场从规模扩张迈向精细化、标准化管理,标志着住房保障体系日趋成熟完善。

其中值得一提的是2022年发布的《北京市关于加快发展保障性租赁住房的实施方案》,计划在“十四五”期间建设筹集保障性租赁住房40万套(间)。政策实施以来,北京保租房建设进入加速度阶段,形成“市级统筹、区级落实、国企带动、社会参与”的多元共建格局。市属国企如北京保障房中心有限公司发挥主力作用;各区结合功能定位创新供应模式,如大兴区利用集体经营性建设用地建设保租房,昌平区推动产业园区配套建设;社会资本通过存量房屋改建、闲置建筑转化等方式积极参与。

02

市场体量

保租房成为租赁市场重要一极

作为全国经济、科技与教育中心,北京每年吸引大量高校毕业生和外来务工人员。北京市常住人口超2100万,外来人口800多万人,占常住人口的比重为37.8%,庞大的外来人口催生了旺盛的租赁需求。据统计,北京住房租赁服务平台自2017年底上线以来,累计完成租赁合同备案780万套,规模居全国首位,租赁市场规模庞大且活跃。

保租房快速发展正逐步改变北京租赁市场结构。“十四五”以来,北京市大力发展保障性租赁住房,坚持市场化运作,通过政府政策支持、社会资本投资参与,满足新市民、青年人、城市公共服务人员等群体住房需求,截至2025年底,北京累计建设筹集保障房67万余套(间)、竣工43万套(间),已超额完成“十四五”40万套(间)建设筹集目标。

在新增土地供应中,2025年成交35宗纯租赁用地,总面积超20万㎡,其中20宗地块为北京保障房建设公司所有。2025年新入市集中式租赁住房项目中,保租房项目占比八成,成为市场新增供应的主要来源之一。随着“十四五”期间保租房持续入市,预计“十五五”期间保租房市场份额将进一步提升,推动租赁市场向规范化、机构化、品质化方向发展。

03

产品矩阵

构建多层次、全需求的住房供给体系

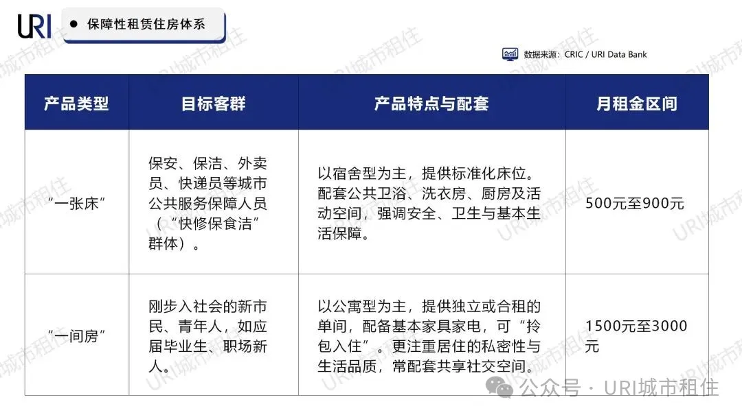
北京在“十五五”规划建议中提到,探索“一张床、一间房”模式,改善城市运营服务保障人员居住条件。何为“一张床、一间房”?这是北京多层次租赁住房供应的形象表述,“一张床”主要面向保安、保洁、外卖、快递等城市公共服务人员,“一间房”主要面向刚步入社会的新市民、青年人。一个明显趋势是:在2025年发布的三批保障房建设筹集计划中,“一间房”“一张床”的供应比例从85%、98%到100%,逐批次提高。

从供应结构看,北京保租房以成套住房为主、床位式为辅,既保障居住尊严与私密性,也满足阶段性、过渡性居住需求,体现城市包容性与人文关怀。

04

空间布局与租金政策

梯度分布与价格调控并举

01

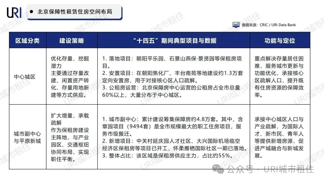
空间布局:中心城区优化存量,平原新城扩大增量

中心城区通过存量改造和精准安置“做优存量”,而城市副中心与平原新城则通过大规模新建“做大增量”。北京保障房中心作为建设主力,其项目分布(如副中心4.8万套、平原新城新开工项目)有力支撑了这一“中心优化-外围增长”的梯度格局。

02

租金政策:“全市上限管控+区域专项优惠”

通过70%市场价红线保障公平性,又结合区域供需和群体特征实施差异化定价,同时配套减免政策提升可负担性。

1. 租金上限:不高于同地段同品质市场租赁住房租金的70%;

2. 定价规则

计费方式:租金基准价按建筑面积计算,部分项目包含物业费或网费,但供暖、水电等费用需另行支付。

群体优惠:特定群体(如新毕业大学生、低收入家庭)可享受租金减免或优先配租政策。例如,海淀区专项配租的减免规则直接降低实际支付成本。

动态调整:租金基准价随市场变化通过监测平台更新,确保保障房与商品住房价格比例稳定在70%以内。

3. 区域差异:区域与群体的精准优惠

05

政策支持

全链条保障推动可持续发展

北京着力构建覆盖保租房“建设、分配、运营、管理”全生命周期的政策支持与服务体系。

此外,北京持续开展“保障性租赁住房进校园、进企业、进园区”专项服务活动,为高校毕业生、产业工人等群体提供定向配租、租金补贴等支持。

2025年北京筹集房源近15万套(间),其中保障性租赁住房共筹集约3万套(间),房源规模较往年大幅提升,形成了“市场+保障”的供应格局。近15万套(间)房源涵盖了市场化房源、保租房、人才公租房、青年公寓等多种类型,满足不同居住需求。

06

成效与未来

01

发展成效:存量盘活与增量创新并举,构建住房保障“稳定器”

北京通过创新政策机制,采取新建、改建、筹集转化等多种方式,着力盘活存量土地和房屋资源,有效增加了保障性租赁住房供给。特别是利用集体建设用地建设近13万套(间)保租房,规模居全国首位,并改造闲置商业办公用房3.3万余套,精准服务新市民、青年人等群体。同时,以绿色建筑和装配式建造为抓手,率先在保障房中实施产业化,并建立了完备的标准体系。

这些举措弥补了传统市场缺口,发挥了租赁市场“调节器”和“稳定器”的关键作用。

02

未来展望:聚焦存量提质与系统升级,迈向“住有宜居”新阶段

接下来“十五五”期间,北京保租房将重点推进以下工作:

存量住房改善:重点推进城镇老旧小区综合整治(如加装电梯、更新设备)、危旧房屋改建和完整社区建设,通过修缮和配套升级提升现有住房的居住品质与便利性。

新增居住规划:在片区更新中,明确围绕居住改善功能,重点在十大边缘集团大型居住区谋划项目,优化居住环境。

配套政策创新:致力于解决无手续建筑处置、土地续期、项目审批等深层次政策瓶颈,为住房更新工作扫清制度障碍。

实施机制保障:完善多元参与机制,鼓励专业力量和社会资本参与,为住房更新项目提供可持续的支撑。

从“一张床”的托底保障到“一间房”的品质生活,北京保租房的发展历程彰显了首都推动住房保障高质量发展、提升民生福祉的决心与行动力。40万套(间)的筹建目标,不仅是“十四五”规划的数字答卷,更是为数百万新市民、青年人铺就的“安居之路”。在“房住不炒”“租购并举”的政策导向下,北京保租房将继续发挥住房市场“稳定器”、社会融合“助推器”的作用,为建设宜居、宜业、宜游的国际一流和谐宜居之都提供坚实住房支撑,助力首都实现从“住有所居”向“住有宜居”的跨越升级。

数据来源:公开数据 URI复核整理、URI Data Bank

撰文: URI研究中心

内容审核:林夏

内容复核:木兮

运营编辑:树懒